当前位置:首页>安阳>安阳市2025年公办普通高中学校自主招生情况总结

安阳市2025年公办普通高中学校自主招生情况总结

  • 2026-03-27 17:34:38
安阳市2025年公办普通高中学校自主招生情况总结

安阳市2025年公办普通高中学校自主招生情况总结

一、中招政策

6月5日上午,安阳市教育局召开2025年安阳市中招工作会议,会上公布2025年安阳市市区普通高中招生政策。

一、考试
中招总分为730分

今年中招文化课考试定于6月22-23日进行。

文化课考试安排:
体育、实验考试计分方法:

继续实行初中毕业生体育考试和物理、化学、生物实验操作考试。体育考试按满分100分计入中招成绩总分。物理、化学、生物实验操作考试按照满分共30分计入中招成绩总分。

生物学、地理学科成绩使用:

今年,市区分配生学校(市第一中学、市新一中学、市第二中学、市实验中学(市39中,含国际班)、市第三实验中学(市36中))在录取时,生物学、地理成绩均须达到C级(含C级)以上。

从2025年开始,初中生物学、地理学业水平考试由地市组织,在八年级结束时学完即考,成绩以等级呈现,具体按照《河南省教育厅关于调整部分初中学业水平考试组织方式的通知》(教基〔2024〕382号)执行。

二、报名
网上采集信息、填报志愿

统一实行网上报名、网上填报志愿,在河南省普通高中招生信息服务平台 (http://gzzs.jyt.henan.gov.cn)上进行。考生登录密码和准考证号是考生登录平台的重要凭证,用于报名、成绩查询、填报志愿、录取查询全过程,考生应妥善保管。

市区模拟填报志愿安排:

6月7日6:00—8日23:59进行,目的是让市区考生、家长了解熟悉高中志愿填报方式、方法。模拟填报志愿所产生的有关数据将于6月9日全部清除,与正式填报志愿无关。

市区正式填报志愿安排:

6月10日6:00至6月13日23:59进行,考生要在规定时间内登录高中招生平台自主填报志愿,填报时间结束后不能更改。

三、招生计划
公办计划增加700个

面向市区共设置普通高中招生计划15380个。与2024年相比,共增加招生计划1200个,其中公办计划700个。

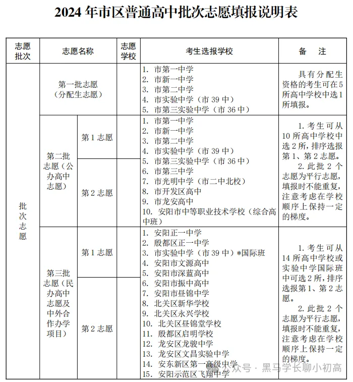
四、志愿方案
分配生可报2个平行志愿,统招生可报7个平行志愿

除省提前批次外,市区普通高中志愿设置提前批志愿和批次志愿2个批次:

市区提前批志愿:

共2个志愿,第1志愿是市第二中学宏志班志愿,面向全市考生,报考需通过资格审核。第2志愿是市区特长生志愿。

市区批次志愿:

共2批志愿。

第一批志愿(分配生志愿):共设2个志愿,为平行志愿,不享受分配生政策的学生不填报。符合条件的考生可在市第一中学、市新一中学、市第二中学、市实验中学(市39中)、市第三实验中学(市36中)5所学校中选1至2所填报。

第二批志愿(统招生志愿):共设7个志愿,依次为第1志愿、第2志愿……第7志愿,考生可自主填报1至7个志愿,各个志愿为平行志愿。符合条件的考生可在市第一中学、市新一中学、市第二中学、市实验中学(市39中)、市第三实验中学(市36中)、市第三中学、市光明中学、市开发区高中、市龙安高中、市中等职业技术学校(综合高中班)、安阳正一中学、殷都区正一中学、文源高中、深蓝高中、安阳市振中高中、安阳市昼锦中学、北关区新华学校、北关区永兴学校、北关区昼锦堂学校、殷都区启明学校、殷都区翰林高中、殷都区明德高中、龙安区龙骏中学、龙安区文昌实验中学、安东新区第一高级中学、安阳示范区飞翔中学等26所学校和市实验中学(市39中)*国际班中最多选报7所。

对于填报民办学校或市实验中学(市39中)*国际班志愿的,考生和家长要考虑家庭经济能力。

变化一:志愿填报规则
往年普通高中批次志愿填报时,可以填报5所学校,分为三分别是【如下图】
第一批志愿:分配生志愿【五所省示范高中填报1所】
第二批志愿:公办高中志愿【十所公办高中填报2所】
第三批志愿:私立高中志愿【十五所民办高中填报2所
而今年2025年普通高中批次志愿填报时,可以填报9所学校【如下图】
第一批志愿:分配生志愿【五所省示范高中填报2所】
第二批志愿:统招生志愿【安阳市区内十所公办高中填报2所】
变化对比总结:
今年中考的普通批次志愿可以填报9所学校,相比往年将近翻了一倍!意味着我们拥有了更多的选择性,我觉得这一变化对于不同阶段的孩子都是利好的,比如说:
成绩中上游的孩子,可以去尽量争取自己心中的目标学校,相当于有了“9条命”,根本没有后顾之忧,不再向以前一样,担心自己万一填的对不对?发挥不好了又怎么办?全是无形的心理压力负担!现在,这种负担根本不存在~!
成绩中下游的孩子,也不用担心自己被过早的分流,安阳市今年中考的建档线是420分,这420分当中,还包含这中考体育100分,物理化实验操作30分,也就是你7科文化课(语文,数学,英语,物理,化学,历史,政治)总成绩超过了290分,就能有高中学籍,将来就能去考大学,拥有更多的发展方向。
变化二:招生人数和分配生人数增多
2025年面向市区共设置普通高中招生计划15380个。与2024年相比,共增加招生计划1200个,其中公办计划700个。
还有就是分配生名额提升到了70%,
首先分配生,绝对不是网上那些什么都不懂得人说得什么关系户,网络上总是有哪些什么都不懂缺还理直气壮的观点,大家千万不要被其带偏~
真正的分配生意思,是省重点示范高中(安阳这边有五所高中,分别是安阳市一中、安阳市新一中学、安阳市二中、安阳市实验中学、安阳市第三实验中学)
这五所高中给到各个初中的福利指标!它的作用就是为了维持各校的生源平衡,降低竞争压力!
大家想想每年小升初的时候,是不是大多数人都是想去哪哪哪个学校?
大家都向去,那剩下的学校怎么办?所以,分配生指标给到各个学校后,“让是金子在哪里都会发光”这句话变为了现实,让大家都可以恢复正常理智,去考虑现实生活因素来择校,比如很现实的距离因素,上学步行5分钟也可能上一中,和开车接送30分钟未必能将来能上一中,你会怎么选?
而且,这已经不是比如,而是现实生活的举例!我们回看今年的中考,是不是发现每个学校进入重点高中的学生都不少呀?然后再看看今年小升初摇号,是不是除了那些位老观念的朋友,摇空的人已经很少了?

二、特长生招生

2025年安阳市区普通高中特长生招生政策
 招生类型与计划
2025 
 招生对象与报名方式
2025 

招生对象为2025年市区普通高中招生范围内,已完成中考报名的考生,考生可根据自身特长爱好选报一所学校的特长生。

5月19-20日,考生本人(或家长)持中招准考证(体育或实验准考证均可)、身份证原件及复印件,近期二寸免冠照片2张,相关比赛活动获奖证书或运动员等级证书等,到特长生招生学校报名。具体见各学校特长生招生简章。

专业测试
2025 

5月25日,各招生学校分别组织专业测试并划定合格线,合格考生名单确定后,由各招生学校公布并上报备案。专业测试合格学生人数原则上不超过特长生计划的2.5倍。

志愿填报
2025 

凡报考特长生且专业测试合格的考生,在我市规定的志愿填报时间内,通过河南省普通高中招生信息服务平台按照规定填报特长生志愿;如未填报,则不予录取。

录取办法
2025 

通过专业测试并在河南省普通高中招生信息服务平台填报测试学校特长生志愿的考生,区分音乐、体育、美术、舞蹈四个类别,按照市区2025年普通高中录取规则和特长生招生计划进行录取,每个类别不再细分具体专业。

报考市新一中学、市实验中学(市39中)特长生的考生,中招总成绩不低于市区分配生学校最低控制分数线;报考其他普通高中特长生的考生,中招总成绩不低于市区普通高中录取最低控制分数线。

具体要求
2025 

1.特长生招生工作要做到“六公开”,即:招生计划公开、招生条件公开、考试办法公开、测试结果公开、录取办法公开、录取结果公开。

2.落实免费政策。特长生专业测试各环节不得收取任何费用,不指定任何合作培训机构。

3.各招生学校要按照公布的报名要求、专业测试内容和标准组织专业测试,结合实际情况完善安全应急处置预案,加强与卫生健康部门沟通,协调派出专业人员全程驻守开展测试期间医疗保障工作。

4.对在考试录取过程中存在弄虚作假、违反考风考纪、徇私舞弊、借机乱收费及其他违法乱纪行为的,一经查实,将按有关规定予以严肃追责。

市教育局咨询电话:5116815

市纪委监委派驻市教育局纪检监察组监督电话:5022285

市教育局机关纪委监督电话:5116822

三、重点学校

安阳市光明中学(市二中北校)2025年特长生招生简章

安阳市光明中学(市二中北校)是依托省级示范性普通高中的优质教育资源,与安阳市二中联合办学的一所公办高中。学校占地约70亩,现代化的教学楼、宿舍楼、学生食堂、室内风雨操场、室外400米运动场、篮球场、中央空调、护眼灯、可升降桌椅、互动教学一体机、智能实验室等现代化教育教学设施一应俱全。“智慧校园”助力学校教育教学发展,学生进出校门、餐厅就餐、门禁考勤、家校联系等实现网络化、信息化。

学校近年来获得了国家营养与健康示范校、全国青少年校园足球特色学校、河南省文明校园、河南省卫生先进单位、河南省中小学德育先进集体、河南省示范家长学校、河南省健康单位等荣誉。

一、招生计划

根据我校教育教学发展的实际需要,2025年招收足球特长生10名。

二、报名条件

2025年市直普通高中招生范围内的已完成中考报名的考生,足球运动成绩在初中阶段参加安阳市“市长杯”比赛获得前三名。

三、报名方式

1.报名时间:5月19日—20日(上午8:00-11:30,下午14:30-17:30)

2.报名地点:安阳市光明中学(人民大道和兴泰路交叉口向北500米路西)。 

3.报名方式:由学生本人或家长到安阳市光明中学报名。

4.报名时需带近期二寸免冠照片2张,带学生身份证、中招准考证(体育或实验准考证均可)、获奖证书原件及复印件。

四、专业测试方案

(一)测试时间

5月25日上午8:00(如天气原因需要调整专业测试时间,另行通知)

(二)测试项目

1.身体素质测试项目(40分)

(1)100米跑(20分)

(2)立定跳远(20分)

2.专业测试项目(60分)

(1)颠球(20分) 

(2)20米运球过杆射门(24分):运球过杆(20分),射门(4分)

(3)定位球踢准(16分)

3.评分标准

参考2021年《河南省普通高校招生体育专业考试评分标准》。

五、成绩认定和公布

1.认定:考生的专业测试总成绩不得低于50分(满分的50%),按照特长生招生计划不超过2倍划定特长生专业合格名单(≤ 20人)。

2.公布:特长生专业合格名单将于2025年5月26日前在安阳市光明中学大门前进行公布。

六、注意事项

1.凡报考我校特长生且专业测试合格的考生,均需通过省高中招生信息服务平台在我市志愿填报时间内、在市提前批填报我校的特长生志愿,如未填报,则不予录取,且特长生最终录取中招总成绩不低于市区普通高中录取最低控制线。

2.我校特长生报名、专业考试不收取任何费用,不指定任何培训机构。

3.特长生录取入校后,与统招生混合编班,开设国家规定的普通高中课程,执行标准课时,课余时间学习专业课。

安阳市振中高级中学2025年特长生招生简章

安阳市振中高级中学位于文峰区曙光路与金沙大道交叉口,是文峰区教育局批准成立的民办普通高中,占地100余亩,可容纳3000人在校生规模,现有专任教师260余人,其中艺体类专业教师28人。学校建有400米跑道标准化运动场、足球场、篮球场、排球场、羽毛球场,综合体育馆内设有标准化篮球场、游泳池、健身房、舞蹈排练厅等。

学校先后荣获全国青少年足球校园特色学校、河南省综合实践教育先进单位等荣誉,被市体校挂牌为安阳市足球训练基地。2024年,学校篮球队荣获安阳市中学生篮球联赛高中组男女双冠军,代表安阳市参加河南五市篮球联赛。

一、招生计划

体育类特长生20人(限足球、篮球、田径专业),美术类特长生20人,共计40人。

二、报考条件

2025年已在市区完成中考报名的考生:

(一)体育类

篮球或足球、田径运动成绩在初中阶段达到下列条件之一:

(1)参加过县(区)级及以上比赛并获奖;

(2)单项运动成绩达到国家二级运动员(含)标准;

(3)初中学校篮球队、足球队、田径队主力队员(需学生所在学校提供推荐信)。

(二)美术类

无色盲、色弱等生理疾病。

三、报名方式

1.报名时间:2025年5月19日—5月20日

上午:8:00-12:00,下午:14:30-17:30

2.报名地点:振中高级中学(金沙大道和曙光路交叉口东南角)家长接待中心,请从南门进。

3.报名要求:

①由学生本人或家长到现场报名;

②报名时需带学生近期二寸免冠照片2张,学生身份证、中招准考证(体育考试、实验考试均可);

③体育特长生要带获奖证书原件及复印件、运动员等级证书或学校推荐信。

四、专业测试

(一)测试时间:5月25日

(二)测试项目

1.体育特长生

(1)身体素质测试项目:(所有考生必考,共40分)

①100米跑(20分)

②立定跳远(20分)

(2)专项测试项目:(考生任选其中一项,60分)

篮球:①一分钟投篮(10分)②往返运球上篮(20分)③助跑摸高(10分)④比赛(20分)

足球:①颠球(10分)②20米运球过杆射门(20分):运球过杆(16分),射门(4分)③定位球踢准(10分)④比赛(20分)

田径:200米、800米、3000米、跳高、跳远以上专项任选一项。

(3)评分标准:参考2021年《河南省普通高校招生体育专业考试评分标准》赋分。

2.美术特长生

①素描(50分):石膏几何形体、静物写生。

②色彩(50分):静物写生。

测试时长:150分钟。

五、录取办法

根据考生的专业考试成绩总分,按照招生计划1:1.5的比例确定特长生专业考试合格名单且专业考试成绩总分不低于60分,(不足1:1.5的按实际合格人数上报)。

凡报考我校特长生且专业测试合格的考生,在我市规定的志愿填报时间内,通过河南省高中招生服务平台按照规定填报我校提前批次志愿。如未填报,则不予录取。

专业合格的考生按中招考试成绩从高到低排序录取,低于市区普通高中最低控制线不予录取。

相关阅读:

郑州市2025年公办普通高中学校自主招生情况总结

太原市2025年公办普通高中学校自主招生情况总结

北京市最新小升初DZ情况总结(V2601)

上海市最新初升高自招情况总结(V2601)

哈尔滨市2025年公办普通高中学校自主招生情况总结

大连市2025年公办普通高中学校自主招生情况总结

沈阳市2025年公办普通高中学校自主招生情况总结

石家庄市2025年公办普通高中学校自主招生情况总结

保定市2025年公办普通高中学校自主招生情况总结

济南市2025年公办普通高中学校自主招生情况总结

盐城市2025年公办普通高中学校自主招生情况总结

徐州市2025年公办普通高中学校自主招生情况总结

苏州市2025年公办普通高中学校自主招生情况总结

泉州市2025年公办普通高中学校自主招生情况总结

厦门市2025年公办普通高中学校自主招生情况总结

长沙市2025年公办普通高中学校自主招生情况总结

杭州市2025年公办普通高中学校自主招生情况总结

上海市2025年公办普通高中学校自主招生情况总结

广州市2025年公办普通高中学校自主招生情况总结

深圳市2025年公办普通高中学校一类自主招生情况总结

更多最新信息在群里获取:
全国中小学自主招生信息交流群

最新文章

随机文章

基本 文件 流程 错误 SQL 调试
  1. 请求信息 : 2026-04-12 05:35:21 HTTP/2.0 GET : https://i.460.net.cn/a/467163.html
  2. 运行时间 : 0.078672s [ 吞吐率:12.71req/s ] 内存消耗:4,404.50kb 文件加载:140
  3. 缓存信息 : 0 reads,0 writes
  4. 会话信息 : SESSION_ID=e0d6dfe32d8c48724e96ac1e8962cbb7
  1. /yingpanguazai/ssd/ssd1/www/i.460.net.cn/public/index.php ( 0.79 KB )
  2. /yingpanguazai/ssd/ssd1/www/i.460.net.cn/vendor/autoload.php ( 0.17 KB )
  3. /yingpanguazai/ssd/ssd1/www/i.460.net.cn/vendor/composer/autoload_real.php ( 2.49 KB )
  4. /yingpanguazai/ssd/ssd1/www/i.460.net.cn/vendor/composer/platform_check.php ( 0.90 KB )
  5. /yingpanguazai/ssd/ssd1/www/i.460.net.cn/vendor/composer/ClassLoader.php ( 14.03 KB )
  6. /yingpanguazai/ssd/ssd1/www/i.460.net.cn/vendor/composer/autoload_static.php ( 4.90 KB )
  7. /yingpanguazai/ssd/ssd1/www/i.460.net.cn/vendor/topthink/think-helper/src/helper.php ( 8.34 KB )
  8. /yingpanguazai/ssd/ssd1/www/i.460.net.cn/vendor/topthink/think-validate/src/helper.php ( 2.19 KB )
  9. /yingpanguazai/ssd/ssd1/www/i.460.net.cn/vendor/topthink/think-orm/src/helper.php ( 1.47 KB )
  10. /yingpanguazai/ssd/ssd1/www/i.460.net.cn/vendor/topthink/think-orm/stubs/load_stubs.php ( 0.16 KB )
  11. /yingpanguazai/ssd/ssd1/www/i.460.net.cn/vendor/topthink/framework/src/think/Exception.php ( 1.69 KB )
  12. /yingpanguazai/ssd/ssd1/www/i.460.net.cn/vendor/topthink/think-container/src/Facade.php ( 2.71 KB )
  13. /yingpanguazai/ssd/ssd1/www/i.460.net.cn/vendor/symfony/deprecation-contracts/function.php ( 0.99 KB )
  14. /yingpanguazai/ssd/ssd1/www/i.460.net.cn/vendor/symfony/polyfill-mbstring/bootstrap.php ( 8.26 KB )
  15. /yingpanguazai/ssd/ssd1/www/i.460.net.cn/vendor/symfony/polyfill-mbstring/bootstrap80.php ( 9.78 KB )
  16. /yingpanguazai/ssd/ssd1/www/i.460.net.cn/vendor/symfony/var-dumper/Resources/functions/dump.php ( 1.49 KB )
  17. /yingpanguazai/ssd/ssd1/www/i.460.net.cn/vendor/topthink/think-dumper/src/helper.php ( 0.18 KB )
  18. /yingpanguazai/ssd/ssd1/www/i.460.net.cn/vendor/symfony/var-dumper/VarDumper.php ( 4.30 KB )
  19. /yingpanguazai/ssd/ssd1/www/i.460.net.cn/vendor/topthink/framework/src/think/App.php ( 15.30 KB )
  20. /yingpanguazai/ssd/ssd1/www/i.460.net.cn/vendor/topthink/think-container/src/Container.php ( 15.76 KB )
  21. /yingpanguazai/ssd/ssd1/www/i.460.net.cn/vendor/psr/container/src/ContainerInterface.php ( 1.02 KB )
  22. /yingpanguazai/ssd/ssd1/www/i.460.net.cn/app/provider.php ( 0.19 KB )
  23. /yingpanguazai/ssd/ssd1/www/i.460.net.cn/vendor/topthink/framework/src/think/Http.php ( 6.04 KB )
  24. /yingpanguazai/ssd/ssd1/www/i.460.net.cn/vendor/topthink/think-helper/src/helper/Str.php ( 7.29 KB )
  25. /yingpanguazai/ssd/ssd1/www/i.460.net.cn/vendor/topthink/framework/src/think/Env.php ( 4.68 KB )
  26. /yingpanguazai/ssd/ssd1/www/i.460.net.cn/app/common.php ( 0.03 KB )
  27. /yingpanguazai/ssd/ssd1/www/i.460.net.cn/vendor/topthink/framework/src/helper.php ( 18.78 KB )
  28. /yingpanguazai/ssd/ssd1/www/i.460.net.cn/vendor/topthink/framework/src/think/Config.php ( 5.54 KB )
  29. /yingpanguazai/ssd/ssd1/www/i.460.net.cn/config/app.php ( 0.95 KB )
  30. /yingpanguazai/ssd/ssd1/www/i.460.net.cn/config/cache.php ( 0.78 KB )
  31. /yingpanguazai/ssd/ssd1/www/i.460.net.cn/config/console.php ( 0.23 KB )
  32. /yingpanguazai/ssd/ssd1/www/i.460.net.cn/config/cookie.php ( 0.56 KB )
  33. /yingpanguazai/ssd/ssd1/www/i.460.net.cn/config/database.php ( 2.47 KB )
  34. /yingpanguazai/ssd/ssd1/www/i.460.net.cn/vendor/topthink/framework/src/think/facade/Env.php ( 1.67 KB )
  35. /yingpanguazai/ssd/ssd1/www/i.460.net.cn/config/filesystem.php ( 0.61 KB )
  36. /yingpanguazai/ssd/ssd1/www/i.460.net.cn/config/lang.php ( 0.91 KB )
  37. /yingpanguazai/ssd/ssd1/www/i.460.net.cn/config/log.php ( 1.35 KB )
  38. /yingpanguazai/ssd/ssd1/www/i.460.net.cn/config/middleware.php ( 0.19 KB )
  39. /yingpanguazai/ssd/ssd1/www/i.460.net.cn/config/route.php ( 1.89 KB )
  40. /yingpanguazai/ssd/ssd1/www/i.460.net.cn/config/session.php ( 0.57 KB )
  41. /yingpanguazai/ssd/ssd1/www/i.460.net.cn/config/trace.php ( 0.34 KB )
  42. /yingpanguazai/ssd/ssd1/www/i.460.net.cn/config/view.php ( 0.82 KB )
  43. /yingpanguazai/ssd/ssd1/www/i.460.net.cn/app/event.php ( 0.25 KB )
  44. /yingpanguazai/ssd/ssd1/www/i.460.net.cn/vendor/topthink/framework/src/think/Event.php ( 7.67 KB )
  45. /yingpanguazai/ssd/ssd1/www/i.460.net.cn/app/service.php ( 0.13 KB )
  46. /yingpanguazai/ssd/ssd1/www/i.460.net.cn/app/AppService.php ( 0.26 KB )
  47. /yingpanguazai/ssd/ssd1/www/i.460.net.cn/vendor/topthink/framework/src/think/Service.php ( 1.64 KB )
  48. /yingpanguazai/ssd/ssd1/www/i.460.net.cn/vendor/topthink/framework/src/think/Lang.php ( 7.35 KB )
  49. /yingpanguazai/ssd/ssd1/www/i.460.net.cn/vendor/topthink/framework/src/lang/zh-cn.php ( 13.70 KB )
  50. /yingpanguazai/ssd/ssd1/www/i.460.net.cn/vendor/topthink/framework/src/think/initializer/Error.php ( 3.31 KB )
  51. /yingpanguazai/ssd/ssd1/www/i.460.net.cn/vendor/topthink/framework/src/think/initializer/RegisterService.php ( 1.33 KB )
  52. /yingpanguazai/ssd/ssd1/www/i.460.net.cn/vendor/services.php ( 0.14 KB )
  53. /yingpanguazai/ssd/ssd1/www/i.460.net.cn/vendor/topthink/framework/src/think/service/PaginatorService.php ( 1.52 KB )
  54. /yingpanguazai/ssd/ssd1/www/i.460.net.cn/vendor/topthink/framework/src/think/service/ValidateService.php ( 0.99 KB )
  55. /yingpanguazai/ssd/ssd1/www/i.460.net.cn/vendor/topthink/framework/src/think/service/ModelService.php ( 2.04 KB )
  56. /yingpanguazai/ssd/ssd1/www/i.460.net.cn/vendor/topthink/think-trace/src/Service.php ( 0.77 KB )
  57. /yingpanguazai/ssd/ssd1/www/i.460.net.cn/vendor/topthink/framework/src/think/Middleware.php ( 6.72 KB )
  58. /yingpanguazai/ssd/ssd1/www/i.460.net.cn/vendor/topthink/framework/src/think/initializer/BootService.php ( 0.77 KB )
  59. /yingpanguazai/ssd/ssd1/www/i.460.net.cn/vendor/topthink/think-orm/src/Paginator.php ( 11.86 KB )
  60. /yingpanguazai/ssd/ssd1/www/i.460.net.cn/vendor/topthink/think-validate/src/Validate.php ( 63.20 KB )
  61. /yingpanguazai/ssd/ssd1/www/i.460.net.cn/vendor/topthink/think-orm/src/Model.php ( 23.55 KB )
  62. /yingpanguazai/ssd/ssd1/www/i.460.net.cn/vendor/topthink/think-orm/src/model/concern/Attribute.php ( 21.05 KB )
  63. /yingpanguazai/ssd/ssd1/www/i.460.net.cn/vendor/topthink/think-orm/src/model/concern/AutoWriteData.php ( 4.21 KB )
  64. /yingpanguazai/ssd/ssd1/www/i.460.net.cn/vendor/topthink/think-orm/src/model/concern/Conversion.php ( 6.44 KB )
  65. /yingpanguazai/ssd/ssd1/www/i.460.net.cn/vendor/topthink/think-orm/src/model/concern/DbConnect.php ( 5.16 KB )
  66. /yingpanguazai/ssd/ssd1/www/i.460.net.cn/vendor/topthink/think-orm/src/model/concern/ModelEvent.php ( 2.33 KB )
  67. /yingpanguazai/ssd/ssd1/www/i.460.net.cn/vendor/topthink/think-orm/src/model/concern/RelationShip.php ( 28.29 KB )
  68. /yingpanguazai/ssd/ssd1/www/i.460.net.cn/vendor/topthink/think-helper/src/contract/Arrayable.php ( 0.09 KB )
  69. /yingpanguazai/ssd/ssd1/www/i.460.net.cn/vendor/topthink/think-helper/src/contract/Jsonable.php ( 0.13 KB )
  70. /yingpanguazai/ssd/ssd1/www/i.460.net.cn/vendor/topthink/think-orm/src/model/contract/Modelable.php ( 0.09 KB )
  71. /yingpanguazai/ssd/ssd1/www/i.460.net.cn/vendor/topthink/framework/src/think/Db.php ( 2.88 KB )
  72. /yingpanguazai/ssd/ssd1/www/i.460.net.cn/vendor/topthink/think-orm/src/DbManager.php ( 8.52 KB )
  73. /yingpanguazai/ssd/ssd1/www/i.460.net.cn/vendor/topthink/framework/src/think/Log.php ( 6.28 KB )
  74. /yingpanguazai/ssd/ssd1/www/i.460.net.cn/vendor/topthink/framework/src/think/Manager.php ( 3.92 KB )
  75. /yingpanguazai/ssd/ssd1/www/i.460.net.cn/vendor/psr/log/src/LoggerTrait.php ( 2.69 KB )
  76. /yingpanguazai/ssd/ssd1/www/i.460.net.cn/vendor/psr/log/src/LoggerInterface.php ( 2.71 KB )
  77. /yingpanguazai/ssd/ssd1/www/i.460.net.cn/vendor/topthink/framework/src/think/Cache.php ( 4.92 KB )
  78. /yingpanguazai/ssd/ssd1/www/i.460.net.cn/vendor/psr/simple-cache/src/CacheInterface.php ( 4.71 KB )
  79. /yingpanguazai/ssd/ssd1/www/i.460.net.cn/vendor/topthink/think-helper/src/helper/Arr.php ( 16.63 KB )
  80. /yingpanguazai/ssd/ssd1/www/i.460.net.cn/vendor/topthink/framework/src/think/cache/driver/File.php ( 7.84 KB )
  81. /yingpanguazai/ssd/ssd1/www/i.460.net.cn/vendor/topthink/framework/src/think/cache/Driver.php ( 9.03 KB )
  82. /yingpanguazai/ssd/ssd1/www/i.460.net.cn/vendor/topthink/framework/src/think/contract/CacheHandlerInterface.php ( 1.99 KB )
  83. /yingpanguazai/ssd/ssd1/www/i.460.net.cn/app/Request.php ( 0.09 KB )
  84. /yingpanguazai/ssd/ssd1/www/i.460.net.cn/vendor/topthink/framework/src/think/Request.php ( 55.78 KB )
  85. /yingpanguazai/ssd/ssd1/www/i.460.net.cn/app/middleware.php ( 0.25 KB )
  86. /yingpanguazai/ssd/ssd1/www/i.460.net.cn/vendor/topthink/framework/src/think/Pipeline.php ( 2.61 KB )
  87. /yingpanguazai/ssd/ssd1/www/i.460.net.cn/vendor/topthink/think-trace/src/TraceDebug.php ( 3.40 KB )
  88. /yingpanguazai/ssd/ssd1/www/i.460.net.cn/vendor/topthink/framework/src/think/middleware/SessionInit.php ( 1.94 KB )
  89. /yingpanguazai/ssd/ssd1/www/i.460.net.cn/vendor/topthink/framework/src/think/Session.php ( 1.80 KB )
  90. /yingpanguazai/ssd/ssd1/www/i.460.net.cn/vendor/topthink/framework/src/think/session/driver/File.php ( 6.27 KB )
  91. /yingpanguazai/ssd/ssd1/www/i.460.net.cn/vendor/topthink/framework/src/think/contract/SessionHandlerInterface.php ( 0.87 KB )
  92. /yingpanguazai/ssd/ssd1/www/i.460.net.cn/vendor/topthink/framework/src/think/session/Store.php ( 7.12 KB )
  93. /yingpanguazai/ssd/ssd1/www/i.460.net.cn/vendor/topthink/framework/src/think/Route.php ( 23.73 KB )
  94. /yingpanguazai/ssd/ssd1/www/i.460.net.cn/vendor/topthink/framework/src/think/route/RuleName.php ( 5.75 KB )
  95. /yingpanguazai/ssd/ssd1/www/i.460.net.cn/vendor/topthink/framework/src/think/route/Domain.php ( 2.53 KB )
  96. /yingpanguazai/ssd/ssd1/www/i.460.net.cn/vendor/topthink/framework/src/think/route/RuleGroup.php ( 22.43 KB )
  97. /yingpanguazai/ssd/ssd1/www/i.460.net.cn/vendor/topthink/framework/src/think/route/Rule.php ( 26.95 KB )
  98. /yingpanguazai/ssd/ssd1/www/i.460.net.cn/vendor/topthink/framework/src/think/route/RuleItem.php ( 9.78 KB )
  99. /yingpanguazai/ssd/ssd1/www/i.460.net.cn/route/app.php ( 1.72 KB )
  100. /yingpanguazai/ssd/ssd1/www/i.460.net.cn/vendor/topthink/framework/src/think/facade/Route.php ( 4.70 KB )
  101. /yingpanguazai/ssd/ssd1/www/i.460.net.cn/vendor/topthink/framework/src/think/route/dispatch/Controller.php ( 4.74 KB )
  102. /yingpanguazai/ssd/ssd1/www/i.460.net.cn/vendor/topthink/framework/src/think/route/Dispatch.php ( 10.44 KB )
  103. /yingpanguazai/ssd/ssd1/www/i.460.net.cn/app/controller/Index.php ( 4.81 KB )
  104. /yingpanguazai/ssd/ssd1/www/i.460.net.cn/app/BaseController.php ( 2.05 KB )
  105. /yingpanguazai/ssd/ssd1/www/i.460.net.cn/vendor/topthink/think-orm/src/facade/Db.php ( 0.93 KB )
  106. /yingpanguazai/ssd/ssd1/www/i.460.net.cn/vendor/topthink/think-orm/src/db/connector/Mysql.php ( 5.44 KB )
  107. /yingpanguazai/ssd/ssd1/www/i.460.net.cn/vendor/topthink/think-orm/src/db/PDOConnection.php ( 52.47 KB )
  108. /yingpanguazai/ssd/ssd1/www/i.460.net.cn/vendor/topthink/think-orm/src/db/Connection.php ( 8.39 KB )
  109. /yingpanguazai/ssd/ssd1/www/i.460.net.cn/vendor/topthink/think-orm/src/db/ConnectionInterface.php ( 4.57 KB )
  110. /yingpanguazai/ssd/ssd1/www/i.460.net.cn/vendor/topthink/think-orm/src/db/builder/Mysql.php ( 16.58 KB )
  111. /yingpanguazai/ssd/ssd1/www/i.460.net.cn/vendor/topthink/think-orm/src/db/Builder.php ( 24.06 KB )
  112. /yingpanguazai/ssd/ssd1/www/i.460.net.cn/vendor/topthink/think-orm/src/db/BaseBuilder.php ( 27.50 KB )
  113. /yingpanguazai/ssd/ssd1/www/i.460.net.cn/vendor/topthink/think-orm/src/db/Query.php ( 15.71 KB )
  114. /yingpanguazai/ssd/ssd1/www/i.460.net.cn/vendor/topthink/think-orm/src/db/BaseQuery.php ( 45.13 KB )
  115. /yingpanguazai/ssd/ssd1/www/i.460.net.cn/vendor/topthink/think-orm/src/db/concern/TimeFieldQuery.php ( 7.43 KB )
  116. /yingpanguazai/ssd/ssd1/www/i.460.net.cn/vendor/topthink/think-orm/src/db/concern/AggregateQuery.php ( 3.26 KB )
  117. /yingpanguazai/ssd/ssd1/www/i.460.net.cn/vendor/topthink/think-orm/src/db/concern/ModelRelationQuery.php ( 20.07 KB )
  118. /yingpanguazai/ssd/ssd1/www/i.460.net.cn/vendor/topthink/think-orm/src/db/concern/ParamsBind.php ( 3.66 KB )
  119. /yingpanguazai/ssd/ssd1/www/i.460.net.cn/vendor/topthink/think-orm/src/db/concern/ResultOperation.php ( 7.01 KB )
  120. /yingpanguazai/ssd/ssd1/www/i.460.net.cn/vendor/topthink/think-orm/src/db/concern/WhereQuery.php ( 19.37 KB )
  121. /yingpanguazai/ssd/ssd1/www/i.460.net.cn/vendor/topthink/think-orm/src/db/concern/JoinAndViewQuery.php ( 7.11 KB )
  122. /yingpanguazai/ssd/ssd1/www/i.460.net.cn/vendor/topthink/think-orm/src/db/concern/TableFieldInfo.php ( 2.63 KB )
  123. /yingpanguazai/ssd/ssd1/www/i.460.net.cn/vendor/topthink/think-orm/src/db/concern/Transaction.php ( 2.77 KB )
  124. /yingpanguazai/ssd/ssd1/www/i.460.net.cn/vendor/topthink/framework/src/think/log/driver/File.php ( 5.96 KB )
  125. /yingpanguazai/ssd/ssd1/www/i.460.net.cn/vendor/topthink/framework/src/think/contract/LogHandlerInterface.php ( 0.86 KB )
  126. /yingpanguazai/ssd/ssd1/www/i.460.net.cn/vendor/topthink/framework/src/think/log/Channel.php ( 3.89 KB )
  127. /yingpanguazai/ssd/ssd1/www/i.460.net.cn/vendor/topthink/framework/src/think/event/LogRecord.php ( 1.02 KB )
  128. /yingpanguazai/ssd/ssd1/www/i.460.net.cn/vendor/topthink/think-helper/src/Collection.php ( 16.47 KB )
  129. /yingpanguazai/ssd/ssd1/www/i.460.net.cn/vendor/topthink/framework/src/think/facade/View.php ( 1.70 KB )
  130. /yingpanguazai/ssd/ssd1/www/i.460.net.cn/vendor/topthink/framework/src/think/View.php ( 4.39 KB )
  131. /yingpanguazai/ssd/ssd1/www/i.460.net.cn/vendor/topthink/framework/src/think/Response.php ( 8.81 KB )
  132. /yingpanguazai/ssd/ssd1/www/i.460.net.cn/vendor/topthink/framework/src/think/response/View.php ( 3.29 KB )
  133. /yingpanguazai/ssd/ssd1/www/i.460.net.cn/vendor/topthink/framework/src/think/Cookie.php ( 6.06 KB )
  134. /yingpanguazai/ssd/ssd1/www/i.460.net.cn/vendor/topthink/think-view/src/Think.php ( 8.38 KB )
  135. /yingpanguazai/ssd/ssd1/www/i.460.net.cn/vendor/topthink/framework/src/think/contract/TemplateHandlerInterface.php ( 1.60 KB )
  136. /yingpanguazai/ssd/ssd1/www/i.460.net.cn/vendor/topthink/think-template/src/Template.php ( 46.61 KB )
  137. /yingpanguazai/ssd/ssd1/www/i.460.net.cn/vendor/topthink/think-template/src/template/driver/File.php ( 2.41 KB )
  138. /yingpanguazai/ssd/ssd1/www/i.460.net.cn/vendor/topthink/think-template/src/template/contract/DriverInterface.php ( 0.86 KB )
  139. /yingpanguazai/ssd/ssd1/www/i.460.net.cn/runtime/temp/ea612fc1da910b74827694dd9af81119.php ( 11.98 KB )
  140. /yingpanguazai/ssd/ssd1/www/i.460.net.cn/vendor/topthink/think-trace/src/Html.php ( 4.42 KB )
  1. CONNECT:[ UseTime:0.000521s ] mysql:host=127.0.0.1;port=3306;dbname=i460;charset=utf8mb4
  2. SHOW FULL COLUMNS FROM `fenlei` [ RunTime:0.000772s ]
  3. SELECT * FROM `fenlei` WHERE `fid` = 0 [ RunTime:0.000292s ]
  4. SELECT * FROM `fenlei` WHERE `fid` = 63 [ RunTime:0.000312s ]
  5. SHOW FULL COLUMNS FROM `set` [ RunTime:0.000452s ]
  6. SELECT * FROM `set` [ RunTime:0.000217s ]
  7. SHOW FULL COLUMNS FROM `article` [ RunTime:0.000594s ]
  8. SELECT * FROM `article` WHERE `id` = 467163 LIMIT 1 [ RunTime:0.000475s ]
  9. UPDATE `article` SET `lasttime` = 1775943321 WHERE `id` = 467163 [ RunTime:0.001192s ]
  10. SELECT * FROM `fenlei` WHERE `id` = 66 LIMIT 1 [ RunTime:0.000229s ]
  11. SELECT * FROM `article` WHERE `id` < 467163 ORDER BY `id` DESC LIMIT 1 [ RunTime:0.000537s ]
  12. SELECT * FROM `article` WHERE `id` > 467163 ORDER BY `id` ASC LIMIT 1 [ RunTime:0.000750s ]
  13. SELECT * FROM `article` WHERE `id` < 467163 ORDER BY `id` DESC LIMIT 10 [ RunTime:0.001965s ]
  14. SELECT * FROM `article` WHERE `id` < 467163 ORDER BY `id` DESC LIMIT 10,10 [ RunTime:0.003399s ]
  15. SELECT * FROM `article` WHERE `id` < 467163 ORDER BY `id` DESC LIMIT 20,10 [ RunTime:0.000719s ]
0.080264s