
星标公众号:风间迟管科考研,获取更多资讯


咨询27管科择校
加阿祖学长微信
15736092447

目录
01 学校简介
02 学院简介
03 专业简介
04 初试指定教材
05 历年考情数据分析
06 历年报录比
07 2024年、2025年录取详情分析
08 考试大纲
09 2025年复试实施细则
01
学校简介

郑州大学是国家“211工程”重点建设高校、“双一流”建设高校和部省合建高校。校党委是全国先进基层党组织,学校入选教育部第三批“全国党建工作示范高校”。
02
学院简介

郑州大学管理学院起源于1981年河南省委组织部依托原郑州工学院设置的干部培训部,是河南省最早开办管理工程教育的院系。2022年1月,原管理工程学院和原旅游管理学院合并组建管理学院。设有管理科学与工程博士后流动站1个,管理科学与工程、工商管理学一级学科博士点2个,交通运输工程领域服务管理二级专业博士点1个;管理科学与工程、技术经济及管理、企业管理、旅游管理、土地资源管理5个科学学位硕士点,工程管理(MEM)、旅游管理(MTA)2个专业学位硕士点。管理科学与工程学科连续第七、八、九三次被评为河南省重点学科,管理科学与工程、互联网医疗健康工程与管理两个学科纳入新一轮(第十轮)河南省重点学科建设(2023年)。“数智健康管理工程”纳入郑州大学高峰学科(新兴交叉学科)建设项目,“工程项目管理”纳入郑州大学高峰学科建设项目(“水利工程”学科建设创新中心)。工程管理硕士(MEM)获得首批国际项目管理专业资质认证(IPMP)。
03
专业简介

专业代码及专业名称:120100管理科学与工程,管理学学位;
初试考试科目:政治、英语(一)、数学(三)、896管理学综合;
复试考试科目:统计学

04
初试指定教材

1.《管理学第13版》(中文版),斯蒂芬·P·罗宾斯,中国人民大学出版社,2017
2.《西方经济学(第二版)》上下册,《西方经济学》编写组,高等教育出版社,2019年,马克思主义理论研究和建设工程重点教材

05
历年考情数据分析




06
历年报录比


2025年报录数据暂未公布
07
近两年录取详情分析

2025年
2025年一志愿录取44人,录取分数主要集中在350分-380分,明细如下:

2025年进复试52人,复试考生各科成绩最高分、最低分和平均分如下:

01)政治平均分70.19分、英语平均分62.38分,说明河南地区政治阅卷偏水,英语阅卷属于正常水平(正常、旱区、水区);
02)专业课最高分141分,最低分107分,说明专业课的难度适中,不压分。
2025年复试名单及录取明细如下:


2024年
2024年一志愿录取41人,录取分数主要集中在370分-400分,明细如下:

2024年进复试45人,复试考生各科成绩最高分、最低分和平均分如下:

01)政治平均分75.2分、英语平均分71.84分,说明河南地区政治英语阅卷属于正常水平(正常、旱区、水区);
02)专业课最高分141分,最低分110分,平均分124.51,说明专业课的难度一般,不压分。
2024年复试名单及录取明细如下:


08
考试大纲

向上滑动阅览




09
2025年复试实施细则

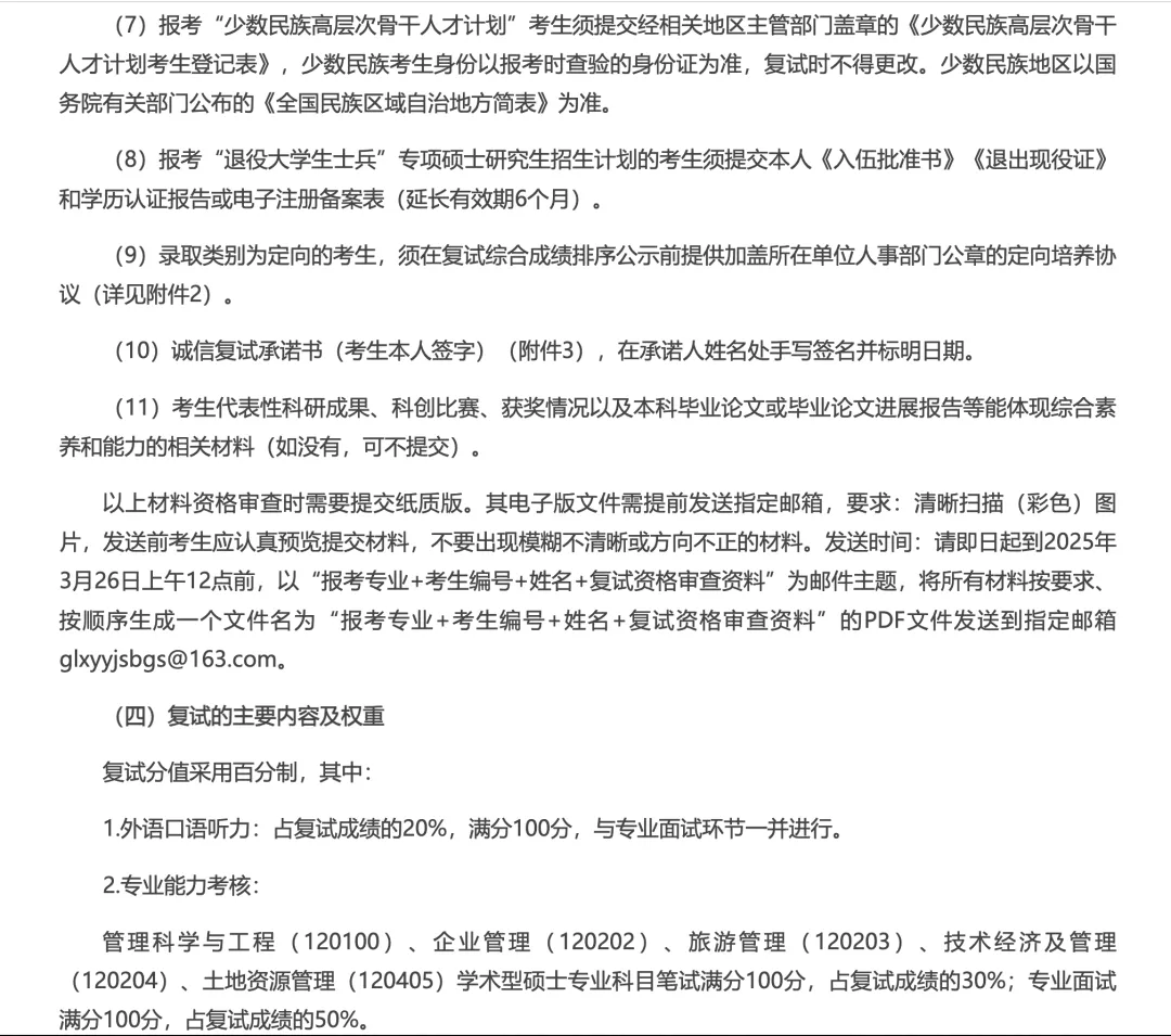
复试的主要内容及权重
复试分值采用百分制,其中:
1.外语口语听力:占复试成绩的20%,满分100分,与专业面试环节一并进行。
2.专业能力考核:
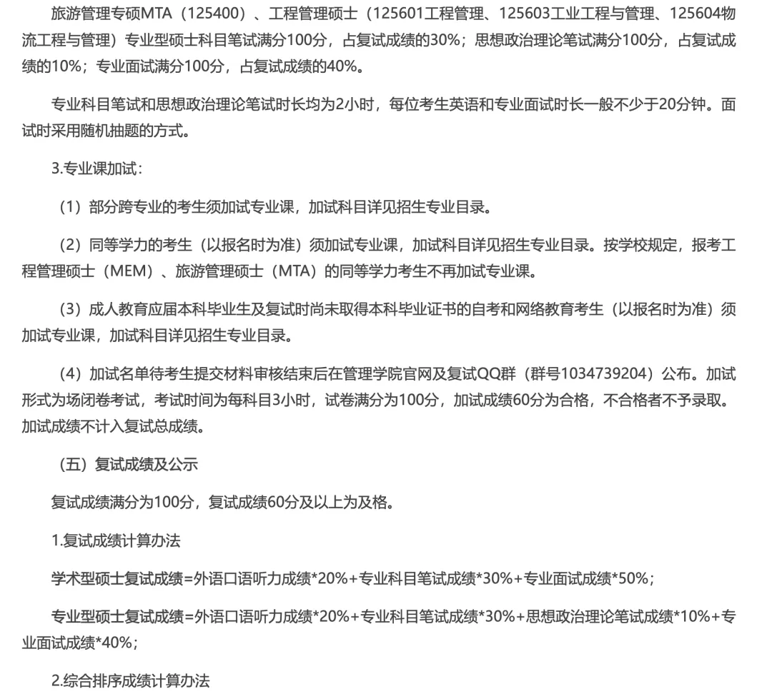
管理科学与工程(120100)、企业管理(120202)、旅游管理(120203)、技术经济及管理(120204)、土地资源管理(120405)学术型硕士专业科目笔试满分100分,占复试成绩的30%;专业面试满分100分,占复试成绩的50%。
专业科目笔试和思想政治理论笔试时长均为2小时,每位考生英语和专业面试时长一般不少于20分钟。面试时采用随机抽题的方式。
复试成绩及公示
复试成绩满分为100分,复试成绩60分及以上为及格。
1.复试成绩计算办法
学术型硕士复试成绩=外语口语听力成绩*20%+专业科目笔试成绩*30%+专业面试成绩*50%;
2.综合排序成绩计算办法
综合排序成绩=折合百分制后初试成绩×60%+复试成绩×40%。
向上滑动阅览








获取更多管科院校信息/管科考研备考咨询请加👇

27管科考研咨询
加阿祖学长微信
15736092447

扫码加入27管科交流群
833202362

风间迟27管科全程早鸟班开始招生啦,我们为同学们提供各院校管理科学与工程备考规划督学、周测、月考、定制化择校、政治、英语、数学、专业课等全科辅导,助力大家顺利上岸,圆梦理想高校~现在报名可多享受近半年全科辅导!
27管科全程班班主任情况如下:

风间迟27全程班详情介绍请看:风间迟27管科全程班早鸟报名开启!现在报名,多享近半年全科辅导,欢迎同学们咨询!
下单报名👇
【淘宝】https://e.tb.cn/h.hAk6Cll5MXQe9yF?tk=jjFN4KDQgS8 CZ005 「27考研 风间迟管科考研全程班」
点击链接直接打开 或者 淘宝搜索直接打开
风间迟管科考研

关注风间迟管科考研公众号,
获取更多管科考研资讯。