在线做题·视频讲解·试卷分析
关注公众号回复【1】
领取河南中考真题&获取名校真题库

数学卷考霸评分 8.8/10
数学卷
本卷紧扣八年级数学课标,全面考查一次函数、数据分析、几何证明等核心内容。基础题如方程组应用(第1题)和统计概念(第3、7题)属易得分点;难点集中在函数图像分析(第8-9题需数形结合)和综合实践(第23题涉及数据分析),其中第23题树叶分类对学生的数据处理与统计推理能力要求较高,体现数学核心素养的深度培养。<点击图片查看全卷>
数学答案
<点击图片查看完整答案>
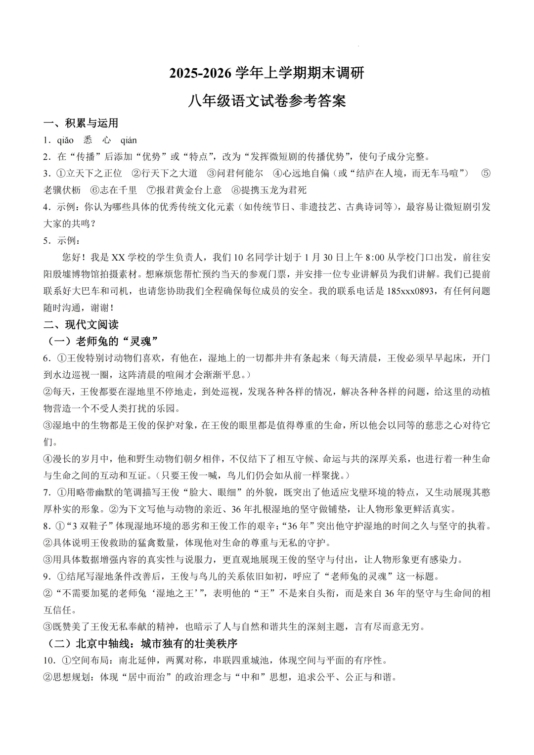
语文卷考霸评分 8.6/10
语文卷
本卷紧扣八年级语文课标,全面考查语言运用、文本解读、文化传承等核心内容。基础题如古诗文默写(第3题)和词语辨析(第1题)属易得分点;难点集中在文本分析(第6-9题需深度解读)和综合写作(第18题涉及创意表达),其中第18题'这不只是一个数字'写作对学生的情感体验与创新表达能力要求较高,体现语文核心素养的深度培养。<点击图片查看全卷>
语文答案
<点击图片查看完整答案>
英语卷考霸评分 8.9/10
英语卷
本卷紧扣八年级英语课标,全面考查听力理解、阅读理解、语言运用等核心内容。基础题如听力对话(第1-5题)和词汇填空(第36-45题)属易得分点;难点集中在语篇理解(第6-10题需逻辑推理)和综合写作(第56题涉及未来城市畅想),其中第56题未来城市写作对学生的语言表达与创新思维能力要求较高,体现英语核心素养的深度培养。<点击图片查看全卷>
英语答案
<点击图片查看完整答案>
物理卷考霸评分 8.8/10
物理卷
本卷紧扣八年级物理课标,全面考查光现象、声现象、物质测量等核心内容。基础题如概念判断(第7-9题)和简单计算(第1-3题)属易得分点;难点集中在实验探究(第17-19题需操作分析)和综合应用(第20-21题涉及多知识点),其中第21题眼镜材料分析对学生的数据处理与生活应用能力要求较高,体现物理核心素养的深度培养。<点击图片查看全卷>
物理答案
<点击图片查看完整答案>
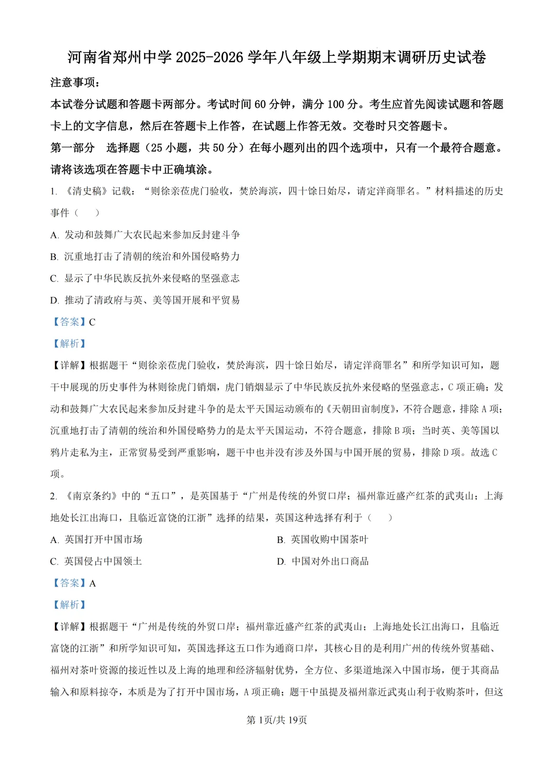
历史卷考霸评分 8.7/10
历史卷
本卷紧扣八年级历史课标,全面考查鸦片战争、辛亥革命、抗日战争等核心内容。基础题如史实判断(第1-3题)和事件排序(第9-10题)属易得分点;难点集中在材料分析(第26-29题需史料解读)和综合论述(第29题涉及精神传承),其中第29题红歌精神解读对学生的历史理解与价值认同能力要求较高,体现历史核心素养的深度培养。<点击图片查看全卷>
历史答案
<点击图片查看完整答案>
无广告·自助查阅·全平台自助刷题学习
争做河南最好·最全·最强的升学配套