
医药数据库是什么?今天,我们为你揭开「医药数据宝库」的神秘面纱!想知道如何免费使用这个「医药神器」?往下看,3分钟教你用对数据库,健康少走弯路!”


中文标题:METTL3/RBM15增强Kdm6b mRNA的稳定性,促进STAT1介导的巨噬细胞活化和动脉粥样硬化
发表期刊:SPRINGER NATURE
发布时间:2025年12月
影响因子:12.9


01
研究背景
Hot
动脉粥样硬化(AS)是心血管疾病的核心病因,巨噬细胞活化在其进展中起关键作用。m⁶A 修饰参与巨噬细胞功能调控,但在巨噬细胞分化、活化过程中的动态调控网络尚未明确。KDM6B 作为组蛋白去甲基化酶,其在 AS 中是否受 m⁶A 修饰调控及具体机制亟待探究。
02
研究方法
Hot
结合 meRIP-seq 和 RNA-seq 解析巨噬细胞分化(GM-CSF 诱导)与活化(IFN-γ 刺激)过程中 m⁶A 修饰谱;通过 Western blot、Co-IP、RIP-qPCR 验证分子相互作用;利用基因沉默、药物干预(METTL3 抑制剂 STM2457、KDM6B 抑制剂 GSKJ1)探究通路机制;构建巨噬细胞特异性 Kdm6b 敲除(CKO)小鼠模型,结合流式细胞术、组织染色评估体内 AS 进展;通过共培养实验分析巨噬细胞与细胞毒性 T 淋巴细胞(CTL)的相互作用。
03
研究结果
Hot
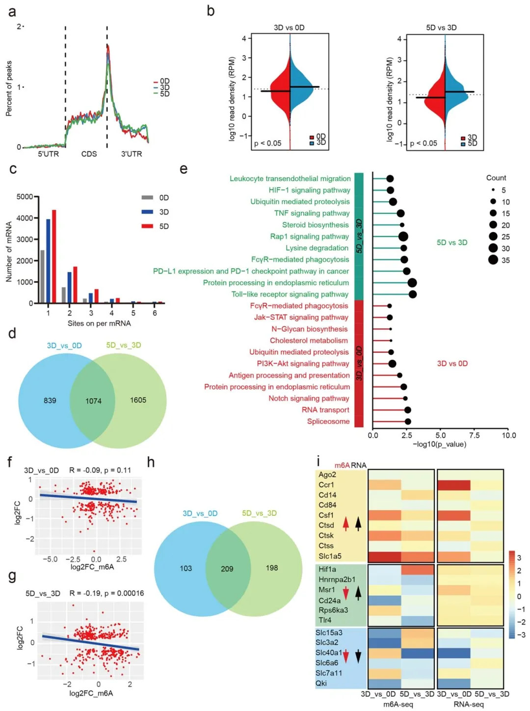
1
巨噬细胞分化与活化过程中 m⁶A 修饰动态变化
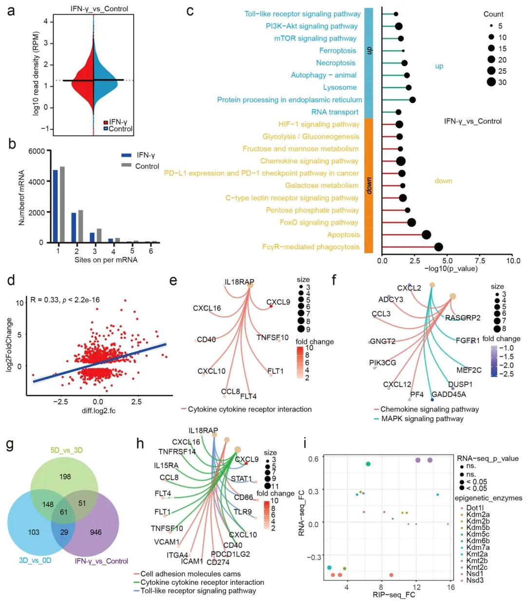
meRIP-seq 显示,巨噬细胞分化阶段(0D→3D→5D),m⁶A 修饰位点密度和含 m⁶A 修饰的 mRNA 数量逐渐增加,富集于免疫炎症、JAK-STAT 等通路(图 1a-e);活化阶段(IFN-γ 刺激),m⁶A 修饰与 mRNA 表达呈正相关,特异性调控 Stat1、Kdm6b 等促炎基因及表观遗传酶(图 2d、i),证实 m⁶A 修饰的阶段特异性调控作用。


2
METTL3/RBM15 通过 m⁶A 修饰稳定 Kdm6b mRNA
IFN-γ 刺激后,METTL3 与 Kdm6b mRNA 结合增强,RBM15 结合减弱(图 5a);METTL3 抑制剂 STM2457 可降低 Kdm6b mRNA 的 m⁶A 修饰及稳定性(图 5b、d),而 Ythdc1/2 作为 m⁶A 阅读蛋白,可促进 Kdm6b mRNA 稳定(图 5f-g),表明 m⁶A 修饰通过 METTL3/Ythdc1/2 轴调控 Kdm6b 表达。

3
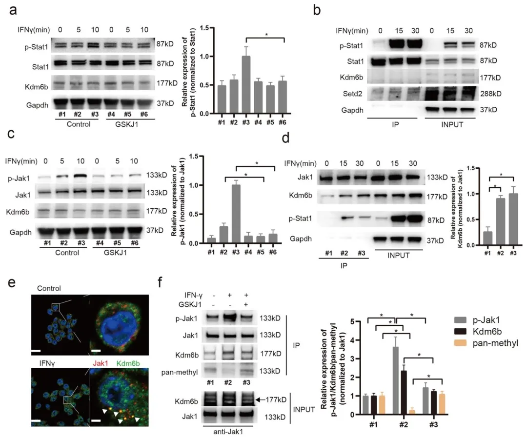
KDM6B 通过去甲基化 JAK1 促进 STAT1 磷酸化
KDM6B 抑制剂 GSKJ1 可抑制 IFN-γ 诱导的巨噬细胞脂质摄取、ROS 产生(图 3a-b),并阻断 STAT1 磷酸化(图 3f)。机制上,KDM6B 与 JAK1 相互作用并使其去甲基化,促进 JAK1 磷酸化,进而激活 STAT1(图 4c-e),且该过程依赖 KDM6B 的去甲基化活性。


4
KDM6B 介导的巨噬细胞活化促进 CTL 毒性,加速 AS 进展
共培养实验显示,IFN-γ 活化的巨噬细胞可增强 CTL 毒性(PD-1+GZMB + 细胞比例升高),而 KDM6B 或 STAT1 抑制可逆转该效应(图 6d-e)。巨噬细胞特异性 Kdm6b 敲除小鼠中,主动脉 AS 病灶面积缩小,胶原沉积和巨噬细胞浸润减少,CTL 活化比例降低(图 7a-g),证实 KDM6B 通过调控巨噬细胞 - CTL 相互作用加速 AS。


04
文章小结
Hot
本研究揭示 m⁶A 修饰在巨噬细胞分化与活化中的动态调控作用,明确 METTL3/RBM15 通过 m⁶A 修饰稳定 Kdm6b mRNA,KDM6B 进而去甲基化 JAK1 激活 STAT1,促进巨噬细胞活化及 CTL 毒性,最终加速 AS。靶向该通路或为 AS 治疗提供新策略。
“医药无小事,一个正确的信息可能改变健康结局。希望这个数据库能成为你身边的「医药智囊团」,让每一次选择都更安心。转发给关心的人,或许TA正需要这份指南。医药之路,我们陪你一起走稳!

感兴趣的各位朋友,欢迎大家扫码咨询,我们一定竭尽全力为您答疑解惑!为了您能第一时间收到推送,欢迎各位朋友们关注我们哦!你们的支持是我们最大的动力!祝大家生活愉快!❀☀
手把手教你掌握发sci技术-别观望了,快来报名!!!
📈 真实科研路径:
从「方案设计→数据获取→清洗质控→结果解读」完整闭环,拒绝碎片化知识🎯 专属学习保障:
配备「一对一导师制」全程答疑,包教包会,确保独立完成分析项目💎 适合人群:急需生信技能提升的医学科研人员计划用数据分析发文的临床医生面临技术瓶颈的硕博研究生✨ 现在报名享:赠送高分文章复现代码包获赠TCGA/GEO等数据库标准处理流程前20名加赠「SCI论文图表美化模板库」

往期回顾
4.2/Q2,多组学数据库助力发现!血浆 EVs 中 3 类 lncRNAs 破解 PCOS 合并 MetS 诊断难题
3.4/Q1,儿童和青少年偏头痛负担的上升趋势:1990 年至 2021 年的综合分析及未来预测
3.9/Q3,多组学 “透视” 肝癌!西湖大学团队用 scTrio-seq2+TCGA 揭秘:甲基化距离比基因表达更准推肿瘤进化

欢迎关注我们哦


