
点击蓝字,关注我们

痛风是因嘌呤代谢紊乱或尿酸排泄障碍致单钠尿酸盐沉积的关节病,与高尿酸血症直接相关。全球患病人数持续增长,患者超千万,且呈年轻化、沿海高于内陆、城市高于农村的特点。其易引发关节破坏、肾损伤,还常合并肥胖、糖尿病等代谢综合征,因饮食结构改变等因素,已成为沉重的公共卫生负担。
9月,该研究发表于《Drug Design, Development and Therapy》,通过构建 GA 大鼠模型,结合 16S rRNA 测序、代谢组学等技术,探究大蒜素的治疗作用及机制。结果表明,大蒜素可重塑肠道菌群(升高乳杆菌属),增加丁酸生成,通过抑制 XOD 活性、氧化应激及 NLRP3 inflammasome 激活,改善 GA 症状及肾关节功能,证实其通过肠道 - 关节轴发挥治疗作用。
文献分享

中文标题:大蒜素通过调节肠关节轴、降低XOD活性、抑制氧化应激和抑制NLRP3炎症小体激活,从而缓解痛风性关节炎
发表时间:2025年9月
影响因子:5.1

定制生信服务
专业生信分析
扫码关注左边二维码
研究背景
研究方法
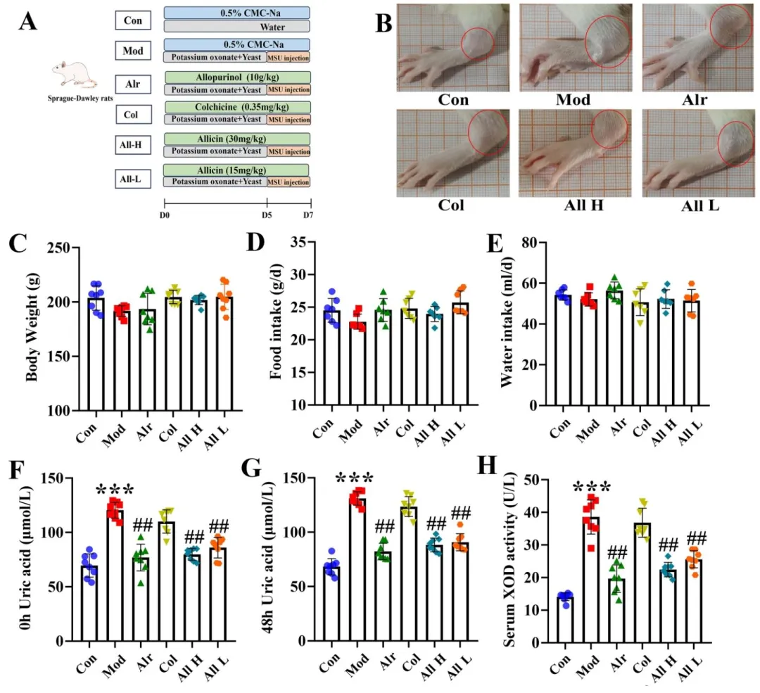
构建 GA 大鼠模型,分为对照组、模型组、大蒜素高低剂量组等;采用 16S rRNA 测序分析肠道菌群变化,非靶向代谢组学检测代谢物;通过粪便微生物移植(FMT)验证肠道菌群的介导作用;分离培养成纤维样滑膜细胞(FLS),结合流式细胞术、Western blot 等检测氧化应激及 NLRP3 inflammasome 相关指标。
研究结果
1
大蒜素改善 GA 大鼠病理状态,保护肾关节功能
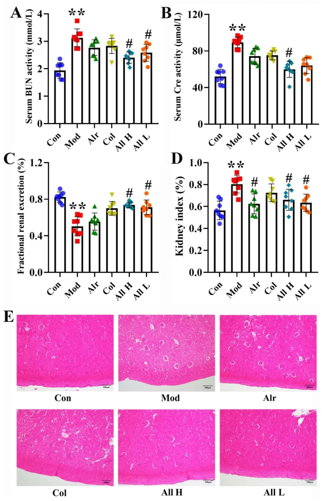
大蒜素可显著降低 GA 大鼠关节肿胀度及皮肤温度,改善自发活动能力(图 1B、表 1-3),降低血清尿酸及黄嘌呤氧化酶(XOD)活性(图 1F-H)。肾功指标显示,大蒜素可降低血清尿素氮、肌酐水平,改善肾组织病理损伤(图 2A-E);关节组织 HE 染色显示其减少炎性细胞浸润及滑膜增生(图 3G),减少关节液中尿酸结晶沉积(图 3F)。




2
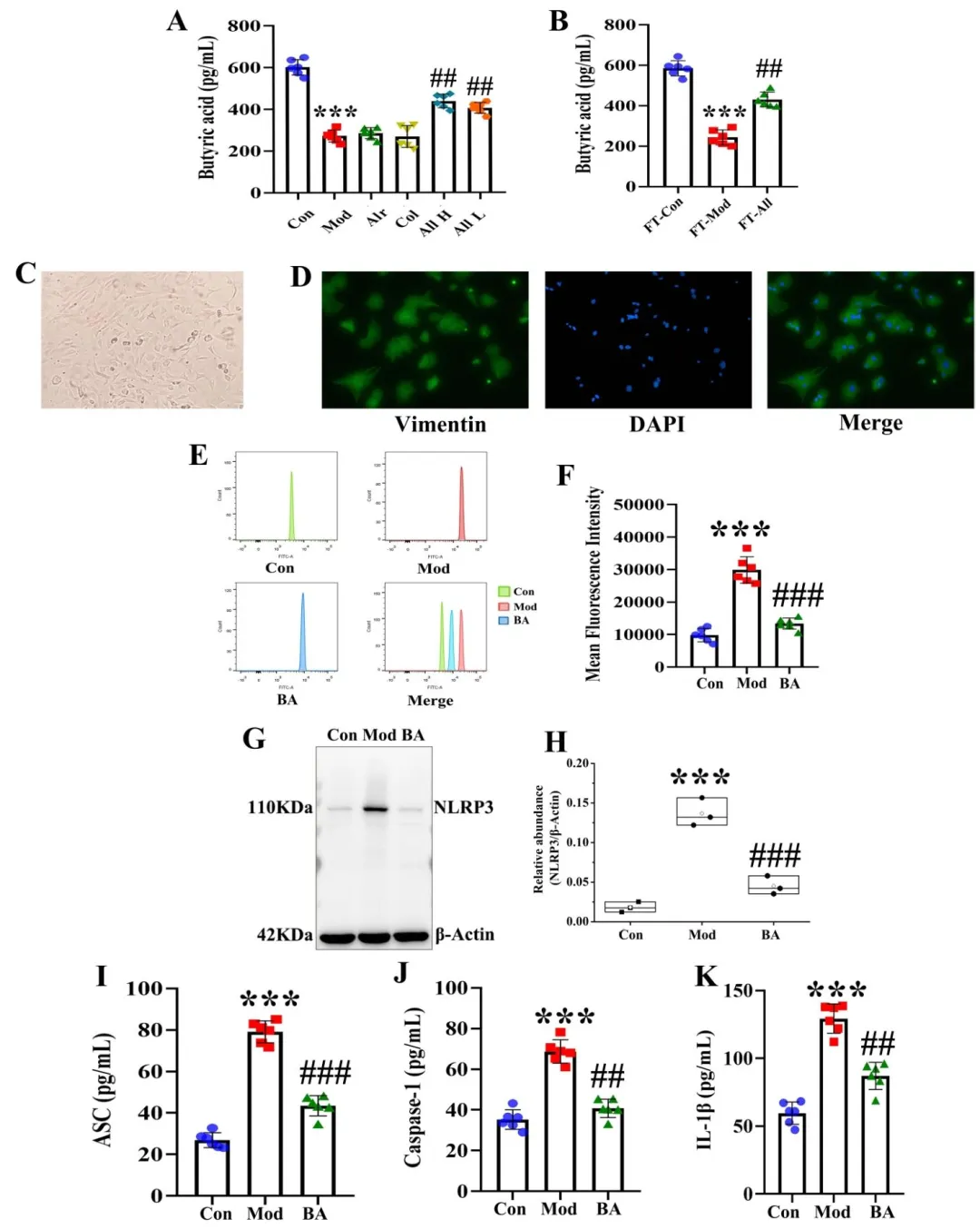
大蒜素抑制 GA 大鼠氧化应激及 NLRP3 inflammasome 激活
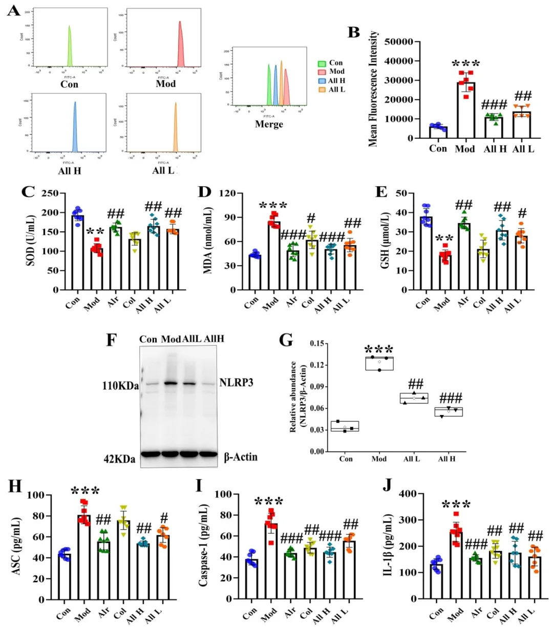
模型组滑膜组织 ROS、MDA 水平升高,SOD、GSH 降低,大蒜素治疗可逆转该变化(图 4A-E)。Western blot 及 ELISA 证实,大蒜素显著下调 NLRP3、ASC、Caspase-1 及 IL-1β 等炎症因子表达,抑制 NLRP3 inflammasome 激活(图 4F-J)。

3
大蒜素重塑 GA 大鼠肠道菌群及代谢物谱
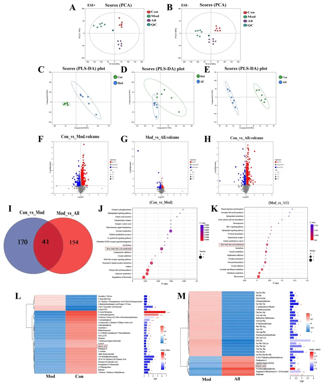
16S rRNA 测序显示,大蒜素显著提高肠道菌群 α 多样性,增加乳杆菌属丰度,降低拟杆菌门等丰度(图 5C-N)。代谢组学分析发现,大蒜素可升高短链脂肪酸(尤其是丁酸)水平(图 6J-M),且丁酸是核心差异代谢物。


4
肠道菌群及丁酸介导大蒜素的治疗作用


文章小结
想复刻高分的老师速速私信小编!
手把手教你掌握发sci技术-别观望了,快来报名!!!
📈 真实科研路径:
从「方案设计→数据获取→清洗质控→结果解读」完整闭环,拒绝碎片化知识🎯 专属学习保障:
配备「一对一导师制」全程答疑,包教包会,确保独立完成分析项目💎 适合人群:急需生信技能提升的医学科研人员计划用数据分析发文的临床医生面临技术瓶颈的硕博研究生✨ 现在报名享:赠送高分文章复现代码包获赠TCGA/GEO等数据库标准处理流程前20名加赠「SCI论文图表美化模板库」

往期推荐
IF 10.7,多组学 + 高校联合攻关!郑大 & 协和等揭示雷公藤红素靶向 IGF2BP3 缓解类风湿关节炎的全新机制


扫 码 关 注 我 们 ~

求点赞

求分享

求喜欢
