
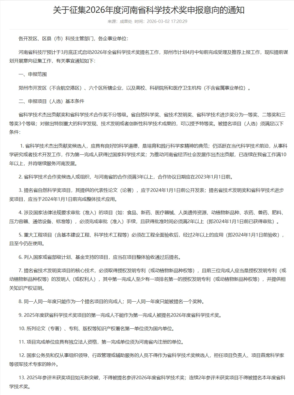
📢 重要通知!
2026 年度河南省科学技术奖申报工作提上日程!郑州市科技局正式启动申报意向征集,省科技厅 3 月底将开启全省提名工作,郑州计划 4 月中旬完成受理推荐,符合条件的企事业单位可抓紧筹备申报啦!



本次郑州地区申报范围明确为郑州市开发区(不含航空港区)、六个区所辖企业,以及高校、科研院所和医疗卫生机构(不含省属事业单位),航空港区及 6 个县(市)所辖单位则由当地科技主管部门作为独立提名单位直报省科技厅。
一,申报项目(人选)需满足多项核心要求,核心要点如下
1.成果时间要求:
自然科学奖代表性论文需 2024 年 1 月 1 日前公开发表,技术发明奖、科技进步奖需 2024 年 1 月 1 日前完成整体技术应用;需审批的项目、重大工程项目也均需 2024 年 1 月 1 日前完成审批或验收。
2.知识产权要求:
技术发明奖核心技术需取得授权发明专利等,第一完成人至少有一项排名第一的授权知识产权,且相关知识产权署名第一单位为国内单位。
3.完成主体要求:
第一完成单位须为河南省内注册的独立法人单位,第一完成人对项目创新成果贡献占较大比例;同一人同年度仅能作为一个提名项目完成人、被提名一个奖种。
4.资格限制要求:
2025 年省科技奖第一完成人不可再作为 2026 年第一完成人申报;2025 年参评未获奖且无新突破、连续 2 年参评未获奖的项目,均不得申报;科研诚信严重失信主体不得参与评审。
5.特殊奖种要求:
杰出贡献奖候选人需连续在豫工作 10 年以上、作为第一完成人获过国家科技奖;合作奖候选人 / 组织与河南合作需满 3 年以上(合作协议 2023 年 1 月 1 日前签订)。
此外,所有申报项目的科学技术内容不得在各级科技奖中重复使用,存在未解决争议的项目、完成人不得被提名,国家公务员及仅从事行政、辅助工作的人员一般不得作为候选人。
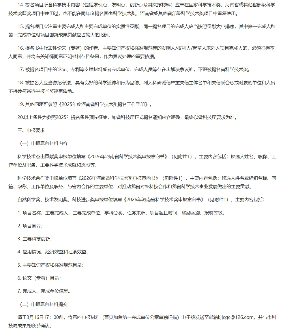
二,申报时间节点
本次申报需按要求提交对应材料,各奖种申报信息均需填写 《2026 年河南省科学技术奖申报意向书》(见附件 1),申报单位需确定一名申报联系人,并填写《2026 年河南省科学技术奖意向申报单位联系表》(见附件 2),按时间节点完成报送,关键时间节点如下:
✅ 3 月 9 日前:将附件 2 发送至指定邮箱,同时添加联系人微信完成报备
✅ 3 月 16 日 17:00 前:将加盖第一完成单位公章的附件 1 电子版发送至指定邮箱,并与市科技局成果处联系确认
✅3 月 31 日前:参照相关通知要求完成正式提名材料准备工作
✅ 4 月 1 日 - 4 月 5 日:正式申报材料受理(如有变动另行通知)
小创提醒各位申报单位,本次申报有多个关键时间节点,3 月 9 日前要提交联系人信息,3 月 16 日 17:00 前完成意向材料报送,大家一定要盯紧时间、备齐材料,避免错过申报环节。后续市科技局还会组建工作群提供咨询培训服务,助力大家顺利申报,预祝各单位申报顺利、斩获佳绩!
由于篇幅有限,附件未能全部放出,有需要的老师可以扫描下方二维码联系我们获取相关附件。

往期推荐
🔍 知识产权
🔍 医护无忧
🔍项目申报
声明
一、本文内容仅限于学习交流之用。
二、本文转载其它媒体作品的目的在于传递更多信息,并不代表本公众号赞同其观点和对其真实性负责。
三、本文或有部分内容来源于原创作品,版权归属原创者,其他媒体、网站或个人使用时请访问原作品,并自负法律责任。
四、本文提供的资料如与相关纸质文本不符,以纸质文本为准。
五、如因作品内容、版权和其它问题需要同本公众号联系的,请在本文发布后的30日内进行。如有不当使用敬请告知,我们会第一时间更正/删除,谢谢。