简介
本研究以胶原酶诱导的出生 5 天小鼠胚基质出血模型为对象,先通过大鼠转录组测序与加权基因共表达网络分析明确出血后 72 小时是免疫反应增强、突触功能下降的关键干预窗,再于该时间点用 CSF1R 抑制剂 PLX5622 腹腔注射实现延迟性小胶质细胞清除,避开少突胶质谱系细胞增殖高峰期,随后通过免疫荧光、磁共振成像及多项神经行为学检测评估疗效,结果显示 PLX5622 可高效清除活化小胶质细胞,促进少突胶质谱系细胞成熟与髓鞘形成,缩小脑损伤体积,改善模型小鼠运动协调能力并降低多动症状,提示延迟靶向清除小胶质细胞能减轻胚基质出血所致白质损伤,优化神经行为结局,为早产儿脑出血神经保护提供新方向。


研究背景

早产儿胚基质出血是引发新生儿白质损伤与远期神经发育障碍的主要原因,小胶质细胞作为脑内固有免疫细胞在损伤中兼具修复与促炎毒性双重作用,当前缺乏针对出血后继发性白质损伤的有效靶向疗法,CSF1R 抑制剂 PLX5622 可选择性清除小胶质细胞,但其在新生儿胚基质出血中的治疗时机与价值尚未明确。

研究方案

先通过大鼠胚基质出血模型转录组数据挖掘确定 72 小时为关键干预时间窗,再构建出生 5 天小鼠胚基质出血模型,于出血后 72 小时开始给予 PLX5622 延迟清除小胶质细胞,同步检测小胶质细胞活化、少突胶质谱系细胞增殖成熟、白质髓鞘化、脑损伤体积及运动、认知、社交等神经行为学指标,明确延迟清除小胶质细胞的保护作用与机制。

研究结果

胚基质出血后 72 小时免疫反应显著增强、突触功能下降,小胶质细胞活化于第 7 天达峰,少突胶质谱系细胞增殖于 24 小时达峰;PLX5622 可高效清除活化小胶质细胞且不干扰早期少突胶质细胞增殖,促进少突胶质细胞成熟与髓鞘碱性蛋白表达,缩小脑损伤体积,显著改善小鼠运动协调能力、降低多动症状,对社交、学习记忆及焦虑行为无明显影响。

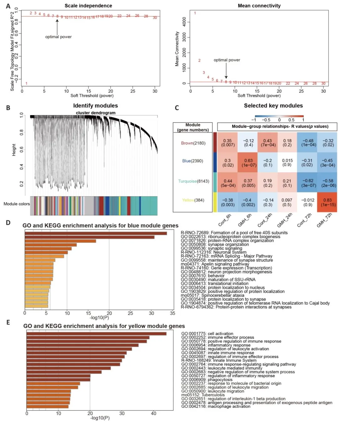
Figure1:通过 WGCNA 与 Metascape 分析证实胚基质出血后随时间推移突触功能相关基因受抑、免疫炎症相关基因激活,锁定 72 小时为关键干预节点。

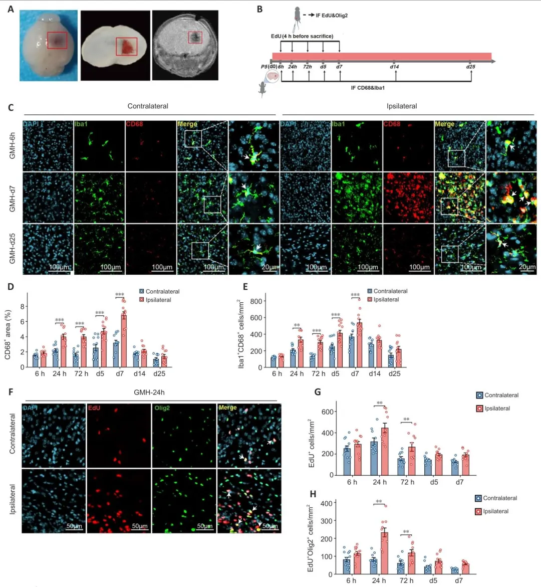
Figure2:揭示胚基质出血后小胶质细胞活化时序与少突胶质谱系细胞增殖时序存在差异,为延迟干预提供时间依据。

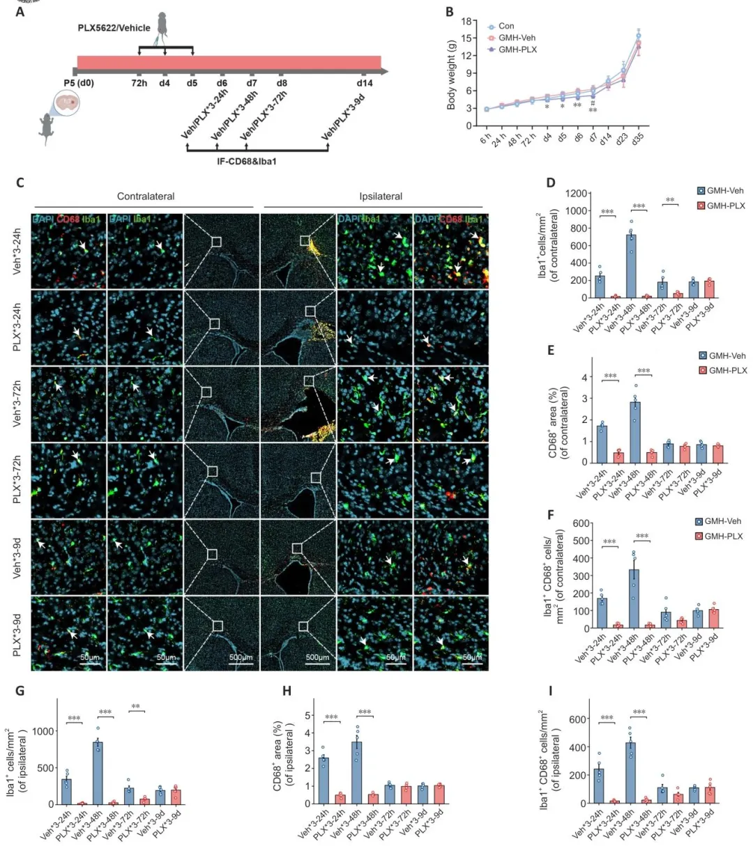
Figure3:验证 PLX5622 可在出血后 72 小时高效清除小胶质细胞,且停药后小胶质细胞可正常再增殖。

Figure4:证实延迟清除小胶质细胞可改善胚基质出血小鼠的多动与焦虑样行为异常。

Figure5:明确 PLX5622 能显著提升模型小鼠运动协调能力,对社交、学习记忆无显著作用。

Figure6:通过 MRI 证实 PLX5622 可减小胚基质出血后的脑损伤体积,保护脑组织。

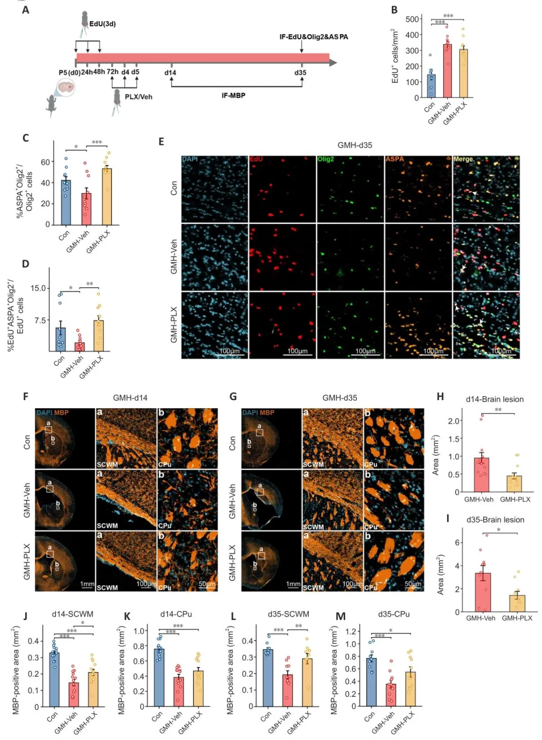
Figure7:证明 PLX5622 促进少突胶质谱系细胞成熟与髓鞘形成,减轻白质损伤。

研究讨论

本研究证实胚基质出血早期小胶质细胞发挥修复作用,过度活化则加剧白质损伤,延迟至 72 小时用 PLX5622 清除小胶质细胞,可在避开少突胶质细胞增殖高峰的同时抑制过度炎症,促进髓鞘化与神经功能恢复;该策略为早产儿胚基质出血后白质损伤提供新治疗思路,但存在小鼠模型无法完全模拟早产儿、PLX5622 非特异性作用于髓系细胞、最佳干预窗与剂量未明确、未探究细胞亚型及其他神经细胞分化影响等局限,仍需进一步优化与临床转化验证。
本文中使用的图片来源Pubmed,因客观原因未能与权利人取得联系。本平台出于学术交流目的引用,无意侵犯原作者权益。如权利人认为不妥,请及时联系公众号后台,我们将立即删除或协商解决。
医学国自然,省自然,博士课题设计,医学实验外包,医学SCI,实验方案设计,免费的线上博导一对一沟通,确认实力后再谈合作,科研合作可以加微信:SCI971SCI

国家杰青一对一答疑视频
医学省自然申请答疑,立项的关键条件是哪一些?从哪些方向可以杀出重围
临床型博士如何准备国青标书?没有预实验怎么办?专家一对一解答规划
中医药科研研究
