背景介绍
神经元核内包涵体病(Neuronal Intranuclear Inclusion Disease, NIID)是一种进展性神经退行性疾病,临床表现包括认知障碍、肌张力障碍和运动功能障碍等。近年来研究发现,NIID的致病机制与NOTCH2NLC基因5'非翻译区中的异常GGC重复扩增(重复次数 > 60)密切相关。这种扩增会导致一种毒性多聚甘氨酸蛋白——polyG的异常表达,进而引发核内包涵体形成和细胞功能障碍。然而,polyG究竟如何从分子层面破坏细胞稳态,目前尚不完全清楚。
研究思路
为深入探究polyG的致病机制并探索潜在治疗策略,郑州大学第一附属医院神经内科Shi Changhe教授、美国加州大学尔湾分校Albert R. La Spada教授研究团队利用NIID患者来源的iPSC分化神经元和三维脑类器官,结合Hi-C染色质构象捕获技术、单细胞RNA测序、蛋白质组学及反义寡核苷酸干预等多种方法,系统解析了polyG引发的核仁应激、DNA损伤、染色质三维结构异常及细胞衰老表型。相关内容以ASO therapy rescues NOTCH2NLC GGC repeat expansion-induced genomic damage, 3D chromatin structural abnormalities, and senescence为题,发表在Nature Communications!
图片解析
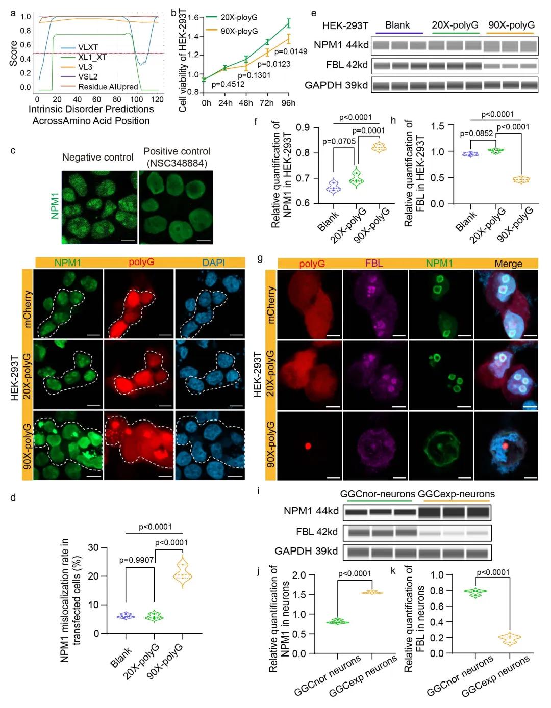
图1:polyG破坏核仁结构与功能
polyG含有内在无序区,可诱导核仁蛋白NPM1由核仁向核质错误定位,并下调纤维蛋白FBL表达,破坏核仁的纤维中心与颗粒组分结构。
图2:病理polyG激活NPM1中心的质量控制系统
polyG与NPM1及分子伴侣HSP70共定位,并上调HSP70表达,提示细胞尝试通过核仁质量控制系统清除毒性蛋白。
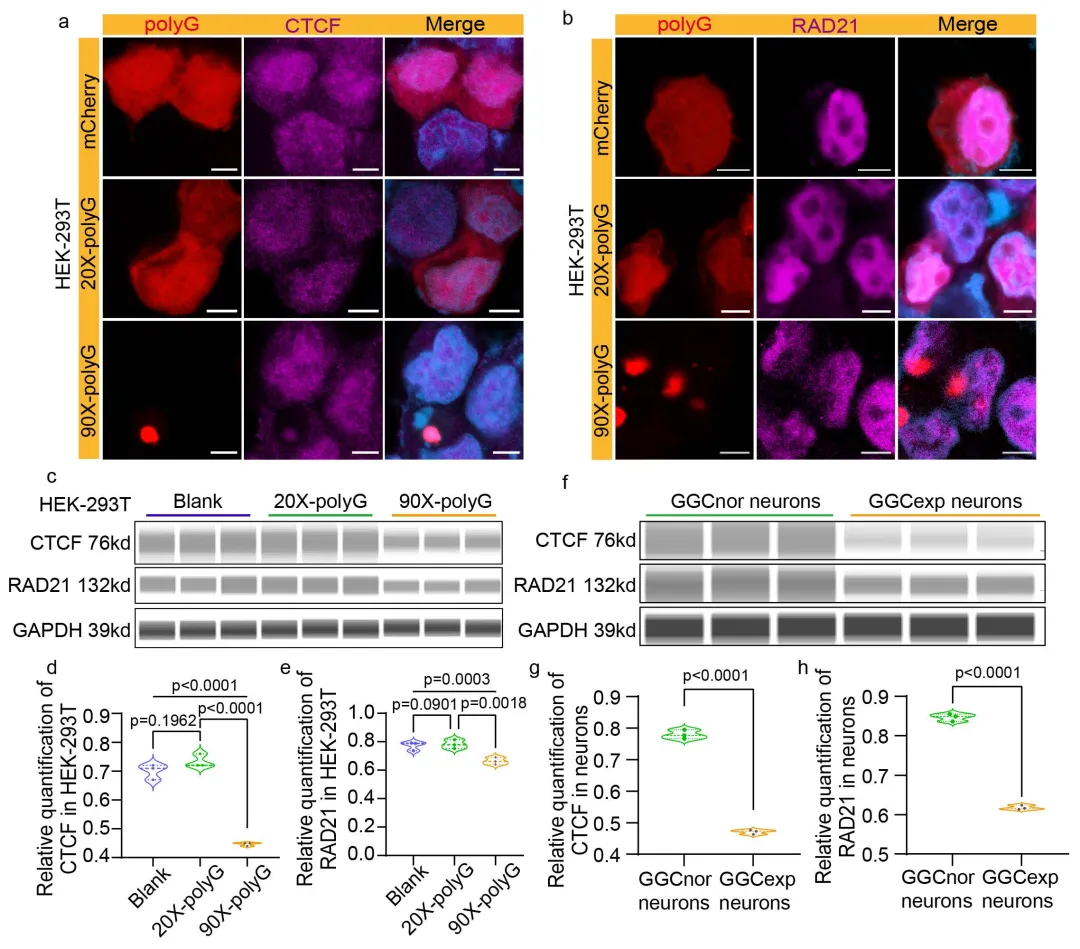
图3:polyG下调染色质结构蛋白CTCF和RAD21
在细胞和患者来源神经元/类器官中,polyG显著降低CTCF和RAD21的蛋白水平,提示三维染色质结构可能受损。
图4:Hi-C测序揭示polyG诱导的3D染色质结构异常
NIID患者脑类器官中出现广泛的A/B区室转换、TAD边界模糊及染色质环强度下降。过表达CTCF/RAD21可部分挽救这些异常。
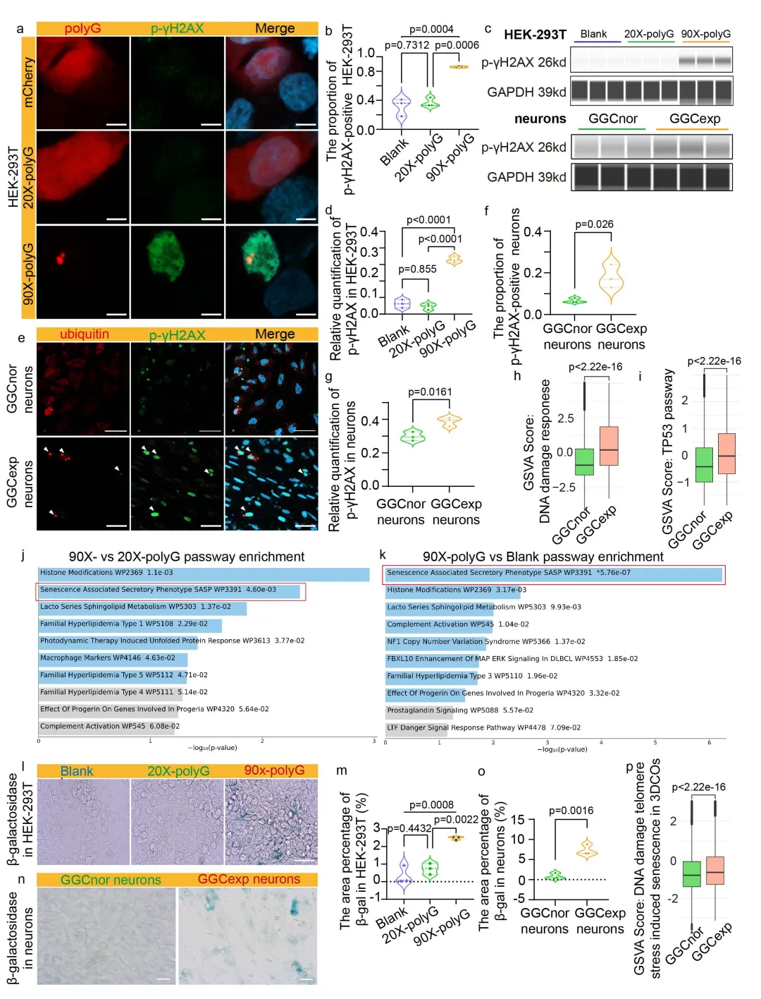
图5:polyG诱导DNA损伤与细胞衰老
polyG显著增加γH2AX(DNA双链断裂标志物)水平,激活TP53通路,并增强β-半乳糖苷酶活性,表明细胞进入衰老状态。
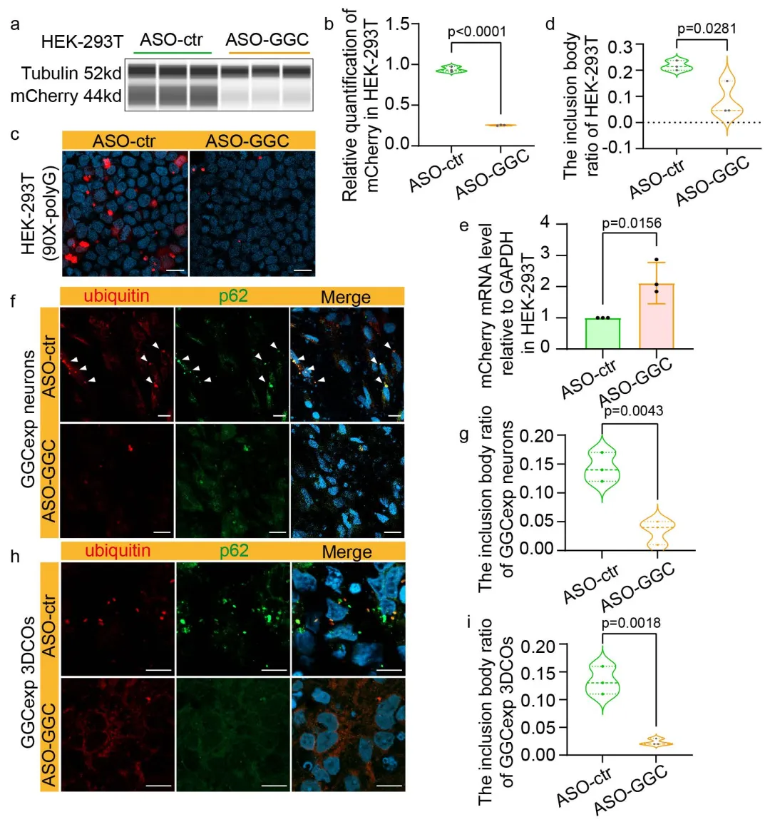
图6:ASO-GGC减少polyG合成与聚集
靶向GGC重复序列的ASO通过空间位阻机制抑制polyG翻译,显著减少包涵体数量,且不影响正常NOTCH2NLC蛋白表达。
图7:ASO-GGC挽救DNA损伤与衰老表型
ASO-GGC处理可降低NPM1和γH2AX水平,减少DNA损伤灶,并显著降低β-半乳糖苷酶阳性面积。
图8:ASO-GGC恢复染色质三维结构
单细胞转录组与Hi-C分析显示,ASO-GGC可部分恢复TAD边界强度、染色质环互作强度,并上调CTCF/RAD21表达,从表观基因组层面逆转NIID相关病理改变。
结论
本研究首次系统揭示了NOTCH2NLC GGC重复扩增编码的polyG蛋白通过以下机制驱动NIID病理进程:
1、破坏核仁稳态与NPM1功能;
2、下调染色质结构蛋白CTCF/RAD21,导致全基因组三维染色质构象异常;
3、引发DNA损伤累积与细胞衰老。
更重要的是,研究团队设计的靶向GGC重复序列的反义寡核苷酸(ASO-GGC),在不影响正常NOTCH2NLC表达的前提下,显著减少polyG合成与聚集,挽救核仁应激、DNA损伤、染色质结构异常及衰老表型。该研究为NIID的基因靶向治疗提供了有力的概念验证,也为其他GGC重复扩增相关疾病(如FXTAS)的治疗策略开发提供了新思路。

「BioMed科技」关注生物医药×化学材料交叉前沿研究进展!交流、合作,请添加杨主编微信!

https://doi.org/10.1038/s41467-026-71516-7来源:BioMed科技声明:仅代表作者个人观点,作者水平有限,如有不科学之处,请在下方留言指正!