

近日,郑州大学研究团队在期刊《Advanced Science》上发表了研究论文,题为“Early Detection and Inhibition of Post-Surgical Cancer Recurrence by Synthetic Extracellular Vesicles”,本研究中,研究人员采用了一种合成生物标志物的方法,在肿瘤切除部位嵌入了由肿瘤特异性启动子驱动的合成细胞外囊泡(EVs)生成系统。该系统可使肿瘤细胞分泌表达miR-26a或 PD-1的合成 EVs,从而实现术后肿瘤复发的早期检测和抑制。在术后肿瘤复发的小鼠模型中,研究人员证明了监测血液中表达 E-miR-26a 的 EVs 能够比生物发光成像更及时地检测到复发。研究人员进一步验证了该策略能够在不同肿瘤负荷的小鼠中检测到早期肿瘤。此外,表达 PD-1 的 EVs 能够与肿瘤细胞上的 PD-L1 结合,从而增强 T 细胞的活化和抗肿瘤效果。总之,本研究结果提供了一种综合策略,用于术后肿瘤复发的早期检测和治疗,有可能改善癌症患者的长期预后。
实体瘤术后复发检测难题:传统成像局限与新型生物标志物需求
01
对于大多数实体瘤而言,手术切除仍是主要且最有效的治疗方法。然而,尽管手术技术和器械不断进步,仍有 30% 至 40% 的患者在五年内出现复发。术后复发的早期检测对于改善辅助治疗环境下的患者预后至关重要。目前,术后监测主要依赖于计算机断层扫描(CT)和磁共振成像(MRI)等成像技术。然而,传统成像技术缺乏特异性,难以区分肿瘤复发与术后炎症或放射性坏死等变化。为解决这一难题,研究团队此前已探索了用于局部复发监测的可植入水凝胶传感器,包括一种 PD-L1 适配体功能化的 DNA 水凝胶,它能在原位捕获复发的肿瘤细胞,同时放大 ATP 信号以实现早期检测。然而,由于体内原位荧光信号的穿透深度有限,临床上迫切需要具有高信噪比的可靠肿瘤生物标志物来提高早期复发检测的准确性。
联合疗法通过增强T细胞浸润和活化逆转免疫抑制
02
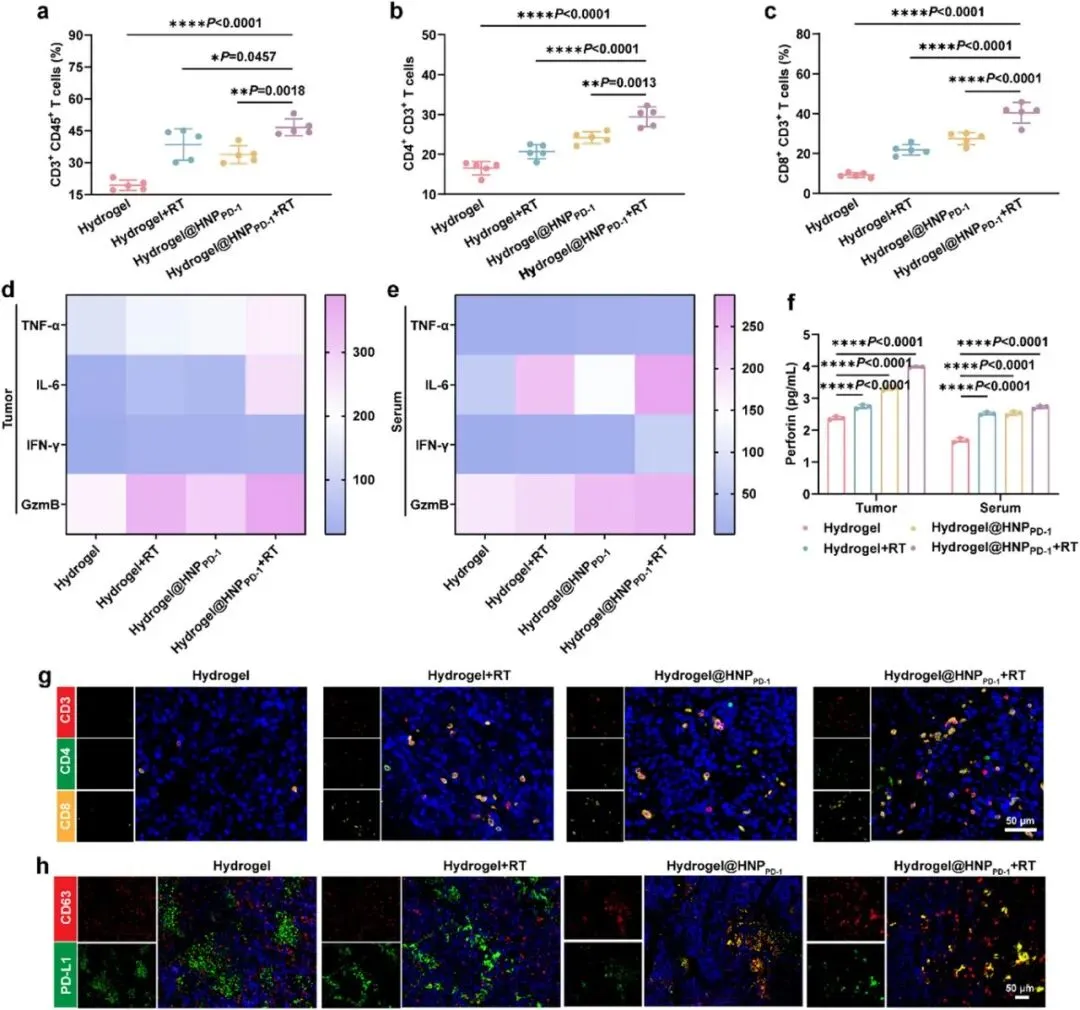
为了探究水凝胶@HNP增强的治疗效果是否由肿瘤内T细胞浸润和活化的改善所介导,研究人员分析了经不同治疗后肿瘤组织中T细胞的群体和表型特征。与仅接受水凝胶治疗的小鼠相比,接受水凝胶@HNP +RT治疗的小鼠CD3 T细胞比例增加了3.05倍。进一步分析显示,水凝胶@HNP +RT组的CD3 T细胞比例比单独接受水凝胶治疗的小鼠高2.38和5.肿瘤浸润CD3 CD4 T细胞和CD3 CD8 T细胞分别增加了98倍,与水凝胶对照组相比,表明T细胞浸润显著增强。肿瘤切片的免疫荧光染色也证实了这些结果,显示在水凝胶@HNP + RT组中CD8和CD4 T细胞的浸润程度较高,而在水凝胶治疗组中观察到的浸润程度极低。综上所述,这些结果表明,水凝胶@HNP与RT的联合应用能显著增强T细胞的浸润和活化,从而促使其发挥显著的抗肿瘤功效。
为了确定这些效应是否归因于合成PD-1 EVs与肿瘤细胞之间的相互作用,研究人员对肿瘤细胞和EVs标志蛋白CD63进行了共染色。综上所述,这些结果表明HNP成功诱导了合成PD-1 EVs的分泌,并且其与RT的联合应用有效逆转了免疫抑制性肿瘤微环境,导致细胞毒性T细胞的大量浸润和活化。

通过合成PD-1 EVs与放疗联合增强肿瘤内T细胞浸润和活化
参考资料:
https://advanced.onlinelibrary.wiley.com/doi/10.1002/advs.202523388
【关于投稿】
转化医学网(360zhyx.com)是转化医学核心门户,旨在推动基础研究、临床诊疗和产业的发展,核心内容涵盖组学、检验、免疫、肿瘤、心血管、糖尿病等。如您有最新的研究内容发表,欢迎联系我们进行免费报道(公众号菜单栏-在线客服联系),我们的理念:内容创造价值,转化铸就未来!
转化医学网(360zhyx.com)发布的文章旨在介绍前沿医学研究进展,不能作为治疗方案使用;如需获得健康指导,请至正规医院就诊。
责任声明:本稿件如有错误之处,敬请联系转化医学网客服进行修改事宜!
微信号:zhuanhuayixue
★ 3月份热门内容 ★
01 | 宋尔卫院士领衔!新型ADC药物1期临床试验结果发布:展现出显著且持久的抗肿瘤活性及可控的安全性,为晚期实体瘤患者带来持久临床获益 |
02 | |
03 | 粪菌移植治疗帕金森病新突破!中山大学附属第一医院王雪晶/丁雪冰/曾进胜&美国贝勒医学院吴二喜团队证实同时改善运动与胃肠症状 |
04 | 重磅综述!华中科技大学同济医学院附属协和医院吴杰/夏家红团队系统阐述CD4+CTLs细胞——起源、生物学功能、相关疾病与治疗靶点 |
05 | 突破血脑屏障!中国科学院动物研究所李伟/胡宝洋/周琪团队Cell发文开发新型靶向蛋白降解新技术,高效清除阿尔茨海默病致病蛋白 |
06 | 突破性研究!上海交通大学医学院附属第六人民医院贾伟/郑晓皎团队揭示高糖饮食如何通过肠道菌群加速脂肪肝恶化,开发工程益生菌 |