当前位置:首页>郑州>【2026考研】郑州轻工业大学2026年硕士研究生招生简章与招生专业目录等考研信息

【2026考研】郑州轻工业大学2026年硕士研究生招生简章与招生专业目录等考研信息

  • 2026-05-09 01:50:40
【2026考研】郑州轻工业大学2026年硕士研究生招生简章与招生专业目录等考研信息

❥  点击蓝字,关注我们

郑州轻工业大学历史渊源可追溯至1956年原国家轻工业部创办的郑州电气学校。1977年,经国务院批准创建郑州轻工业学院,隶属于原国家轻工业部。1998年转隶河南省人民政府。学校是河南省人民政府和国家烟草专卖局共建高校、河南省特色骨干大学建设高校、河南省国际化特色试点高校、河南省卓越工程师学院建设高校。学校牢固坚持社会主义办学方向,秉承“为之则易、不为则难”的校训精神和“朴实、务实、扎实”的校风,扎根中原大地,发挥优势特色,为国家、地方和行业高质量发展作出了积极贡献。

 学校构建了完整的“学士-硕士-博士-博士后”全链条人才培养体系。现有化学工程与技术、食品科学与工程2个博士后科研流动站;食品科学与工程、化学工程与技术、电气工程、机械工程4个博士学位授权一级学科和高端装备交叉学科博士学位授权点,与国内外知名大学共建10个博士生联合培养学科方向;17个硕士学位授权一级学科、17个硕士专业学位授权类别覆盖10大学科门类;工程学、化学、材料科学、农业科学、计算机科学5个学科进入ESI全球排名前1%。学校建有“食品科学与工程”“电气装备智能制造”“氢能科学与技术”3个河南省特色骨干学科群,高端装备、人工智能等22个新一轮省级重点学科。

招生计划

2026年招生计划按教育部正式下达计划执行。2025年我校共招收硕士研究生1140余名,其中全日制硕士研究生1050余名、非全日制硕士研究生90余名,招收“退役大学生士兵计划”专项计划16名。分学科专业拟招生人数详见我校2026年硕士研究生招生专业目录,目录中所列计划为意向招生计划,供考生报考时参考,正式计划将根据教育部实际下达计划进行调整。

报考条件

(一)中华人民共和国公民。

(二)拥护中国共产党的领导,品德良好,遵纪守法。

(三)身体健康状况符合国家规定的体检要求。

(四)考生学业水平必须符合下列条件之一:

1.国家承认学历的应届本科毕业生(含普通高校、成人高校、普通高校举办的成人高等学历教育等应届本科毕业生)及自学考试和网络教育届时可毕业本科生,录取当年9月1日前必须取得国家承认的国(境)内高校本科毕业证书或教育部留学服务中心出具的《国(境)外学历学位认证书》,否则录取资格无效。

2.具有国家承认的本科毕业学历的人员。

3.获得国家承认的高职(专科)毕业学历后满2年(毕业后到2026年9月1日前,下同)或2年以上的人员,以及国家承认学历的本科结业生,按本科毕业同等学力身份报考。

4.已获硕士、博士研究生学历或学位的人员。在校研究生报考须在报名前征得所在培养单位同意。

5.报考工商管理(125100)、公共管理(125200)的考生,除符合以上条件外,还须是本科毕业后有3年以上工作经验的人员;或获得国家承认的高职(专科)毕业学历或本科结业后,有5年以上工作经验,达到本科毕业同等学力的人员;或已获硕士、博士研究生学历或学位后有2年以上工作经验的人员。

6.报考“退役大学生士兵计划”专项硕士研究生招生计划的考生,应为高等学校学生应征入伍退出现役,且符合硕士研究生报考条件者(“高校学生”指全日制普通本专科(含高职)、研究生、第二学士学位的应(往)届毕业生、在校生和入学新生,以及成人高校招收的普通本专科(高职)应(往)届毕业生、在校生和入学新生)。

报名程序及要求

(一)考生应在规定时间内登录“中国研究生招生信息网”,按照教育部、各省级教育招生考试机构、报考点以及学校的网上公告要求进行报名,如实填写个人信息及学习情况,提供真实材料,并牢记网上报名编号。

(二)网上确认工作以各省招生考试机构及报考点公告为准,报考费缴纳方式按照各省级教育招生考试机构规定的方式执行,详见各省网报公告。

(三)报考“退役大学生士兵计划”专项硕士研究生招生计划的考生应当提交本人《入伍批准书》和《退出现役证》(限士兵)。《入伍批准书》应提供原件或加盖保管部门公章的复印件;《退出现役证》应提供原件。考生因报考研究生与所在单位产生的问题由考生自行处理,因上述原因造成考生无法考试(含初试和复试)、录取、入学及其他问题的,后果由本人承担。2026年我校招收“退役大学生士兵”专项计划的专业为:马克思主义理论(030500)、社会工作(035200)、材料工程(085601)、工商管理(125100)、公共管理(125200)、会计(125300)、物流工程与管理(125604)。

(四)具有推荐免试资格的考生,须在国家规定时间内登录“全国推荐免试攻读研究生(免初试、转段)信息公开暨管理服务系统”(网址:https://yz.chsi.com.cn/tm)填报志愿并参加复试。在规定截止日期仍未被招生单位录取的推免生不再保留推免资格。已被招生单位录取的推免生,不得再报名参加当年硕士研究生招生考试。

(五)对考生报考的其他要求

1.符合各招生专业目录中注明的限定要求。

2.考生报名前应仔细核对本人是否符合报考条件,报考考生的资格审查将在复试阶段进行,凡不符合报考条件的考生一律不予录取,相关后果由考生本人承担。

3.考生填写的通讯地址、电话等必须在2026年6月底之前接收录取通知书时仍可使用。

学习方式、修业年限与学费标准

(一)根据教育部相关文件要求,全日制和非全日制研究生考试招生依据国家统一要求,执行相同的政策和标准。全日制和非全日制研究生毕业时,学校根据其修业年限、学业成绩等,按照国家有关规定发给相应的、注明学习方式的毕业证书;其学业水平达到国家规定的学位标准,可以申请授予相应的学位证书。全日制和非全日制研究生实行相同的考试招生政策和培养标准,其学历学位证书具有同等法律地位和相同效力。

(二)我校各类硕士研究生的学制均为3年。全日制研究生最长学习年限一般不超过5年,非全日制专业学位研究生各类专业最长学习年限一般不超过6年。

(三)非全日制研究生原则上不接收应届本科毕业生报考,就业方式为定向就业,即在被录取前与招生单位、用人单位签订定向就业协议书,人事关系和人事档案不转入郑州轻工业大学,在读期间不参加河南省大学生医疗保障,学校不安排住宿,不纳入奖助体系。

(四)学费标准见下表。

初试、复试及录取

(一)招生工作严格执行教育部颁布的《2026年全国硕士研究生招生工作管理规定》。

(二)我校在教育部公布全国硕士研究生初试成绩基本要求的基础上,根据国家下达招生计划、生源情况及总体初试成绩状况,按照学校学建设需求及各学科培养要求,确定各专业考生进入复试基本分数要求并及时公布。我校依据教育部有关政策,自主确定并公布报考“退役大学生士兵计划”专项考生进入复试的初试成绩要求。复试、调剂及录取的具体规定,按复试前公布的《郑州轻工业大学2026年硕士研究生复试录取办法》执行。

(三)同等学力考生在复试中须加试至少两门与报考专业相关的本科主干课程。跨学科专业复试的考生是否加试,由招生学院确定,并在复试细则中明示。加试方式为笔试,加试科目与初试科目不相同,加试不合格者不予录取。

(四)我校2026年硕士研究生初试不破格,复试科目除《郑州轻工业大学2026年硕士研究生专业目录》要求的专业科目外,还包括英语笔试和口语(翻译硕士除外),初试不含政治思想理论科目的考生在复试中须参加思想政治理论科目的考试。外国语听力、及口语测试均在复试中进行,成绩计入复试总成绩。如有必要,我单位可以对考生再次复试。

(五)2026年招收非全日制硕士研究生的专业为工商管理(MBA,专业学位,代码:125100)、公共管理硕士(MPA,专业学位,代码:125200)。

(六)考生可登录我校研究生招生网址(http://yjsc.zzuli.edu.cn)下载考试大纲。

体检

体检在拟录取名单公布后进行,体检标准参照教育部、卫生部、中国残疾人联合会印发的《普通高等学校招生体检工作指导意见》(教学〔2003〕3号)要求,按照《教育部办公厅、卫生部办公厅关于普通高等学校招生学生入学身体检查取消乙肝项目检测有关问题的通知》(教学厅〔2010〕2号)规定执行。

奖助办法

对符合国家政策规定的全日制研究生(不包含MBA、MPA和其他非全日制研究生)实行奖助。根据《财政部 教育部 人力资源社会保障部 退役军人部 中央军委国防动员部关于印发〈学生资助资金管理办法〉的通知》(财教〔2021〕310号)、《河南省省级学生资助专项资金管理办法》(豫财教〔2022〕118号)和《河南省教育厅等五部门关于印发〈学生资助项目管理办法〉的通知》(豫教财〔2023〕171号)等有关文件精神,制定学校研究生奖助学金制度,设置研究生国家奖学金、国家助学金、学业奖学金、校单项奖学金及校内“三助”岗位。

诚信要求

考生要准确填写本人所受奖惩情况,特别是要如实填写在参加普通和成人高等学校招生考试、全国硕士研究生招生考试、高等教育自学考试等国家教育考试过程中的违纪、作弊所受处罚情况。对弄虚作假者,将按照《国家考试违规处理办法》《普通高等学校招生违规行为处理暂行办法》严肃处理。

培养校区

学校现有科学校区、东风校区和禹州校区。科学校区位于郑州市高新技术产业开发区科学大道136号,东风校区位于郑州市金水区东风路5号。食品与生物工程学院、材料与化学工程学院、经济与管理学院(含MBA)、计算机科学与技术学院、建筑环境工程学院、马克思主义学院、政法学院(含MPA)、电子信息学院、能源与动力工程学院、软件学院、体育学院、烟草科学与工程学院、新能源学院、环境污染治理与生态修复河南省协同创新中心、食品生产与安全河南省协同创新中心、中原食品实验室研究生在科学校区培养;电气信息工程学院、机电工程学院、艺术设计学院、外国语学院、数学与信息科学学院、河南省卓越工程师学院研究生在东风校区培养。

其他

(一)考生报名前必须认真阅读《2026年全国硕士研究生招生工作管理规定》(网址:http://yz.chsi.com.cn)、各省招生考试机构、各报考点和我校的各项公告,了解报考流程、知晓自身责任,认真了解并严格按照报考条件及相关政策要求选择填报志愿。网上报名时填写的各项信息,必须与本人的自然信息以及各类学籍学历认证信息完全一致。考生在网上确认时务必认真仔细核对,确认以后各项信息均不可更改。考生因不符合报考条件及相关政策要求或因网报信息填写错误、填报虚假信息而造成后续不能网上确认(现场确认)、考试(含初试和复试)或录取的,后果由考生本人承担。

(二)本简章如有与国家招生政策、教育部《2026年全国硕士研究生招生工作管理规定》不符之处,以国家政策和教育部文件要求执行。

(三)我校硕士研究生招生信息均在研招网和研究生院网站上公布,未委托任何考研辅导机构公布,我校不举办任何形式的考研辅导班(初试、复试均不提供),不提供往年考研试题,不出售任何参考资料。

(四)2026年国家招生计划尚未下达,中国研招网硕士专业目录中的拟招生人数为我校根据2025年硕士研究生的实际招生人数拟定的招生计划,仅供参考。实际招生人数将根据2026年国家下达的招生计划进行动态调整(可能增加,也可能减少)。

十一
联系方式

单位代码:10462  邮编:450000

1.研究生招生办公室

通讯地址:郑州市科学大道136号郑州轻工业大学研究生招生办公室

联 系 人:尧老师

电话:0371-86601165

传真:0371-86601165

电子邮箱:yzb_zzuli@163.com

网址:http://yjsc.zzuli.edu.cn

投诉电话:0371-86608112

2.研究生培养单位及联系方式

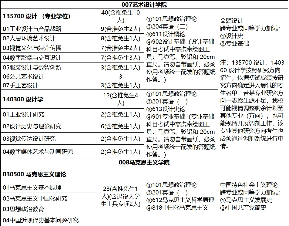
郑州轻工业大学2026年硕士

研究生招生专业目

左右滑动,查看更多

—  END  —

关注研兴考研

获取更多院校2026考研资讯

球分享

球点赞

球在看

最新文章

随机文章

基本 文件 流程 错误 SQL 调试
  1. 请求信息 : 2026-05-25 23:19:56 HTTP/2.0 GET : https://i.460.net.cn/a/488652.html
  2. 运行时间 : 1.039483s [ 吞吐率:0.96req/s ] 内存消耗:4,498.21kb 文件加载:140
  3. 缓存信息 : 0 reads,0 writes
  4. 会话信息 : SESSION_ID=8eb3d00ef642371e87e3793cfd768683
  1. /yingpanguazai/ssd/ssd1/www/i.460.net.cn/public/index.php ( 0.79 KB )
  2. /yingpanguazai/ssd/ssd1/www/i.460.net.cn/vendor/autoload.php ( 0.17 KB )
  3. /yingpanguazai/ssd/ssd1/www/i.460.net.cn/vendor/composer/autoload_real.php ( 2.49 KB )
  4. /yingpanguazai/ssd/ssd1/www/i.460.net.cn/vendor/composer/platform_check.php ( 0.90 KB )
  5. /yingpanguazai/ssd/ssd1/www/i.460.net.cn/vendor/composer/ClassLoader.php ( 14.03 KB )
  6. /yingpanguazai/ssd/ssd1/www/i.460.net.cn/vendor/composer/autoload_static.php ( 4.90 KB )
  7. /yingpanguazai/ssd/ssd1/www/i.460.net.cn/vendor/topthink/think-helper/src/helper.php ( 8.34 KB )
  8. /yingpanguazai/ssd/ssd1/www/i.460.net.cn/vendor/topthink/think-validate/src/helper.php ( 2.19 KB )
  9. /yingpanguazai/ssd/ssd1/www/i.460.net.cn/vendor/topthink/think-orm/src/helper.php ( 1.47 KB )
  10. /yingpanguazai/ssd/ssd1/www/i.460.net.cn/vendor/topthink/think-orm/stubs/load_stubs.php ( 0.16 KB )
  11. /yingpanguazai/ssd/ssd1/www/i.460.net.cn/vendor/topthink/framework/src/think/Exception.php ( 1.69 KB )
  12. /yingpanguazai/ssd/ssd1/www/i.460.net.cn/vendor/topthink/think-container/src/Facade.php ( 2.71 KB )
  13. /yingpanguazai/ssd/ssd1/www/i.460.net.cn/vendor/symfony/deprecation-contracts/function.php ( 0.99 KB )
  14. /yingpanguazai/ssd/ssd1/www/i.460.net.cn/vendor/symfony/polyfill-mbstring/bootstrap.php ( 8.26 KB )
  15. /yingpanguazai/ssd/ssd1/www/i.460.net.cn/vendor/symfony/polyfill-mbstring/bootstrap80.php ( 9.78 KB )
  16. /yingpanguazai/ssd/ssd1/www/i.460.net.cn/vendor/symfony/var-dumper/Resources/functions/dump.php ( 1.49 KB )
  17. /yingpanguazai/ssd/ssd1/www/i.460.net.cn/vendor/topthink/think-dumper/src/helper.php ( 0.18 KB )
  18. /yingpanguazai/ssd/ssd1/www/i.460.net.cn/vendor/symfony/var-dumper/VarDumper.php ( 4.30 KB )
  19. /yingpanguazai/ssd/ssd1/www/i.460.net.cn/vendor/topthink/framework/src/think/App.php ( 15.30 KB )
  20. /yingpanguazai/ssd/ssd1/www/i.460.net.cn/vendor/topthink/think-container/src/Container.php ( 15.76 KB )
  21. /yingpanguazai/ssd/ssd1/www/i.460.net.cn/vendor/psr/container/src/ContainerInterface.php ( 1.02 KB )
  22. /yingpanguazai/ssd/ssd1/www/i.460.net.cn/app/provider.php ( 0.19 KB )
  23. /yingpanguazai/ssd/ssd1/www/i.460.net.cn/vendor/topthink/framework/src/think/Http.php ( 6.04 KB )
  24. /yingpanguazai/ssd/ssd1/www/i.460.net.cn/vendor/topthink/think-helper/src/helper/Str.php ( 7.29 KB )
  25. /yingpanguazai/ssd/ssd1/www/i.460.net.cn/vendor/topthink/framework/src/think/Env.php ( 4.68 KB )
  26. /yingpanguazai/ssd/ssd1/www/i.460.net.cn/app/common.php ( 0.03 KB )
  27. /yingpanguazai/ssd/ssd1/www/i.460.net.cn/vendor/topthink/framework/src/helper.php ( 18.78 KB )
  28. /yingpanguazai/ssd/ssd1/www/i.460.net.cn/vendor/topthink/framework/src/think/Config.php ( 5.54 KB )
  29. /yingpanguazai/ssd/ssd1/www/i.460.net.cn/config/app.php ( 0.95 KB )
  30. /yingpanguazai/ssd/ssd1/www/i.460.net.cn/config/cache.php ( 0.78 KB )
  31. /yingpanguazai/ssd/ssd1/www/i.460.net.cn/config/console.php ( 0.23 KB )
  32. /yingpanguazai/ssd/ssd1/www/i.460.net.cn/config/cookie.php ( 0.56 KB )
  33. /yingpanguazai/ssd/ssd1/www/i.460.net.cn/config/database.php ( 2.47 KB )
  34. /yingpanguazai/ssd/ssd1/www/i.460.net.cn/vendor/topthink/framework/src/think/facade/Env.php ( 1.67 KB )
  35. /yingpanguazai/ssd/ssd1/www/i.460.net.cn/config/filesystem.php ( 0.61 KB )
  36. /yingpanguazai/ssd/ssd1/www/i.460.net.cn/config/lang.php ( 0.91 KB )
  37. /yingpanguazai/ssd/ssd1/www/i.460.net.cn/config/log.php ( 1.35 KB )
  38. /yingpanguazai/ssd/ssd1/www/i.460.net.cn/config/middleware.php ( 0.19 KB )
  39. /yingpanguazai/ssd/ssd1/www/i.460.net.cn/config/route.php ( 1.89 KB )
  40. /yingpanguazai/ssd/ssd1/www/i.460.net.cn/config/session.php ( 0.57 KB )
  41. /yingpanguazai/ssd/ssd1/www/i.460.net.cn/config/trace.php ( 0.34 KB )
  42. /yingpanguazai/ssd/ssd1/www/i.460.net.cn/config/view.php ( 0.82 KB )
  43. /yingpanguazai/ssd/ssd1/www/i.460.net.cn/app/event.php ( 0.25 KB )
  44. /yingpanguazai/ssd/ssd1/www/i.460.net.cn/vendor/topthink/framework/src/think/Event.php ( 7.67 KB )
  45. /yingpanguazai/ssd/ssd1/www/i.460.net.cn/app/service.php ( 0.13 KB )
  46. /yingpanguazai/ssd/ssd1/www/i.460.net.cn/app/AppService.php ( 0.26 KB )
  47. /yingpanguazai/ssd/ssd1/www/i.460.net.cn/vendor/topthink/framework/src/think/Service.php ( 1.64 KB )
  48. /yingpanguazai/ssd/ssd1/www/i.460.net.cn/vendor/topthink/framework/src/think/Lang.php ( 7.35 KB )
  49. /yingpanguazai/ssd/ssd1/www/i.460.net.cn/vendor/topthink/framework/src/lang/zh-cn.php ( 13.70 KB )
  50. /yingpanguazai/ssd/ssd1/www/i.460.net.cn/vendor/topthink/framework/src/think/initializer/Error.php ( 3.31 KB )
  51. /yingpanguazai/ssd/ssd1/www/i.460.net.cn/vendor/topthink/framework/src/think/initializer/RegisterService.php ( 1.33 KB )
  52. /yingpanguazai/ssd/ssd1/www/i.460.net.cn/vendor/services.php ( 0.14 KB )
  53. /yingpanguazai/ssd/ssd1/www/i.460.net.cn/vendor/topthink/framework/src/think/service/PaginatorService.php ( 1.52 KB )
  54. /yingpanguazai/ssd/ssd1/www/i.460.net.cn/vendor/topthink/framework/src/think/service/ValidateService.php ( 0.99 KB )
  55. /yingpanguazai/ssd/ssd1/www/i.460.net.cn/vendor/topthink/framework/src/think/service/ModelService.php ( 2.04 KB )
  56. /yingpanguazai/ssd/ssd1/www/i.460.net.cn/vendor/topthink/think-trace/src/Service.php ( 0.77 KB )
  57. /yingpanguazai/ssd/ssd1/www/i.460.net.cn/vendor/topthink/framework/src/think/Middleware.php ( 6.72 KB )
  58. /yingpanguazai/ssd/ssd1/www/i.460.net.cn/vendor/topthink/framework/src/think/initializer/BootService.php ( 0.77 KB )
  59. /yingpanguazai/ssd/ssd1/www/i.460.net.cn/vendor/topthink/think-orm/src/Paginator.php ( 11.86 KB )
  60. /yingpanguazai/ssd/ssd1/www/i.460.net.cn/vendor/topthink/think-validate/src/Validate.php ( 63.20 KB )
  61. /yingpanguazai/ssd/ssd1/www/i.460.net.cn/vendor/topthink/think-orm/src/Model.php ( 23.55 KB )
  62. /yingpanguazai/ssd/ssd1/www/i.460.net.cn/vendor/topthink/think-orm/src/model/concern/Attribute.php ( 21.05 KB )
  63. /yingpanguazai/ssd/ssd1/www/i.460.net.cn/vendor/topthink/think-orm/src/model/concern/AutoWriteData.php ( 4.21 KB )
  64. /yingpanguazai/ssd/ssd1/www/i.460.net.cn/vendor/topthink/think-orm/src/model/concern/Conversion.php ( 6.44 KB )
  65. /yingpanguazai/ssd/ssd1/www/i.460.net.cn/vendor/topthink/think-orm/src/model/concern/DbConnect.php ( 5.16 KB )
  66. /yingpanguazai/ssd/ssd1/www/i.460.net.cn/vendor/topthink/think-orm/src/model/concern/ModelEvent.php ( 2.33 KB )
  67. /yingpanguazai/ssd/ssd1/www/i.460.net.cn/vendor/topthink/think-orm/src/model/concern/RelationShip.php ( 28.29 KB )
  68. /yingpanguazai/ssd/ssd1/www/i.460.net.cn/vendor/topthink/think-helper/src/contract/Arrayable.php ( 0.09 KB )
  69. /yingpanguazai/ssd/ssd1/www/i.460.net.cn/vendor/topthink/think-helper/src/contract/Jsonable.php ( 0.13 KB )
  70. /yingpanguazai/ssd/ssd1/www/i.460.net.cn/vendor/topthink/think-orm/src/model/contract/Modelable.php ( 0.09 KB )
  71. /yingpanguazai/ssd/ssd1/www/i.460.net.cn/vendor/topthink/framework/src/think/Db.php ( 2.88 KB )
  72. /yingpanguazai/ssd/ssd1/www/i.460.net.cn/vendor/topthink/think-orm/src/DbManager.php ( 8.52 KB )
  73. /yingpanguazai/ssd/ssd1/www/i.460.net.cn/vendor/topthink/framework/src/think/Log.php ( 6.28 KB )
  74. /yingpanguazai/ssd/ssd1/www/i.460.net.cn/vendor/topthink/framework/src/think/Manager.php ( 3.92 KB )
  75. /yingpanguazai/ssd/ssd1/www/i.460.net.cn/vendor/psr/log/src/LoggerTrait.php ( 2.69 KB )
  76. /yingpanguazai/ssd/ssd1/www/i.460.net.cn/vendor/psr/log/src/LoggerInterface.php ( 2.71 KB )
  77. /yingpanguazai/ssd/ssd1/www/i.460.net.cn/vendor/topthink/framework/src/think/Cache.php ( 4.92 KB )
  78. /yingpanguazai/ssd/ssd1/www/i.460.net.cn/vendor/psr/simple-cache/src/CacheInterface.php ( 4.71 KB )
  79. /yingpanguazai/ssd/ssd1/www/i.460.net.cn/vendor/topthink/think-helper/src/helper/Arr.php ( 16.63 KB )
  80. /yingpanguazai/ssd/ssd1/www/i.460.net.cn/vendor/topthink/framework/src/think/cache/driver/File.php ( 7.84 KB )
  81. /yingpanguazai/ssd/ssd1/www/i.460.net.cn/vendor/topthink/framework/src/think/cache/Driver.php ( 9.03 KB )
  82. /yingpanguazai/ssd/ssd1/www/i.460.net.cn/vendor/topthink/framework/src/think/contract/CacheHandlerInterface.php ( 1.99 KB )
  83. /yingpanguazai/ssd/ssd1/www/i.460.net.cn/app/Request.php ( 0.09 KB )
  84. /yingpanguazai/ssd/ssd1/www/i.460.net.cn/vendor/topthink/framework/src/think/Request.php ( 55.78 KB )
  85. /yingpanguazai/ssd/ssd1/www/i.460.net.cn/app/middleware.php ( 0.25 KB )
  86. /yingpanguazai/ssd/ssd1/www/i.460.net.cn/vendor/topthink/framework/src/think/Pipeline.php ( 2.61 KB )
  87. /yingpanguazai/ssd/ssd1/www/i.460.net.cn/vendor/topthink/think-trace/src/TraceDebug.php ( 3.40 KB )
  88. /yingpanguazai/ssd/ssd1/www/i.460.net.cn/vendor/topthink/framework/src/think/middleware/SessionInit.php ( 1.94 KB )
  89. /yingpanguazai/ssd/ssd1/www/i.460.net.cn/vendor/topthink/framework/src/think/Session.php ( 1.80 KB )
  90. /yingpanguazai/ssd/ssd1/www/i.460.net.cn/vendor/topthink/framework/src/think/session/driver/File.php ( 6.27 KB )
  91. /yingpanguazai/ssd/ssd1/www/i.460.net.cn/vendor/topthink/framework/src/think/contract/SessionHandlerInterface.php ( 0.87 KB )
  92. /yingpanguazai/ssd/ssd1/www/i.460.net.cn/vendor/topthink/framework/src/think/session/Store.php ( 7.12 KB )
  93. /yingpanguazai/ssd/ssd1/www/i.460.net.cn/vendor/topthink/framework/src/think/Route.php ( 23.73 KB )
  94. /yingpanguazai/ssd/ssd1/www/i.460.net.cn/vendor/topthink/framework/src/think/route/RuleName.php ( 5.75 KB )
  95. /yingpanguazai/ssd/ssd1/www/i.460.net.cn/vendor/topthink/framework/src/think/route/Domain.php ( 2.53 KB )
  96. /yingpanguazai/ssd/ssd1/www/i.460.net.cn/vendor/topthink/framework/src/think/route/RuleGroup.php ( 22.43 KB )
  97. /yingpanguazai/ssd/ssd1/www/i.460.net.cn/vendor/topthink/framework/src/think/route/Rule.php ( 26.95 KB )
  98. /yingpanguazai/ssd/ssd1/www/i.460.net.cn/vendor/topthink/framework/src/think/route/RuleItem.php ( 9.78 KB )
  99. /yingpanguazai/ssd/ssd1/www/i.460.net.cn/route/app.php ( 1.72 KB )
  100. /yingpanguazai/ssd/ssd1/www/i.460.net.cn/vendor/topthink/framework/src/think/facade/Route.php ( 4.70 KB )
  101. /yingpanguazai/ssd/ssd1/www/i.460.net.cn/vendor/topthink/framework/src/think/route/dispatch/Controller.php ( 4.74 KB )
  102. /yingpanguazai/ssd/ssd1/www/i.460.net.cn/vendor/topthink/framework/src/think/route/Dispatch.php ( 10.44 KB )
  103. /yingpanguazai/ssd/ssd1/www/i.460.net.cn/app/controller/Index.php ( 4.81 KB )
  104. /yingpanguazai/ssd/ssd1/www/i.460.net.cn/app/BaseController.php ( 2.05 KB )
  105. /yingpanguazai/ssd/ssd1/www/i.460.net.cn/vendor/topthink/think-orm/src/facade/Db.php ( 0.93 KB )
  106. /yingpanguazai/ssd/ssd1/www/i.460.net.cn/vendor/topthink/think-orm/src/db/connector/Mysql.php ( 5.44 KB )
  107. /yingpanguazai/ssd/ssd1/www/i.460.net.cn/vendor/topthink/think-orm/src/db/PDOConnection.php ( 52.47 KB )
  108. /yingpanguazai/ssd/ssd1/www/i.460.net.cn/vendor/topthink/think-orm/src/db/Connection.php ( 8.39 KB )
  109. /yingpanguazai/ssd/ssd1/www/i.460.net.cn/vendor/topthink/think-orm/src/db/ConnectionInterface.php ( 4.57 KB )
  110. /yingpanguazai/ssd/ssd1/www/i.460.net.cn/vendor/topthink/think-orm/src/db/builder/Mysql.php ( 16.58 KB )
  111. /yingpanguazai/ssd/ssd1/www/i.460.net.cn/vendor/topthink/think-orm/src/db/Builder.php ( 24.06 KB )
  112. /yingpanguazai/ssd/ssd1/www/i.460.net.cn/vendor/topthink/think-orm/src/db/BaseBuilder.php ( 27.50 KB )
  113. /yingpanguazai/ssd/ssd1/www/i.460.net.cn/vendor/topthink/think-orm/src/db/Query.php ( 15.71 KB )
  114. /yingpanguazai/ssd/ssd1/www/i.460.net.cn/vendor/topthink/think-orm/src/db/BaseQuery.php ( 45.13 KB )
  115. /yingpanguazai/ssd/ssd1/www/i.460.net.cn/vendor/topthink/think-orm/src/db/concern/TimeFieldQuery.php ( 7.43 KB )
  116. /yingpanguazai/ssd/ssd1/www/i.460.net.cn/vendor/topthink/think-orm/src/db/concern/AggregateQuery.php ( 3.26 KB )
  117. /yingpanguazai/ssd/ssd1/www/i.460.net.cn/vendor/topthink/think-orm/src/db/concern/ModelRelationQuery.php ( 20.07 KB )
  118. /yingpanguazai/ssd/ssd1/www/i.460.net.cn/vendor/topthink/think-orm/src/db/concern/ParamsBind.php ( 3.66 KB )
  119. /yingpanguazai/ssd/ssd1/www/i.460.net.cn/vendor/topthink/think-orm/src/db/concern/ResultOperation.php ( 7.01 KB )
  120. /yingpanguazai/ssd/ssd1/www/i.460.net.cn/vendor/topthink/think-orm/src/db/concern/WhereQuery.php ( 19.37 KB )
  121. /yingpanguazai/ssd/ssd1/www/i.460.net.cn/vendor/topthink/think-orm/src/db/concern/JoinAndViewQuery.php ( 7.11 KB )
  122. /yingpanguazai/ssd/ssd1/www/i.460.net.cn/vendor/topthink/think-orm/src/db/concern/TableFieldInfo.php ( 2.63 KB )
  123. /yingpanguazai/ssd/ssd1/www/i.460.net.cn/vendor/topthink/think-orm/src/db/concern/Transaction.php ( 2.77 KB )
  124. /yingpanguazai/ssd/ssd1/www/i.460.net.cn/vendor/topthink/framework/src/think/log/driver/File.php ( 5.96 KB )
  125. /yingpanguazai/ssd/ssd1/www/i.460.net.cn/vendor/topthink/framework/src/think/contract/LogHandlerInterface.php ( 0.86 KB )
  126. /yingpanguazai/ssd/ssd1/www/i.460.net.cn/vendor/topthink/framework/src/think/log/Channel.php ( 3.89 KB )
  127. /yingpanguazai/ssd/ssd1/www/i.460.net.cn/vendor/topthink/framework/src/think/event/LogRecord.php ( 1.02 KB )
  128. /yingpanguazai/ssd/ssd1/www/i.460.net.cn/vendor/topthink/think-helper/src/Collection.php ( 16.47 KB )
  129. /yingpanguazai/ssd/ssd1/www/i.460.net.cn/vendor/topthink/framework/src/think/facade/View.php ( 1.70 KB )
  130. /yingpanguazai/ssd/ssd1/www/i.460.net.cn/vendor/topthink/framework/src/think/View.php ( 4.39 KB )
  131. /yingpanguazai/ssd/ssd1/www/i.460.net.cn/vendor/topthink/framework/src/think/Response.php ( 8.81 KB )
  132. /yingpanguazai/ssd/ssd1/www/i.460.net.cn/vendor/topthink/framework/src/think/response/View.php ( 3.29 KB )
  133. /yingpanguazai/ssd/ssd1/www/i.460.net.cn/vendor/topthink/framework/src/think/Cookie.php ( 6.06 KB )
  134. /yingpanguazai/ssd/ssd1/www/i.460.net.cn/vendor/topthink/think-view/src/Think.php ( 8.38 KB )
  135. /yingpanguazai/ssd/ssd1/www/i.460.net.cn/vendor/topthink/framework/src/think/contract/TemplateHandlerInterface.php ( 1.60 KB )
  136. /yingpanguazai/ssd/ssd1/www/i.460.net.cn/vendor/topthink/think-template/src/Template.php ( 46.61 KB )
  137. /yingpanguazai/ssd/ssd1/www/i.460.net.cn/vendor/topthink/think-template/src/template/driver/File.php ( 2.41 KB )
  138. /yingpanguazai/ssd/ssd1/www/i.460.net.cn/vendor/topthink/think-template/src/template/contract/DriverInterface.php ( 0.86 KB )
  139. /yingpanguazai/ssd/ssd1/www/i.460.net.cn/runtime/temp/ea612fc1da910b74827694dd9af81119.php ( 11.98 KB )
  140. /yingpanguazai/ssd/ssd1/www/i.460.net.cn/vendor/topthink/think-trace/src/Html.php ( 4.42 KB )
  1. CONNECT:[ UseTime:0.013904s ] mysql:host=127.0.0.1;port=3306;dbname=i460;charset=utf8mb4
  2. SHOW FULL COLUMNS FROM `fenlei` [ RunTime:0.001048s ]
  3. SELECT * FROM `fenlei` WHERE `fid` = 0 [ RunTime:0.000553s ]
  4. SELECT * FROM `fenlei` WHERE `fid` = 63 [ RunTime:0.000374s ]
  5. SHOW FULL COLUMNS FROM `set` [ RunTime:0.000728s ]
  6. SELECT * FROM `set` [ RunTime:0.000334s ]
  7. SHOW FULL COLUMNS FROM `article` [ RunTime:0.000838s ]
  8. SELECT * FROM `article` WHERE `id` = 488652 LIMIT 1 [ RunTime:0.007652s ]
  9. UPDATE `article` SET `lasttime` = 1779722396 WHERE `id` = 488652 [ RunTime:0.029722s ]
  10. SELECT * FROM `fenlei` WHERE `id` = 64 LIMIT 1 [ RunTime:0.000501s ]
  11. SELECT * FROM `article` WHERE `id` < 488652 ORDER BY `id` DESC LIMIT 1 [ RunTime:0.002314s ]
  12. SELECT * FROM `article` WHERE `id` > 488652 ORDER BY `id` ASC LIMIT 1 [ RunTime:0.181403s ]
  13. SELECT * FROM `article` WHERE `id` < 488652 ORDER BY `id` DESC LIMIT 10 [ RunTime:0.193099s ]
  14. SELECT * FROM `article` WHERE `id` < 488652 ORDER BY `id` DESC LIMIT 10,10 [ RunTime:0.318274s ]
  15. SELECT * FROM `article` WHERE `id` < 488652 ORDER BY `id` DESC LIMIT 20,10 [ RunTime:0.172197s ]
1.042182s