
随着几场雨雪的结束
郑州的天气后续也慢慢暖和起来啦
最近也注意到有宝询问
郑州供暖期到什么时候截止?

小编给大家找来了相关规定
以及停暖后需注意的事项
文末还有
郑州各区热力公司咨询服务热线
记得转发收藏哦
👇👇👇
✅郑州供暖期规定:
根据《郑州市城市供热与供热管理办法》(郑州市人民政府令第216号)第十五条规定:
本市供暖期为当年11月15日零时至次年3月15日零时。提前或者延长供暖期由市人民政府决定,并向社会公告。
因此在正常情况下,郑州市2025-2026供暖期的供暖将于2026年3月15日截止
来源:郑州市人民政府
https://public.zhengzhou.gov.cn/guizhang/6078914.jhtml

摄图网_322534400(仅配图)

供暖结束后,保持供热设施原有状态即可,不用将散热器和管道中的水放掉,这些水是经过防腐处理的软化水,可有效隔绝空气对散热器和管道的腐蚀,延长其使用寿命。
停暖后,郑州热力集团直接管理的用户小区将进入供热系统湿保养,湿保养期间,无特殊情况不要拆卸、改动家中供热设施,以免设施漏水造成损失。

停暖时,建议及时关闭家中供、回水管道上的阀门,以便供热设施处于满水保养状态。同时,这样也可以防止下一采暖季来临前注水试压时,因家中无人发生意外泄露现象。特别注意,在下个采暖季开始时一定要记得打开阀门。

停暖后,暖气各接口、阀门处因热胀冷缩可能会发生渗水现象,用户应注意观察,发现泄露请先及时关闭室内阀门,并联系专管员关闭入户总阀。

如果家中散热器存在堵塞、漏水、管道缩径、阀门损坏的,在供暖期结束后自行维修更换,以防影响来年使用效果。维修前请拨打郑州热力集团客服电话(68890222),待工作人员关闭入户总阀后再进行维修。室内堵塞较为严重的,可找专业人员对系统进行全面内循环清洗。

摄图网_501692205(仅配图)
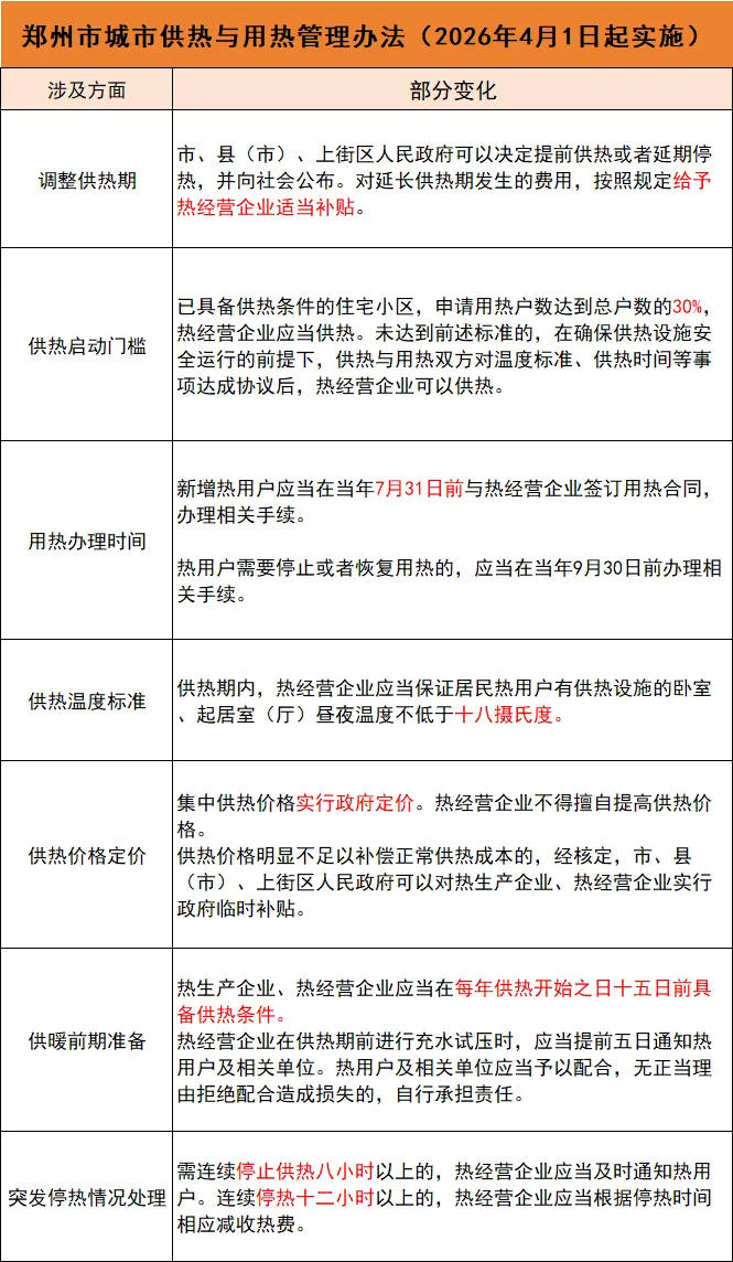
此外在日前
郑州市人民政府也发布了
《郑州市城市供热与用热管理办法》
将于2026年4月1日起正式施行
郑州市的供热服务将有多处优化
小编为大家整理了核心的内容
赶快来看
👇👇👇
郑州市城市供热与用热管理办法
(2026年4月1日起施行)
原文链接:
https://public.zhengzhou.gov.cn/guizhang/9815885.jhtml
✅核心变化:

小编也把郑州各供暖公司
咨询电话给到大家
大家在最后这段时间有任何问题
都可以打电话咨询解决哦
👇👇👇


图源:郑州热力

由于篇幅原因,小编将郑州各大热力公司的联系电话都整理在后台啦,大家可以长按识别下方二维码,进入【郑州本地宝】公众号,再点击发消息,在聊天对话框花费【供暖】,即可获取



-END-
右下角,您点赞
+推荐
小编工资蹭蹭涨1毛

更多实用信息,本地宝也能查

➤推荐阅读:(点击阅读)
➤可以在下方菜单栏点击微信办事,特惠优选,发票\限行获取你想看的内容:

➤也可以在微信公众号对话框,回复相关【关键词】进行查询:

回复【限行】获取郑州、河南各地最新限行信息
回复【考试】获取2026郑州考试时间表及考试指南
回复【游玩】获取2026郑州旅游打卡指南
回复【消费券】获取郑州消费券领取入口
回复【公积金】获取郑州公积金提取/贷款/缴存指南
回复【纪念币】获取2026纪念币预约兑换全攻略
▌声明:本文由郑州本地宝编辑整理发布,转载请注明:文章及封面图片来源于摄图网、图虫网,已获平台授权
▌来源:郑州市人民政府,郑州热力,郑州发布,郑州本地宝综合,以上图片已授权,如有侵权请联系删除
jiangmofei@bendibao.com 删除处理
▌编辑:嘉一(韦嘉)
▌商务合作:电话/QQ 400-9999-087、
▌点击查看:商务合作微信\
▼点击【阅读原文】获取2026郑州供暖办事全指南
