在线做题·视频讲解·试卷分析
关注公众号回复【1】
领取河南中考真题&获取名校真题库

数学卷考霸评分 8.6/10
数学卷
本试卷紧扣九年级数学课标,全面覆盖数与代数、图形与几何、统计与概率、综合与实践四大领域。得分点多为基础性题目,如选择题前7题、填空题11-12题、解答题16-17题,考察学生对核心概念和基本技能的掌握。难点在于需要综合分析和建模的题目,如第9题(一次函数最值含参数)、第10题(图象信息综合解读)、第15题(动点与旋转下的等腰三角形存在性探究)以及第23题的几何综合探究,对学生的逻辑推理、模型构建和问题转化能力提出了较高要求。<点击图片查看全卷>
语文卷考霸评分 8.8/10
语文卷
本试卷紧扣九年级语文课程标准,全面覆盖了字音字形、病句修改、名篇名句理解性默写、语段排序、新闻拟题、材料概括、文学性文本深度阅读、非连续性文本整合、文言文对比阅读、古诗比较鉴赏、名著整本书探究(简·爱与林冲)及话题作文等核心能力。基础题如字音字形是得分点;难点在于高阶思维与综合探究题目,如分析《有风的夜晚》的叙事艺术与人物心理、梳理多材料中传统文化数字化的措施、对比分析《醉翁亭记》与《欧阳修传》中的人物形象、探究名著人物的‘45°人生’,对学生的信息整合、批判性思维、文化传承与创意表达能力构成了系统性、高难度的挑战,区分度显著。<点击图片查看全卷>
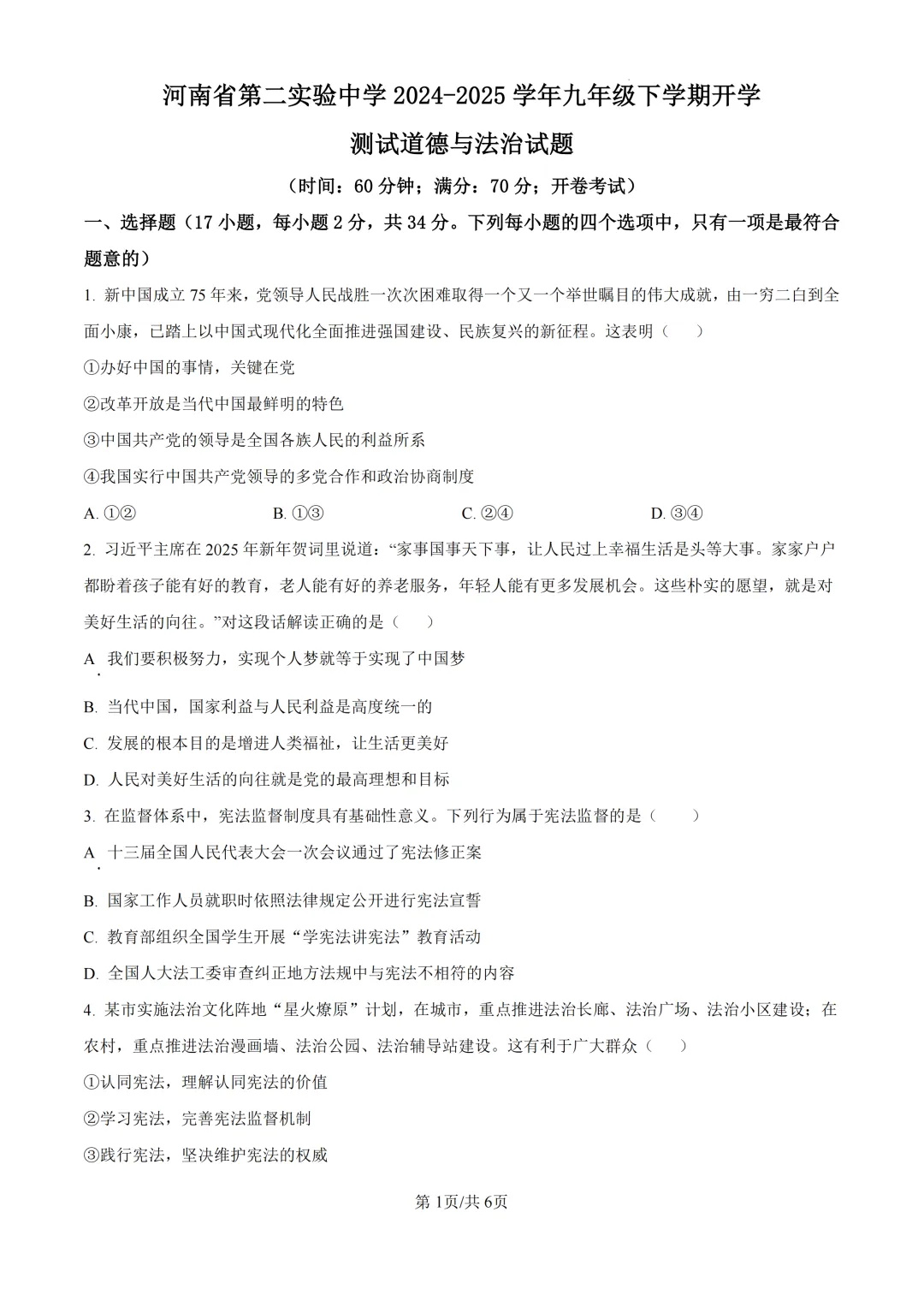
道法卷考霸评分 8.7/10
道法卷
本试卷涵盖党的领导、宪法与法治、公民权利与义务、基本经济制度、科技创新、教育发展、民主政治、文化建设、生态保护、国家安全、国家统一、国际责任等九年级核心主干知识。基础题如概念辨析是得分点;难点在于非选择题中对复杂社会现象的分析论证(如‘柔性执法’的辩证评价、培育新质生产力的综合路径、乡村振兴的必要性与建设建议),对学生的信息整合、逻辑推理、价值判断与解决实际问题能力提出了较高挑战,充分体现了道德与法治学科的实践导向。<点击图片查看全卷>
道法答案
<点击图片查看完整答案>
无广告·自助查阅·全平台自助刷题学习
争做河南最好·最全·最强的升学配套