当前位置:首页>郑州>河南省郑州市豫信电子科技集团有限公司2026届校园招聘公告(后附高层次人才招聘公告)

河南省郑州市豫信电子科技集团有限公司2026届校园招聘公告(后附高层次人才招聘公告)

  • 2026-03-31 07:46:11
河南省郑州市豫信电子科技集团有限公司2026届校园招聘公告(后附高层次人才招聘公告)

豫信电子科技集团有限公司(以下简称豫信电科)2022年3月挂牌组建。2024年,豫信电科与洛阳单晶硅集团重组,成为省管重要骨干企业,以软件和信息技术服务业、电子信息制造业为主营业务,培育数据要素产业,承担数字政府建设、数字经济核心产业发展等任务。注册资本105.99亿元,资产规模434亿元,在管基金总规模147亿元。

为满足集团战略发展后备人才需要,诚邀国内外高校应届优秀毕业生加盟豫信电科集团,共同为河南信息产业高质量发展贡献新力量。

一、基本条件

(一)积极拥护党的路线、方针、政策,遵守法律法规。

(二)能够遵守豫信电科《员工商业行为准则》,具有较强的事业心、责任感和团队精神。

(三)专业基础知识扎实,学习能力强,具有较强的综合分析、判断和逻辑思维能力,有团队合作精神,较强的决策、管理潜质。

(四)具有良好的心理素质和能够正常履行岗位职责的身体条件。

(五)同等条件下具有社会实践经历、中共党员、优秀学生干部、高等级奖学金获得者、取得发明专利者优先。

(六)有下列情形之一的不得报名

1.正在接受司法机关、纪检监察机关立案侦查审查的。2.曾被学校处分、曾有刑事犯罪记录的。

3.法律、法规规定不得聘任的其他情形。

二、报名要求

(一)博士后创新实践基地研究岗位

研究方向:半导体材料、集成电路、电子信息制造、数字政府建设(网络安全方向)、人工智能等。

专业要求:重点关注半导体、微电子科学与工程、电子材料、智能制造、数字政府及安全、数据科学、人工智能等方向的相关学科和专业。

1.2025年1月至2026年7月期间取得博士学位。

2.年龄原则上不超过35周岁。

3.所学或从事的专业与集团发展方向具有较高的相关性,或对拟从事研究的项目有足够的学科背景支持和研究积累。

4.具有较强的研究功底、敬业精神与沟通能力,能够独立、高质量地完成研究任务并承担相关工作。

5.具备全脱产在创新实践基地从事博士后研究工作的条件。

(二)管理培训生

专业要求:电子信息类、计算机类、金融投资类等。

1.2026届大学本科及以上学历应届毕业生。

2.优先考虑毕业院校为双一流、全球排名前200高校及相关专业在全国排名靠前高校的毕业生。

备注:海外高校排名参考最新软科及QS世界大学综合排名;海外应届生的毕业时间范围在2025年7月至2026年12月。

、招聘程序和报名方式

(一)招聘程序

按照发布公告、网申报名、资格审核、初筛、笔试、面试、体检、组织考察、公示、签约、入职等程序进行。

(二)报名方式

1.现场报名:应聘人员可在集团组织的线下招聘会提交个人简历至工作人员;

2.线上报名:报名人员可登录豫信电科官网(www.eathink.com.cn),在人才发展-校园招聘模块查看公告,并扫描公告二维码按要求填写后,完成简历投递。

3.报名时间:自公告发布日至2026年4月19日。

(三)资格审查

1.将依据报名人员提供的报名材料,从学历、专业等方面进行报名资格审查。

2.资格审查贯穿招聘工作全过程,一经发现不符合招聘条件、弄虚作假或违反招聘规定的,取消其报考及聘用资格。

(四)笔试

1.本次招聘将于报名结束后统一组织笔试,具体安排将通过官网公告、电子邮件或短信等方式通知本人。

2.笔试实行线上考试的方式,笔试时间120分钟,采用百分制,满分100分。

3.笔试考察方向:综合知识。

(五)面试

1.面试形式采用半结构化面试形式,主要考察应试者的专业知识与技能、沟通能力、分析与解决问题的能力、应变能力、人际交往能力、求职动机等。

2.面试采用百分制,满分100分。

3.面试时间和地点,另行通知。

4.未到场人员面试成绩视为零分。面试成绩低于70分者,不得进入下一环节。

5.面试总成绩计算公式

初面总成绩=笔试成绩×40%+面试成绩×60%(总成绩保留小数点后两位)

复面总成绩=面试成绩(总成绩保留小数点后两位)

6.根据复面总成绩从高分到低分的顺序,按1:1的比例确定体检对象。

如比例内末位复面总成绩相同,则初面成绩高者确定为体检对象。

(六)体检、组织考察(背景调查)

对进入本环节人员进行体检和组织考察(背景调查)。体检、组织考察(背景调查)不合格者取消聘用资格。

(七)公示

对拟聘人员名单进行公示,公示期为5个工作日。

(八)聘用

通过体检及组织考察、公示期满无异议或反映问题经查实不影响聘用的履行相关程序后,按规定办理聘用手续。

、纪律与监督

本次招聘全程接受省纪委监委驻豫信电科纪检监察组监督,并负责对举报和申诉进行调查及处理。

对违反招聘纪律的工作人员,视情节轻重,给予相应处理;对弄虚作假,在招聘过程中作弊的应聘人员,一经查实,取消其应聘或聘用资格。

五、其他事项

1.本次招聘,本着公开、公平、公正、竞争、择优录用的原则按程序考核录用。

2.公司将在笔试、面试前,通过短信、邮件等方式向应聘者发送具体信息,请保持通讯方式畅通,实时接收邮件信息;若因本人原因导致无法及时联系的,视为自动放弃。

3.资格审查工作贯穿招聘及试用期全过程,应聘人员须确保所有应聘资料的真实性、有效性,一经发现弄虚作假或其他严重舞弊行为,一律取消相关资格。

4.本次招聘不收取任何应聘费用,不指定笔面试辅导材料,不举办也不委托任何机构举办笔面试辅导班,请提高警惕,谨防受骗。

5.未进入招聘下一环节者,将不再另行通知。

6.本次公开招聘工作最终解释权归豫信电子科技集团有限公司招聘领导小组。

政策咨询电话:0371-80965542

咨询时间(报名期间):工作日上午9:00-12:00,下午14:00-18:00

纪检监督电话:0371-80965692

特此公告。

2026年3月13日

豫信电子科技集团有限公司市场化引进高层次人才公告

豫信电子科技集团有限公司(以下简称豫信电科)2022年3月挂牌组建。2024年,豫信电科与洛阳单晶硅集团重组,成为省管重要骨干企业,以软件和信息技术服务业、电子信息制造业为主营业务,培育数据要素产业,承担数字政府建设、数字经济核心产业发展等任务。注册资本105.99亿元,资产规模434亿元,在管基金总规模147亿元。

为加快建设数字强省、推进数字经济与实体经济深度融合,强化企业科技创新主体地位,满足集团战略发展专业人才需要,经研究决定,开展集团首席科学家及市场总监高层次人才市场化引进工作,现将有关事项公告如下:

一、引进原则

(一)坚持素质与岗位相匹配的原则;

(二)坚持德才兼备、以德为先的原则;

(三)坚持公开、公平、公正的原则;

(四)坚持择优引进、适才适岗的原则。

二、引进岗位

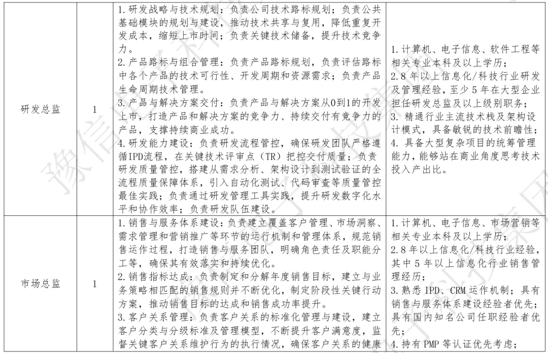
本次面向社会引进首席科学家1名、研发总监1名、市场总监1名。

三、资格条件

(一)基本条件

1.政治素质过硬。能够始终坚持以习近平新时代中国特色社会主义思想为指导,坚决执行党和国家的方针政策,严格遵守党的政治纪律和政治规矩,坚持原则,廉洁自律。

2.职业素养优良。爱岗敬业、勤勉尽责,能够遵守豫信电科《员工商业行为准则》,有强烈的责任心与使命感,认同集团企业文化,善于组织协调,注重团结协作。

3.身心素质良好。具备正常履行岗位职责的身体条件和良好的心理素质,能够适应高层管理岗位工作节奏与履职要求。

(二)报名条件

1.应聘人员年龄一般为55周岁以下(1970年1月1日以后出生),本科及以上学历,特别优秀者可适当放宽条件。

2.具体岗位职责和任职条件,详见附件《豫信电子科技集团有限公司市场化引进高层次人才岗位表》,特别优秀者可适当放宽条件。

(三)有下列情形之一的不得报名

1.涉嫌违纪违法正在接受司法机关、纪检监察机关立案侦查审查尚未作出结论的,或者处于党纪政务处分期间的。

2.曾受过刑事处罚或被开除公职、被开除中国共产党党籍的。

3.品行不端、弄虚作假、道德败坏,纳入失信被执行人名单的;近5年内在各类招考中被认定有舞弊等严重违反纪律行为的;与原单位有劳动纠纷的。

4.报名后按照有关规定需要回避的;尚在试用期内或者未满定向单位工作服务年限的。

5.法律法规规定不得聘用的其他情形。

四、引进程序

按照“发布引进公告→报名→资格审查→综合考察→组织考察(背景调查)→体检→公示→聘用签约”的程序进行。

(一)发布引进公告

1.发布渠道

本公告通过豫信电子科技集团官网面向社会公开发布。

2.发布时间:

2026年3月13日。

(二)网上报名

1.报名时间

2026年3月13日9:00至4月24日18:00,逾期不再受理。请认真阅读相关内容后再选择岗位,每人限报一个岗位,岗位信息一经提交无法更改。

2.报名方式

(1)本次引进将通过网上报名形式收集候选人简历。

(2)报名人员可登录豫信电科官网(www.eathink.com.cn),在人才发展-社会招聘模块查看公告,并扫描公告二维码按要求填写后,完成简历投递。

 

(三)资格审查

1.将依据引进岗位任职条件和报名人员提供的报名材料,从年龄、学历、专业、工作年限、工作经历等方面进行报名资格审查。

2.资格审查贯穿引进工作全过程,一经发现不符合引进条件、弄虚作假或违反引进规定的,取消其报考及聘用资格。

3.对通过报名资格审查的报名人员,将从教育背景、工作经验、专业技能三个维度进行履历分析,未通过者不再另行通知。

(四)综合考察

1.综合考察以现场面试方式进行,主要考察引进人员在领导能力素质、专业技能、团队建设、协调沟通、应变能力、人际交往能力、求职动机等方面与引进岗位的匹配程度。

2.综合考察时间和地点,另行通知。

(五)体检、组织考察(背景调查)

对进入本环节人员进行体检和组织考察(背景调查)。体检、组织考察(背景调查)不合格者取消聘用资格。

(六)公示与聘用

1.通过体检和组织考察(背景调查)的应聘人员确定为拟聘人员。

2.对拟聘人员名单进行公示,公示期为5个工作日。

3.公示期满无异议或反映问题经查实不影响聘用的,履行相关程序后,按规定办理聘用手续。

五、工资福利待遇

应聘人员经审核合格录用后,工资福利待遇按照科技型企业紧缺人才“一人一议”的相关规定执行,按国家和省市有关规定办理五险一金。

六、纪律和监督

1.本次人才引进全程接受省纪委监委驻豫信电科纪检监察组监督,并负责对举报和申诉进行调查及处理。

2.对违反引进纪律的工作人员,视情节轻重,给予相应处理;对弄虚作假,在引进过程中作弊的应聘人员,一经查实,取消其应聘或聘用资格。

七、其他

1.应聘人员报名时,需准确填写本人手机号码、常用邮箱(发通知用,务必正确填写),并保持通信畅通;若因本人原因导致无法及时联系的,自行承担责任。

2.资格审查工作贯穿人才引进及试用期全过程,应聘人员提供的有关材料必须真实有效,凡发现应聘人员提供虚假材料及其他严重舞弊行为,立即取消其应聘资格或结束聘用,并视情况追究有关人员的责任。

3.本次人才引进不举办也不委托任何机构举办辅导培训。

4.本次公开引进工作最终解释权归豫信电子科技集团有限公司所有。

报名政策咨询电话:0371-80965542

咨询时间:工作日上午9:00-12:00,下午14:00-17:30

纪检监督电话:0371-80965692

特此公告。

豫信电子科技集团有限公司市场化引进高层次人才岗位表.pdf

                      2026年3月13日

高层次人才招聘公告:
https://www.eathink.com.cn/joinus/recruitment/zpgg/2026/0313/2032253556832210944.shtml
声明:本订阅号刊载文章,目的在于公益性分享传递更多招聘信息,架起求职者和用人单位之间的桥梁,畅通求职和招聘渠道。所有信息均以官方发布为准。

最新文章

随机文章

基本 文件 流程 错误 SQL 调试
  1. 请求信息 : 2026-04-14 02:01:33 HTTP/2.0 GET : https://i.460.net.cn/a/495933.html
  2. 运行时间 : 0.280967s [ 吞吐率:3.56req/s ] 内存消耗:4,373.28kb 文件加载:140
  3. 缓存信息 : 0 reads,0 writes
  4. 会话信息 : SESSION_ID=9e7bd275f5dc78a237d7a0c9090cdf2a
  1. /yingpanguazai/ssd/ssd1/www/i.460.net.cn/public/index.php ( 0.79 KB )
  2. /yingpanguazai/ssd/ssd1/www/i.460.net.cn/vendor/autoload.php ( 0.17 KB )
  3. /yingpanguazai/ssd/ssd1/www/i.460.net.cn/vendor/composer/autoload_real.php ( 2.49 KB )
  4. /yingpanguazai/ssd/ssd1/www/i.460.net.cn/vendor/composer/platform_check.php ( 0.90 KB )
  5. /yingpanguazai/ssd/ssd1/www/i.460.net.cn/vendor/composer/ClassLoader.php ( 14.03 KB )
  6. /yingpanguazai/ssd/ssd1/www/i.460.net.cn/vendor/composer/autoload_static.php ( 4.90 KB )
  7. /yingpanguazai/ssd/ssd1/www/i.460.net.cn/vendor/topthink/think-helper/src/helper.php ( 8.34 KB )
  8. /yingpanguazai/ssd/ssd1/www/i.460.net.cn/vendor/topthink/think-validate/src/helper.php ( 2.19 KB )
  9. /yingpanguazai/ssd/ssd1/www/i.460.net.cn/vendor/topthink/think-orm/src/helper.php ( 1.47 KB )
  10. /yingpanguazai/ssd/ssd1/www/i.460.net.cn/vendor/topthink/think-orm/stubs/load_stubs.php ( 0.16 KB )
  11. /yingpanguazai/ssd/ssd1/www/i.460.net.cn/vendor/topthink/framework/src/think/Exception.php ( 1.69 KB )
  12. /yingpanguazai/ssd/ssd1/www/i.460.net.cn/vendor/topthink/think-container/src/Facade.php ( 2.71 KB )
  13. /yingpanguazai/ssd/ssd1/www/i.460.net.cn/vendor/symfony/deprecation-contracts/function.php ( 0.99 KB )
  14. /yingpanguazai/ssd/ssd1/www/i.460.net.cn/vendor/symfony/polyfill-mbstring/bootstrap.php ( 8.26 KB )
  15. /yingpanguazai/ssd/ssd1/www/i.460.net.cn/vendor/symfony/polyfill-mbstring/bootstrap80.php ( 9.78 KB )
  16. /yingpanguazai/ssd/ssd1/www/i.460.net.cn/vendor/symfony/var-dumper/Resources/functions/dump.php ( 1.49 KB )
  17. /yingpanguazai/ssd/ssd1/www/i.460.net.cn/vendor/topthink/think-dumper/src/helper.php ( 0.18 KB )
  18. /yingpanguazai/ssd/ssd1/www/i.460.net.cn/vendor/symfony/var-dumper/VarDumper.php ( 4.30 KB )
  19. /yingpanguazai/ssd/ssd1/www/i.460.net.cn/vendor/topthink/framework/src/think/App.php ( 15.30 KB )
  20. /yingpanguazai/ssd/ssd1/www/i.460.net.cn/vendor/topthink/think-container/src/Container.php ( 15.76 KB )
  21. /yingpanguazai/ssd/ssd1/www/i.460.net.cn/vendor/psr/container/src/ContainerInterface.php ( 1.02 KB )
  22. /yingpanguazai/ssd/ssd1/www/i.460.net.cn/app/provider.php ( 0.19 KB )
  23. /yingpanguazai/ssd/ssd1/www/i.460.net.cn/vendor/topthink/framework/src/think/Http.php ( 6.04 KB )
  24. /yingpanguazai/ssd/ssd1/www/i.460.net.cn/vendor/topthink/think-helper/src/helper/Str.php ( 7.29 KB )
  25. /yingpanguazai/ssd/ssd1/www/i.460.net.cn/vendor/topthink/framework/src/think/Env.php ( 4.68 KB )
  26. /yingpanguazai/ssd/ssd1/www/i.460.net.cn/app/common.php ( 0.03 KB )
  27. /yingpanguazai/ssd/ssd1/www/i.460.net.cn/vendor/topthink/framework/src/helper.php ( 18.78 KB )
  28. /yingpanguazai/ssd/ssd1/www/i.460.net.cn/vendor/topthink/framework/src/think/Config.php ( 5.54 KB )
  29. /yingpanguazai/ssd/ssd1/www/i.460.net.cn/config/app.php ( 0.95 KB )
  30. /yingpanguazai/ssd/ssd1/www/i.460.net.cn/config/cache.php ( 0.78 KB )
  31. /yingpanguazai/ssd/ssd1/www/i.460.net.cn/config/console.php ( 0.23 KB )
  32. /yingpanguazai/ssd/ssd1/www/i.460.net.cn/config/cookie.php ( 0.56 KB )
  33. /yingpanguazai/ssd/ssd1/www/i.460.net.cn/config/database.php ( 2.47 KB )
  34. /yingpanguazai/ssd/ssd1/www/i.460.net.cn/vendor/topthink/framework/src/think/facade/Env.php ( 1.67 KB )
  35. /yingpanguazai/ssd/ssd1/www/i.460.net.cn/config/filesystem.php ( 0.61 KB )
  36. /yingpanguazai/ssd/ssd1/www/i.460.net.cn/config/lang.php ( 0.91 KB )
  37. /yingpanguazai/ssd/ssd1/www/i.460.net.cn/config/log.php ( 1.35 KB )
  38. /yingpanguazai/ssd/ssd1/www/i.460.net.cn/config/middleware.php ( 0.19 KB )
  39. /yingpanguazai/ssd/ssd1/www/i.460.net.cn/config/route.php ( 1.89 KB )
  40. /yingpanguazai/ssd/ssd1/www/i.460.net.cn/config/session.php ( 0.57 KB )
  41. /yingpanguazai/ssd/ssd1/www/i.460.net.cn/config/trace.php ( 0.34 KB )
  42. /yingpanguazai/ssd/ssd1/www/i.460.net.cn/config/view.php ( 0.82 KB )
  43. /yingpanguazai/ssd/ssd1/www/i.460.net.cn/app/event.php ( 0.25 KB )
  44. /yingpanguazai/ssd/ssd1/www/i.460.net.cn/vendor/topthink/framework/src/think/Event.php ( 7.67 KB )
  45. /yingpanguazai/ssd/ssd1/www/i.460.net.cn/app/service.php ( 0.13 KB )
  46. /yingpanguazai/ssd/ssd1/www/i.460.net.cn/app/AppService.php ( 0.26 KB )
  47. /yingpanguazai/ssd/ssd1/www/i.460.net.cn/vendor/topthink/framework/src/think/Service.php ( 1.64 KB )
  48. /yingpanguazai/ssd/ssd1/www/i.460.net.cn/vendor/topthink/framework/src/think/Lang.php ( 7.35 KB )
  49. /yingpanguazai/ssd/ssd1/www/i.460.net.cn/vendor/topthink/framework/src/lang/zh-cn.php ( 13.70 KB )
  50. /yingpanguazai/ssd/ssd1/www/i.460.net.cn/vendor/topthink/framework/src/think/initializer/Error.php ( 3.31 KB )
  51. /yingpanguazai/ssd/ssd1/www/i.460.net.cn/vendor/topthink/framework/src/think/initializer/RegisterService.php ( 1.33 KB )
  52. /yingpanguazai/ssd/ssd1/www/i.460.net.cn/vendor/services.php ( 0.14 KB )
  53. /yingpanguazai/ssd/ssd1/www/i.460.net.cn/vendor/topthink/framework/src/think/service/PaginatorService.php ( 1.52 KB )
  54. /yingpanguazai/ssd/ssd1/www/i.460.net.cn/vendor/topthink/framework/src/think/service/ValidateService.php ( 0.99 KB )
  55. /yingpanguazai/ssd/ssd1/www/i.460.net.cn/vendor/topthink/framework/src/think/service/ModelService.php ( 2.04 KB )
  56. /yingpanguazai/ssd/ssd1/www/i.460.net.cn/vendor/topthink/think-trace/src/Service.php ( 0.77 KB )
  57. /yingpanguazai/ssd/ssd1/www/i.460.net.cn/vendor/topthink/framework/src/think/Middleware.php ( 6.72 KB )
  58. /yingpanguazai/ssd/ssd1/www/i.460.net.cn/vendor/topthink/framework/src/think/initializer/BootService.php ( 0.77 KB )
  59. /yingpanguazai/ssd/ssd1/www/i.460.net.cn/vendor/topthink/think-orm/src/Paginator.php ( 11.86 KB )
  60. /yingpanguazai/ssd/ssd1/www/i.460.net.cn/vendor/topthink/think-validate/src/Validate.php ( 63.20 KB )
  61. /yingpanguazai/ssd/ssd1/www/i.460.net.cn/vendor/topthink/think-orm/src/Model.php ( 23.55 KB )
  62. /yingpanguazai/ssd/ssd1/www/i.460.net.cn/vendor/topthink/think-orm/src/model/concern/Attribute.php ( 21.05 KB )
  63. /yingpanguazai/ssd/ssd1/www/i.460.net.cn/vendor/topthink/think-orm/src/model/concern/AutoWriteData.php ( 4.21 KB )
  64. /yingpanguazai/ssd/ssd1/www/i.460.net.cn/vendor/topthink/think-orm/src/model/concern/Conversion.php ( 6.44 KB )
  65. /yingpanguazai/ssd/ssd1/www/i.460.net.cn/vendor/topthink/think-orm/src/model/concern/DbConnect.php ( 5.16 KB )
  66. /yingpanguazai/ssd/ssd1/www/i.460.net.cn/vendor/topthink/think-orm/src/model/concern/ModelEvent.php ( 2.33 KB )
  67. /yingpanguazai/ssd/ssd1/www/i.460.net.cn/vendor/topthink/think-orm/src/model/concern/RelationShip.php ( 28.29 KB )
  68. /yingpanguazai/ssd/ssd1/www/i.460.net.cn/vendor/topthink/think-helper/src/contract/Arrayable.php ( 0.09 KB )
  69. /yingpanguazai/ssd/ssd1/www/i.460.net.cn/vendor/topthink/think-helper/src/contract/Jsonable.php ( 0.13 KB )
  70. /yingpanguazai/ssd/ssd1/www/i.460.net.cn/vendor/topthink/think-orm/src/model/contract/Modelable.php ( 0.09 KB )
  71. /yingpanguazai/ssd/ssd1/www/i.460.net.cn/vendor/topthink/framework/src/think/Db.php ( 2.88 KB )
  72. /yingpanguazai/ssd/ssd1/www/i.460.net.cn/vendor/topthink/think-orm/src/DbManager.php ( 8.52 KB )
  73. /yingpanguazai/ssd/ssd1/www/i.460.net.cn/vendor/topthink/framework/src/think/Log.php ( 6.28 KB )
  74. /yingpanguazai/ssd/ssd1/www/i.460.net.cn/vendor/topthink/framework/src/think/Manager.php ( 3.92 KB )
  75. /yingpanguazai/ssd/ssd1/www/i.460.net.cn/vendor/psr/log/src/LoggerTrait.php ( 2.69 KB )
  76. /yingpanguazai/ssd/ssd1/www/i.460.net.cn/vendor/psr/log/src/LoggerInterface.php ( 2.71 KB )
  77. /yingpanguazai/ssd/ssd1/www/i.460.net.cn/vendor/topthink/framework/src/think/Cache.php ( 4.92 KB )
  78. /yingpanguazai/ssd/ssd1/www/i.460.net.cn/vendor/psr/simple-cache/src/CacheInterface.php ( 4.71 KB )
  79. /yingpanguazai/ssd/ssd1/www/i.460.net.cn/vendor/topthink/think-helper/src/helper/Arr.php ( 16.63 KB )
  80. /yingpanguazai/ssd/ssd1/www/i.460.net.cn/vendor/topthink/framework/src/think/cache/driver/File.php ( 7.84 KB )
  81. /yingpanguazai/ssd/ssd1/www/i.460.net.cn/vendor/topthink/framework/src/think/cache/Driver.php ( 9.03 KB )
  82. /yingpanguazai/ssd/ssd1/www/i.460.net.cn/vendor/topthink/framework/src/think/contract/CacheHandlerInterface.php ( 1.99 KB )
  83. /yingpanguazai/ssd/ssd1/www/i.460.net.cn/app/Request.php ( 0.09 KB )
  84. /yingpanguazai/ssd/ssd1/www/i.460.net.cn/vendor/topthink/framework/src/think/Request.php ( 55.78 KB )
  85. /yingpanguazai/ssd/ssd1/www/i.460.net.cn/app/middleware.php ( 0.25 KB )
  86. /yingpanguazai/ssd/ssd1/www/i.460.net.cn/vendor/topthink/framework/src/think/Pipeline.php ( 2.61 KB )
  87. /yingpanguazai/ssd/ssd1/www/i.460.net.cn/vendor/topthink/think-trace/src/TraceDebug.php ( 3.40 KB )
  88. /yingpanguazai/ssd/ssd1/www/i.460.net.cn/vendor/topthink/framework/src/think/middleware/SessionInit.php ( 1.94 KB )
  89. /yingpanguazai/ssd/ssd1/www/i.460.net.cn/vendor/topthink/framework/src/think/Session.php ( 1.80 KB )
  90. /yingpanguazai/ssd/ssd1/www/i.460.net.cn/vendor/topthink/framework/src/think/session/driver/File.php ( 6.27 KB )
  91. /yingpanguazai/ssd/ssd1/www/i.460.net.cn/vendor/topthink/framework/src/think/contract/SessionHandlerInterface.php ( 0.87 KB )
  92. /yingpanguazai/ssd/ssd1/www/i.460.net.cn/vendor/topthink/framework/src/think/session/Store.php ( 7.12 KB )
  93. /yingpanguazai/ssd/ssd1/www/i.460.net.cn/vendor/topthink/framework/src/think/Route.php ( 23.73 KB )
  94. /yingpanguazai/ssd/ssd1/www/i.460.net.cn/vendor/topthink/framework/src/think/route/RuleName.php ( 5.75 KB )
  95. /yingpanguazai/ssd/ssd1/www/i.460.net.cn/vendor/topthink/framework/src/think/route/Domain.php ( 2.53 KB )
  96. /yingpanguazai/ssd/ssd1/www/i.460.net.cn/vendor/topthink/framework/src/think/route/RuleGroup.php ( 22.43 KB )
  97. /yingpanguazai/ssd/ssd1/www/i.460.net.cn/vendor/topthink/framework/src/think/route/Rule.php ( 26.95 KB )
  98. /yingpanguazai/ssd/ssd1/www/i.460.net.cn/vendor/topthink/framework/src/think/route/RuleItem.php ( 9.78 KB )
  99. /yingpanguazai/ssd/ssd1/www/i.460.net.cn/route/app.php ( 1.72 KB )
  100. /yingpanguazai/ssd/ssd1/www/i.460.net.cn/vendor/topthink/framework/src/think/facade/Route.php ( 4.70 KB )
  101. /yingpanguazai/ssd/ssd1/www/i.460.net.cn/vendor/topthink/framework/src/think/route/dispatch/Controller.php ( 4.74 KB )
  102. /yingpanguazai/ssd/ssd1/www/i.460.net.cn/vendor/topthink/framework/src/think/route/Dispatch.php ( 10.44 KB )
  103. /yingpanguazai/ssd/ssd1/www/i.460.net.cn/app/controller/Index.php ( 4.81 KB )
  104. /yingpanguazai/ssd/ssd1/www/i.460.net.cn/app/BaseController.php ( 2.05 KB )
  105. /yingpanguazai/ssd/ssd1/www/i.460.net.cn/vendor/topthink/think-orm/src/facade/Db.php ( 0.93 KB )
  106. /yingpanguazai/ssd/ssd1/www/i.460.net.cn/vendor/topthink/think-orm/src/db/connector/Mysql.php ( 5.44 KB )
  107. /yingpanguazai/ssd/ssd1/www/i.460.net.cn/vendor/topthink/think-orm/src/db/PDOConnection.php ( 52.47 KB )
  108. /yingpanguazai/ssd/ssd1/www/i.460.net.cn/vendor/topthink/think-orm/src/db/Connection.php ( 8.39 KB )
  109. /yingpanguazai/ssd/ssd1/www/i.460.net.cn/vendor/topthink/think-orm/src/db/ConnectionInterface.php ( 4.57 KB )
  110. /yingpanguazai/ssd/ssd1/www/i.460.net.cn/vendor/topthink/think-orm/src/db/builder/Mysql.php ( 16.58 KB )
  111. /yingpanguazai/ssd/ssd1/www/i.460.net.cn/vendor/topthink/think-orm/src/db/Builder.php ( 24.06 KB )
  112. /yingpanguazai/ssd/ssd1/www/i.460.net.cn/vendor/topthink/think-orm/src/db/BaseBuilder.php ( 27.50 KB )
  113. /yingpanguazai/ssd/ssd1/www/i.460.net.cn/vendor/topthink/think-orm/src/db/Query.php ( 15.71 KB )
  114. /yingpanguazai/ssd/ssd1/www/i.460.net.cn/vendor/topthink/think-orm/src/db/BaseQuery.php ( 45.13 KB )
  115. /yingpanguazai/ssd/ssd1/www/i.460.net.cn/vendor/topthink/think-orm/src/db/concern/TimeFieldQuery.php ( 7.43 KB )
  116. /yingpanguazai/ssd/ssd1/www/i.460.net.cn/vendor/topthink/think-orm/src/db/concern/AggregateQuery.php ( 3.26 KB )
  117. /yingpanguazai/ssd/ssd1/www/i.460.net.cn/vendor/topthink/think-orm/src/db/concern/ModelRelationQuery.php ( 20.07 KB )
  118. /yingpanguazai/ssd/ssd1/www/i.460.net.cn/vendor/topthink/think-orm/src/db/concern/ParamsBind.php ( 3.66 KB )
  119. /yingpanguazai/ssd/ssd1/www/i.460.net.cn/vendor/topthink/think-orm/src/db/concern/ResultOperation.php ( 7.01 KB )
  120. /yingpanguazai/ssd/ssd1/www/i.460.net.cn/vendor/topthink/think-orm/src/db/concern/WhereQuery.php ( 19.37 KB )
  121. /yingpanguazai/ssd/ssd1/www/i.460.net.cn/vendor/topthink/think-orm/src/db/concern/JoinAndViewQuery.php ( 7.11 KB )
  122. /yingpanguazai/ssd/ssd1/www/i.460.net.cn/vendor/topthink/think-orm/src/db/concern/TableFieldInfo.php ( 2.63 KB )
  123. /yingpanguazai/ssd/ssd1/www/i.460.net.cn/vendor/topthink/think-orm/src/db/concern/Transaction.php ( 2.77 KB )
  124. /yingpanguazai/ssd/ssd1/www/i.460.net.cn/vendor/topthink/framework/src/think/log/driver/File.php ( 5.96 KB )
  125. /yingpanguazai/ssd/ssd1/www/i.460.net.cn/vendor/topthink/framework/src/think/contract/LogHandlerInterface.php ( 0.86 KB )
  126. /yingpanguazai/ssd/ssd1/www/i.460.net.cn/vendor/topthink/framework/src/think/log/Channel.php ( 3.89 KB )
  127. /yingpanguazai/ssd/ssd1/www/i.460.net.cn/vendor/topthink/framework/src/think/event/LogRecord.php ( 1.02 KB )
  128. /yingpanguazai/ssd/ssd1/www/i.460.net.cn/vendor/topthink/think-helper/src/Collection.php ( 16.47 KB )
  129. /yingpanguazai/ssd/ssd1/www/i.460.net.cn/vendor/topthink/framework/src/think/facade/View.php ( 1.70 KB )
  130. /yingpanguazai/ssd/ssd1/www/i.460.net.cn/vendor/topthink/framework/src/think/View.php ( 4.39 KB )
  131. /yingpanguazai/ssd/ssd1/www/i.460.net.cn/vendor/topthink/framework/src/think/Response.php ( 8.81 KB )
  132. /yingpanguazai/ssd/ssd1/www/i.460.net.cn/vendor/topthink/framework/src/think/response/View.php ( 3.29 KB )
  133. /yingpanguazai/ssd/ssd1/www/i.460.net.cn/vendor/topthink/framework/src/think/Cookie.php ( 6.06 KB )
  134. /yingpanguazai/ssd/ssd1/www/i.460.net.cn/vendor/topthink/think-view/src/Think.php ( 8.38 KB )
  135. /yingpanguazai/ssd/ssd1/www/i.460.net.cn/vendor/topthink/framework/src/think/contract/TemplateHandlerInterface.php ( 1.60 KB )
  136. /yingpanguazai/ssd/ssd1/www/i.460.net.cn/vendor/topthink/think-template/src/Template.php ( 46.61 KB )
  137. /yingpanguazai/ssd/ssd1/www/i.460.net.cn/vendor/topthink/think-template/src/template/driver/File.php ( 2.41 KB )
  138. /yingpanguazai/ssd/ssd1/www/i.460.net.cn/vendor/topthink/think-template/src/template/contract/DriverInterface.php ( 0.86 KB )
  139. /yingpanguazai/ssd/ssd1/www/i.460.net.cn/runtime/temp/ea612fc1da910b74827694dd9af81119.php ( 11.98 KB )
  140. /yingpanguazai/ssd/ssd1/www/i.460.net.cn/vendor/topthink/think-trace/src/Html.php ( 4.42 KB )
  1. CONNECT:[ UseTime:0.000369s ] mysql:host=127.0.0.1;port=3306;dbname=i460;charset=utf8mb4
  2. SHOW FULL COLUMNS FROM `fenlei` [ RunTime:0.000565s ]
  3. SELECT * FROM `fenlei` WHERE `fid` = 0 [ RunTime:0.001505s ]
  4. SELECT * FROM `fenlei` WHERE `fid` = 63 [ RunTime:0.003834s ]
  5. SHOW FULL COLUMNS FROM `set` [ RunTime:0.000744s ]
  6. SELECT * FROM `set` [ RunTime:0.004781s ]
  7. SHOW FULL COLUMNS FROM `article` [ RunTime:0.000789s ]
  8. SELECT * FROM `article` WHERE `id` = 495933 LIMIT 1 [ RunTime:0.001136s ]
  9. UPDATE `article` SET `lasttime` = 1776103293 WHERE `id` = 495933 [ RunTime:0.000483s ]
  10. SELECT * FROM `fenlei` WHERE `id` = 64 LIMIT 1 [ RunTime:0.000760s ]
  11. SELECT * FROM `article` WHERE `id` < 495933 ORDER BY `id` DESC LIMIT 1 [ RunTime:0.007956s ]
  12. SELECT * FROM `article` WHERE `id` > 495933 ORDER BY `id` ASC LIMIT 1 [ RunTime:0.012524s ]
  13. SELECT * FROM `article` WHERE `id` < 495933 ORDER BY `id` DESC LIMIT 10 [ RunTime:0.040407s ]
  14. SELECT * FROM `article` WHERE `id` < 495933 ORDER BY `id` DESC LIMIT 10,10 [ RunTime:0.018686s ]
  15. SELECT * FROM `article` WHERE `id` < 495933 ORDER BY `id` DESC LIMIT 20,10 [ RunTime:0.061449s ]
0.284711s