当前位置:首页>郑州>郑州大学JACS!用于引导自然杀伤细胞免疫疗法在实体瘤中发挥作用的跨膜DNA纳米通道工程人工受体

郑州大学JACS!用于引导自然杀伤细胞免疫疗法在实体瘤中发挥作用的跨膜DNA纳米通道工程人工受体

  • 2026-03-31 06:34:19
郑州大学JACS!用于引导自然杀伤细胞免疫疗法在实体瘤中发挥作用的跨膜DNA纳米通道工程人工受体
特别声明:因学识有限,难免有所疏漏和错误,请读者批判性阅读,也恳请大方之家批评指正。

用于引导自然杀伤细胞免疫疗法在实体瘤中发挥作用的跨膜DNA纳米通道工程人工受体

 导读 

本文构建了一种基于DNA纳米技术的双组分人工受体系统(NCAR/NAL),通过将六边形DNA纳米通道(NCARh)嵌入肿瘤细胞膜,既可物理性破坏膜结构、诱导免疫原性细胞死亡(释放HMGB1、CRT、ATP等DAMPs),从而重塑免疫抑制性肿瘤微环境并招募NK细胞;又能与NK细胞表面的DNA纳米人工配体(NAL)通过碱基配对形成合成免疫突触,实现不依赖肿瘤抗原的精准靶向。该系统在体内实现了NK细胞超过96小时的持续瘤内滞留,使活化型NKP46+GZB+ NK细胞数量提升15.1倍,并在黑色素瘤模型中使肿瘤进展抑制2.57倍,同时重塑了肿瘤免疫微环境的转录组特征,为克服实体瘤抗原异质性和免疫抑制两大难题提供了通用且可编程的细胞免疫治疗新策略。

发表日期:2026年2月4日
原文信息:https://doi.org/10.1021/jacs.5c16425

点击文章末尾左下角“阅读原文”即可一键直达原文!

研究内容

自然杀伤细胞作为先天免疫系统的关键组成部分,具有无需预先抗原致敏即可清除恶性细胞的内在能力。以利妥昔单抗为代表的单克隆抗体疗法,通过利用NK细胞介导的抗体依赖性细胞毒性在血液系统恶性肿瘤中取得了临床成功,凸显了NK细胞在血液肿瘤中的治疗价值 。然而,将这些成功经验转化至实体瘤仍面临巨大挑战。与具有相对均一靶抗原(如CD19)表达的血液肿瘤不同,实体瘤的特征在于由基因组不稳定性和表观遗传可塑性驱动的显著时空抗原异质性。这种异质性削弱了包括CAR-NK、CAR-T在内的抗原依赖性治疗策略的疗效,因而需要替代性的靶向模式。
为解决肿瘤抗原异质性导致的靶向不足问题,近期出现了一些直接在肿瘤微环境中构建合成抗原的新策略。例如,Gamboa等人利用脂质纳米颗粒递送编码骆驼科动物VHH结构域的mRNA,使CAR-T细胞能够识别原本抗原阴性的肿瘤。与此同时,有文献报道采用膜插入配体,锚定CD16抗体或荧光小分子(如FITC)以达到类似目的。益生菌系统则通过局部募集趋化因子引导的CAR-T细胞,进一步强化了这一策略。这些研究成功实现了针对实体瘤的过继性免疫细胞(NK细胞和T细胞)治疗,并凸显了缓解抗原选择瓶颈、将过继性免疫细胞疗法的适用性拓展至缺乏天然可靶向抗原的肿瘤的迫切需求。尽管这些先进策略前景广阔,但它们未能充分克服由调节性T细胞、髓源性抑制细胞以及抑制性信号(TGF-β、PD-L1)主导的免疫抑制性肿瘤微环境,这些因素共同损害了NK细胞的浸润和细胞毒性 (12,15,21−24)。因此,亟需设计多功能的工程化人工抗原平台,不仅要增强肿瘤靶向特异性,还要通过克服肿瘤介导的免疫抑制,促进过继转移NK细胞的募集/浸润和持续激活,从而充分释放基于NK细胞的实体瘤免疫疗法的治疗潜力。
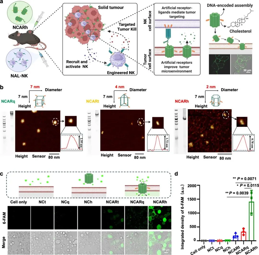
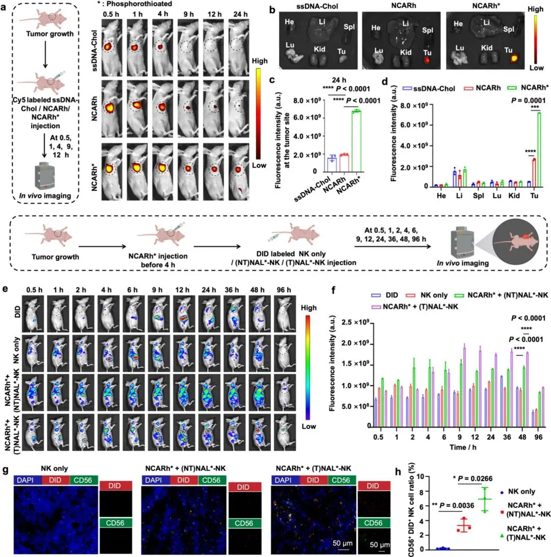
在本研究中,郑州大学药学院张开翔郭振振团队利用DNA纳米技术,设计了一种仿生跨膜通道(NCARh)作为多功能人工抗原来弥补这一空白。它作为一个NK细胞导航系统,通过两种协同机制对抗实体瘤。第一,物理性肿瘤微环境重编程:NCAR利用胆固醇插入,穿透肿瘤膜,嵌入并破坏脂质结构,引发可控的损伤相关分子模式(如HMGB1、CRT)释放,从而重编程免疫抑制性肿瘤微环境,并招募和激活NK细胞。第二,分子识别:NCAR建立了一个通用的膜靶向界面,与NK细胞上基于DNA的纳米人工配体(NAL)配对。通过可编程的碱基配对,该系统形成合成免疫突触,实现不依赖抗原的靶向,从而拓宽了对难治性肿瘤的治疗范围。通过整合物理性(纳米通道驱动的膜调节)和分子性(DNA编程识别)两种模式,这一双组分平台克服了NK细胞免疫治疗的根本性障碍——在实体瘤中实现了前所未有的特异性(活化的NKP46+GZB+细胞增加15.1倍)和持久性(滞留时间延长6倍,>96小时)。
图1. 仿生 DNA 纳米通道人工受体(NCARs)的设计与功能验证
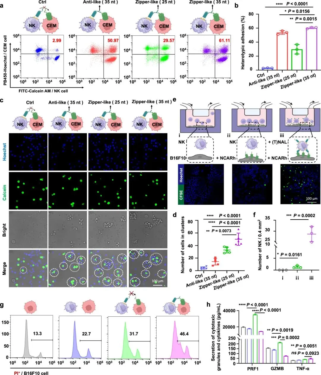
图2. NCARh 介导的肿瘤细胞膜破坏、免疫原性物质释放以及自然杀伤细胞激活
图3. 利用 NCARh 技术实现的 NK 细胞靶向作用及体外肿瘤细胞杀伤作用
图4. 通过 NCARh 进行体内肿瘤标记以及重定向自然杀伤细胞的生物分布情况
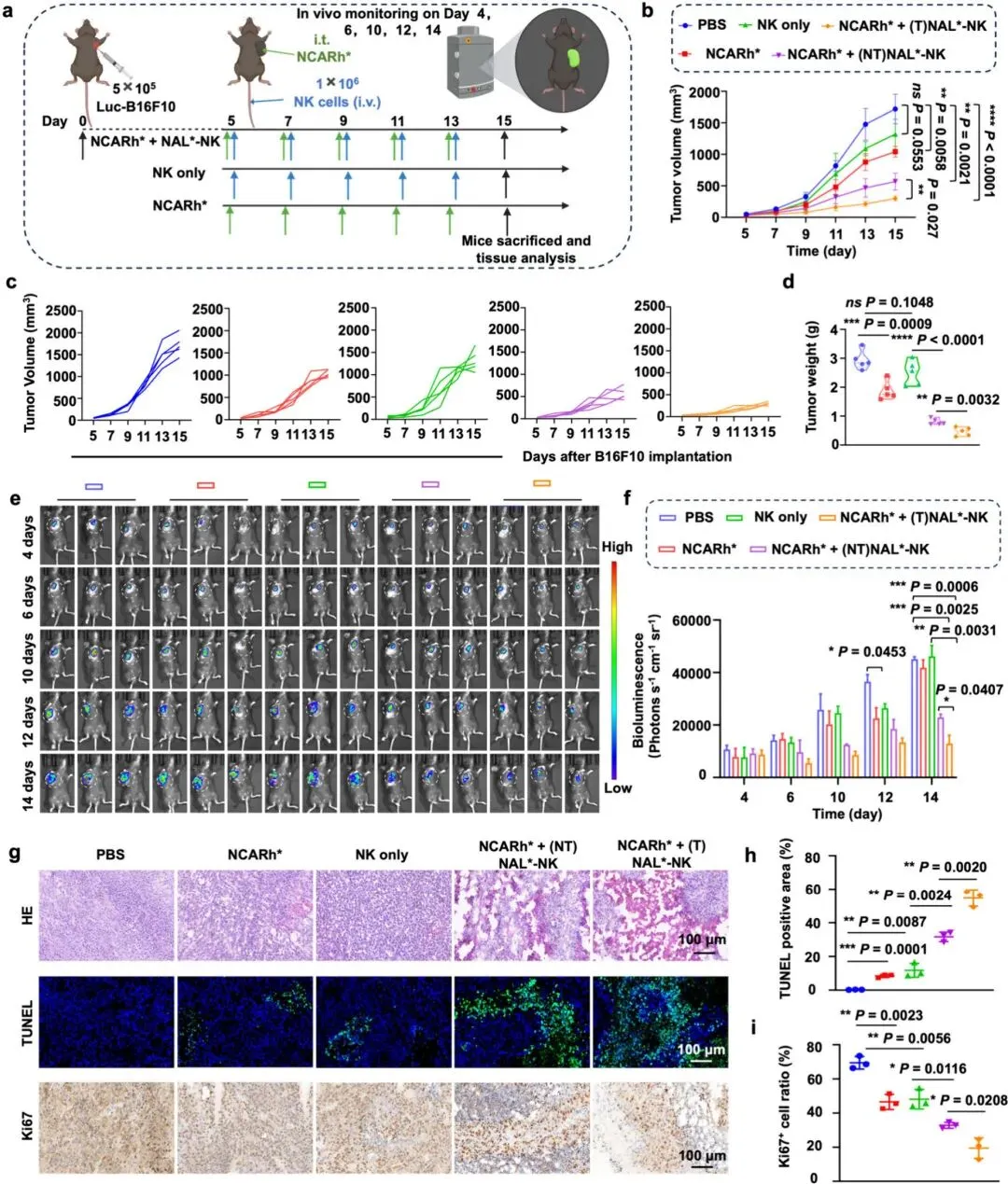
图5. NCARh介导的NK细胞疗法在B16F10黑色素瘤中的体内抗肿瘤效果
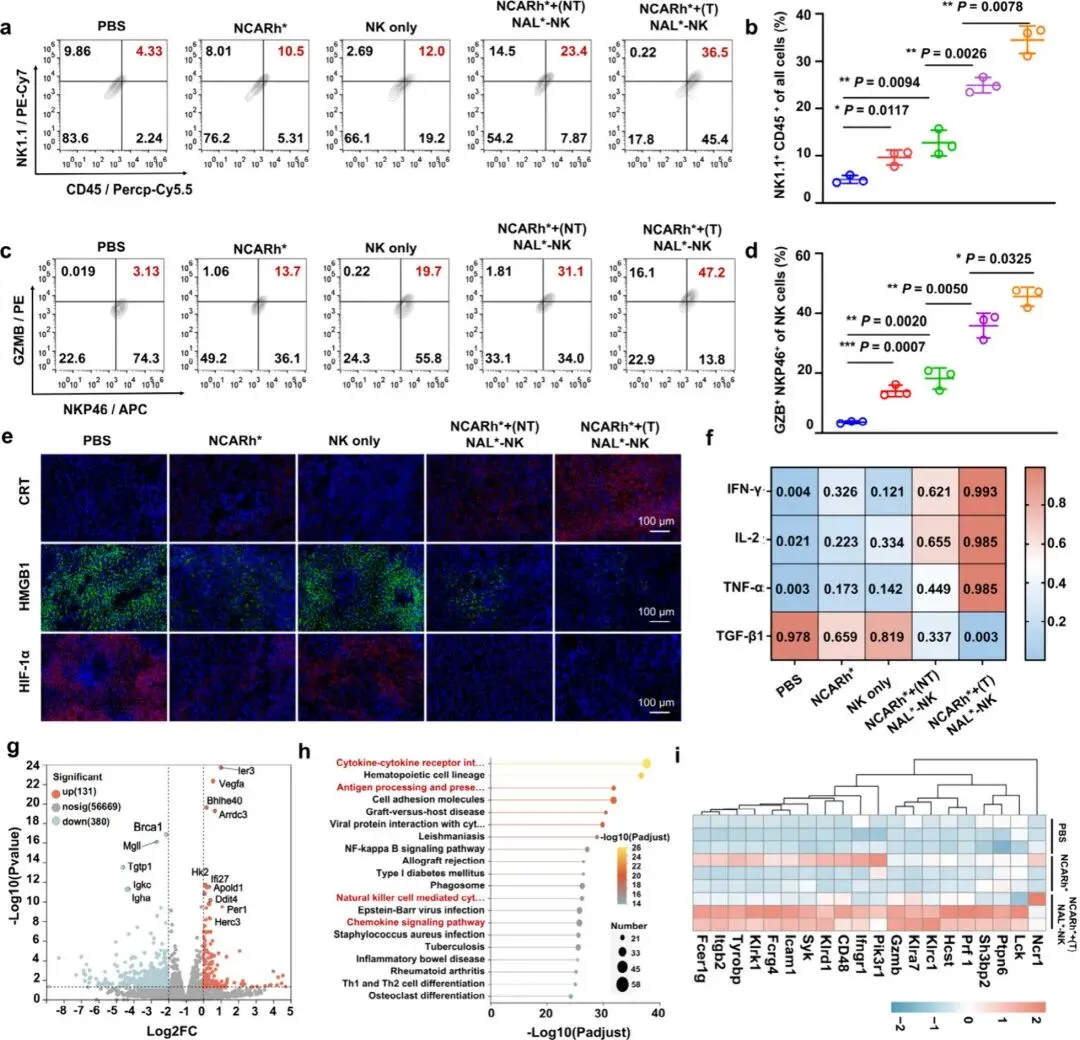
图6. 通过 NCARh 和 NAL-NK 治疗对肿瘤免疫微环境进行重塑
研究结论
综上,本研究建立了一种基于DNA纳米技术的范式,用以克服实体瘤过继性NK细胞疗法所面临的根本性障碍。通过在肿瘤细胞上工程化跨膜DNA纳米通道人工受体(NCARh),并在NK细胞上工程化互补的纳米人工配体(NAL),本文创建了一个生物正交识别系统,可同时应对抗原异质性、免疫抑制性微环境以及NK细胞持久性差这三大挑战。六角棱柱结构的NCARh展现出卓越的膜插入能力和可编程的穿孔功能,通过可控的损伤相关分子模式(如CRT、HMGB1和ATP)释放来诱导免疫原性细胞死亡,从而重塑肿瘤微环境并招募/激活NK细胞。与此同时,由NAL-NCARh杂交形成的合成免疫突触能够实现不依赖抗原且抗剪切力的NK细胞靶向,在体内实现了细胞毒性NKP46+GZB+ NK细胞活化增强15.1倍,瘤内滞留时间延长6倍。
这种结合物理性膜重塑与分子识别的双作用机制,协同增强了治疗效果。在侵袭性B16F10黑色素瘤模型中,NCARh引导的(T)NAL-NK疗法相较于对照组将肿瘤进展抑制了2.57倍,同时转录组学证实,该疗法通过上调细胞毒性通路(如Gzmb、Ifngr1、Prf1等)和下调抑制性信号(如TGFB1、Cd274等),实现了对免疫抑制微环境的重编程。因此,这一仿生平台克服了传统抗原依赖性疗法的局限性,提供了一个模块化框架,可适用于多种实体瘤,且不依赖于其天然靶抗原的表达情况。
值得注意的是,这些优势直接应对了CAR-NK和CAR-T细胞疗法在实体瘤中面临的长期挑战。传统的基于CAR的过继细胞疗法已在血液系统恶性肿瘤中取得显著成功,但由于肿瘤抗原异质性和免疫抑制性肿瘤微环境,其在实体瘤中的疗效有限。相比之下,NCAR/NAL系统不依赖预定的抗原识别,从而避免了常常损害CAR-NK/T疗效的抗原丢失或逃逸问题。此外,NCARh介导的肿瘤微环境物理性重编程——通过膜裂解诱导免疫原性细胞死亡并释放危险信号——有助于克服通常阻碍CAR-T/NK细胞浸润和功能的抑制性因素。通过绕过对NK/T细胞进行基因工程改造的需求,并主动调节肿瘤微环境,本文的策略对现有的CAR-T和CAR-NK方法形成了补充,并可能提升其效果。该DNA纳米通道平台可作为基于CAR的疗法的辅助或替代方案,拓宽了针对缺乏理想可靶向抗原的实体瘤的治疗选择。
展望未来,本工作为利用纳米技术驱动、超越天然免疫学限制的免疫细胞工程奠定了基础。基于DNA的识别系统的模块化特性使其能够快速适应不同的肿瘤类型,而结合了即时细胞毒性与长期免疫重编程的双作用机制,则为联合疗法提供了一个多功能平台。未来的工作将聚焦于四个关键领域:(1)优化临床前安全性特征;(2)设计新型的可条件性激活的人工跨膜受体;(3)通过工程化抗原呈递增强内源性免疫激活;(4)探索与现有免疫疗法的协同联用。通过将DNA纳米技术的可编程性与NK细胞的效应潜能相结合,该方法为治疗传统上对NK细胞免疫疗法耐药的实体瘤开辟了新的可能性。

——END——

获取最新人工智能、医学影像、功能材料、生物分析等科研资讯,请点击下方公众号关注我们哦!👇👇👇

最新文章

随机文章

基本 文件 流程 错误 SQL 调试
  1. 请求信息 : 2026-04-02 20:13:50 HTTP/2.0 GET : https://i.460.net.cn/a/501594.html
  2. 运行时间 : 0.181870s [ 吞吐率:5.50req/s ] 内存消耗:4,444.68kb 文件加载:140
  3. 缓存信息 : 0 reads,0 writes
  4. 会话信息 : SESSION_ID=64d0ab9c4e326df566467537e0a8fd38
  1. /yingpanguazai/ssd/ssd1/www/i.460.net.cn/public/index.php ( 0.79 KB )
  2. /yingpanguazai/ssd/ssd1/www/i.460.net.cn/vendor/autoload.php ( 0.17 KB )
  3. /yingpanguazai/ssd/ssd1/www/i.460.net.cn/vendor/composer/autoload_real.php ( 2.49 KB )
  4. /yingpanguazai/ssd/ssd1/www/i.460.net.cn/vendor/composer/platform_check.php ( 0.90 KB )
  5. /yingpanguazai/ssd/ssd1/www/i.460.net.cn/vendor/composer/ClassLoader.php ( 14.03 KB )
  6. /yingpanguazai/ssd/ssd1/www/i.460.net.cn/vendor/composer/autoload_static.php ( 4.90 KB )
  7. /yingpanguazai/ssd/ssd1/www/i.460.net.cn/vendor/topthink/think-helper/src/helper.php ( 8.34 KB )
  8. /yingpanguazai/ssd/ssd1/www/i.460.net.cn/vendor/topthink/think-validate/src/helper.php ( 2.19 KB )
  9. /yingpanguazai/ssd/ssd1/www/i.460.net.cn/vendor/topthink/think-orm/src/helper.php ( 1.47 KB )
  10. /yingpanguazai/ssd/ssd1/www/i.460.net.cn/vendor/topthink/think-orm/stubs/load_stubs.php ( 0.16 KB )
  11. /yingpanguazai/ssd/ssd1/www/i.460.net.cn/vendor/topthink/framework/src/think/Exception.php ( 1.69 KB )
  12. /yingpanguazai/ssd/ssd1/www/i.460.net.cn/vendor/topthink/think-container/src/Facade.php ( 2.71 KB )
  13. /yingpanguazai/ssd/ssd1/www/i.460.net.cn/vendor/symfony/deprecation-contracts/function.php ( 0.99 KB )
  14. /yingpanguazai/ssd/ssd1/www/i.460.net.cn/vendor/symfony/polyfill-mbstring/bootstrap.php ( 8.26 KB )
  15. /yingpanguazai/ssd/ssd1/www/i.460.net.cn/vendor/symfony/polyfill-mbstring/bootstrap80.php ( 9.78 KB )
  16. /yingpanguazai/ssd/ssd1/www/i.460.net.cn/vendor/symfony/var-dumper/Resources/functions/dump.php ( 1.49 KB )
  17. /yingpanguazai/ssd/ssd1/www/i.460.net.cn/vendor/topthink/think-dumper/src/helper.php ( 0.18 KB )
  18. /yingpanguazai/ssd/ssd1/www/i.460.net.cn/vendor/symfony/var-dumper/VarDumper.php ( 4.30 KB )
  19. /yingpanguazai/ssd/ssd1/www/i.460.net.cn/vendor/topthink/framework/src/think/App.php ( 15.30 KB )
  20. /yingpanguazai/ssd/ssd1/www/i.460.net.cn/vendor/topthink/think-container/src/Container.php ( 15.76 KB )
  21. /yingpanguazai/ssd/ssd1/www/i.460.net.cn/vendor/psr/container/src/ContainerInterface.php ( 1.02 KB )
  22. /yingpanguazai/ssd/ssd1/www/i.460.net.cn/app/provider.php ( 0.19 KB )
  23. /yingpanguazai/ssd/ssd1/www/i.460.net.cn/vendor/topthink/framework/src/think/Http.php ( 6.04 KB )
  24. /yingpanguazai/ssd/ssd1/www/i.460.net.cn/vendor/topthink/think-helper/src/helper/Str.php ( 7.29 KB )
  25. /yingpanguazai/ssd/ssd1/www/i.460.net.cn/vendor/topthink/framework/src/think/Env.php ( 4.68 KB )
  26. /yingpanguazai/ssd/ssd1/www/i.460.net.cn/app/common.php ( 0.03 KB )
  27. /yingpanguazai/ssd/ssd1/www/i.460.net.cn/vendor/topthink/framework/src/helper.php ( 18.78 KB )
  28. /yingpanguazai/ssd/ssd1/www/i.460.net.cn/vendor/topthink/framework/src/think/Config.php ( 5.54 KB )
  29. /yingpanguazai/ssd/ssd1/www/i.460.net.cn/config/app.php ( 0.95 KB )
  30. /yingpanguazai/ssd/ssd1/www/i.460.net.cn/config/cache.php ( 0.78 KB )
  31. /yingpanguazai/ssd/ssd1/www/i.460.net.cn/config/console.php ( 0.23 KB )
  32. /yingpanguazai/ssd/ssd1/www/i.460.net.cn/config/cookie.php ( 0.56 KB )
  33. /yingpanguazai/ssd/ssd1/www/i.460.net.cn/config/database.php ( 2.47 KB )
  34. /yingpanguazai/ssd/ssd1/www/i.460.net.cn/vendor/topthink/framework/src/think/facade/Env.php ( 1.67 KB )
  35. /yingpanguazai/ssd/ssd1/www/i.460.net.cn/config/filesystem.php ( 0.61 KB )
  36. /yingpanguazai/ssd/ssd1/www/i.460.net.cn/config/lang.php ( 0.91 KB )
  37. /yingpanguazai/ssd/ssd1/www/i.460.net.cn/config/log.php ( 1.35 KB )
  38. /yingpanguazai/ssd/ssd1/www/i.460.net.cn/config/middleware.php ( 0.19 KB )
  39. /yingpanguazai/ssd/ssd1/www/i.460.net.cn/config/route.php ( 1.89 KB )
  40. /yingpanguazai/ssd/ssd1/www/i.460.net.cn/config/session.php ( 0.57 KB )
  41. /yingpanguazai/ssd/ssd1/www/i.460.net.cn/config/trace.php ( 0.34 KB )
  42. /yingpanguazai/ssd/ssd1/www/i.460.net.cn/config/view.php ( 0.82 KB )
  43. /yingpanguazai/ssd/ssd1/www/i.460.net.cn/app/event.php ( 0.25 KB )
  44. /yingpanguazai/ssd/ssd1/www/i.460.net.cn/vendor/topthink/framework/src/think/Event.php ( 7.67 KB )
  45. /yingpanguazai/ssd/ssd1/www/i.460.net.cn/app/service.php ( 0.13 KB )
  46. /yingpanguazai/ssd/ssd1/www/i.460.net.cn/app/AppService.php ( 0.26 KB )
  47. /yingpanguazai/ssd/ssd1/www/i.460.net.cn/vendor/topthink/framework/src/think/Service.php ( 1.64 KB )
  48. /yingpanguazai/ssd/ssd1/www/i.460.net.cn/vendor/topthink/framework/src/think/Lang.php ( 7.35 KB )
  49. /yingpanguazai/ssd/ssd1/www/i.460.net.cn/vendor/topthink/framework/src/lang/zh-cn.php ( 13.70 KB )
  50. /yingpanguazai/ssd/ssd1/www/i.460.net.cn/vendor/topthink/framework/src/think/initializer/Error.php ( 3.31 KB )
  51. /yingpanguazai/ssd/ssd1/www/i.460.net.cn/vendor/topthink/framework/src/think/initializer/RegisterService.php ( 1.33 KB )
  52. /yingpanguazai/ssd/ssd1/www/i.460.net.cn/vendor/services.php ( 0.14 KB )
  53. /yingpanguazai/ssd/ssd1/www/i.460.net.cn/vendor/topthink/framework/src/think/service/PaginatorService.php ( 1.52 KB )
  54. /yingpanguazai/ssd/ssd1/www/i.460.net.cn/vendor/topthink/framework/src/think/service/ValidateService.php ( 0.99 KB )
  55. /yingpanguazai/ssd/ssd1/www/i.460.net.cn/vendor/topthink/framework/src/think/service/ModelService.php ( 2.04 KB )
  56. /yingpanguazai/ssd/ssd1/www/i.460.net.cn/vendor/topthink/think-trace/src/Service.php ( 0.77 KB )
  57. /yingpanguazai/ssd/ssd1/www/i.460.net.cn/vendor/topthink/framework/src/think/Middleware.php ( 6.72 KB )
  58. /yingpanguazai/ssd/ssd1/www/i.460.net.cn/vendor/topthink/framework/src/think/initializer/BootService.php ( 0.77 KB )
  59. /yingpanguazai/ssd/ssd1/www/i.460.net.cn/vendor/topthink/think-orm/src/Paginator.php ( 11.86 KB )
  60. /yingpanguazai/ssd/ssd1/www/i.460.net.cn/vendor/topthink/think-validate/src/Validate.php ( 63.20 KB )
  61. /yingpanguazai/ssd/ssd1/www/i.460.net.cn/vendor/topthink/think-orm/src/Model.php ( 23.55 KB )
  62. /yingpanguazai/ssd/ssd1/www/i.460.net.cn/vendor/topthink/think-orm/src/model/concern/Attribute.php ( 21.05 KB )
  63. /yingpanguazai/ssd/ssd1/www/i.460.net.cn/vendor/topthink/think-orm/src/model/concern/AutoWriteData.php ( 4.21 KB )
  64. /yingpanguazai/ssd/ssd1/www/i.460.net.cn/vendor/topthink/think-orm/src/model/concern/Conversion.php ( 6.44 KB )
  65. /yingpanguazai/ssd/ssd1/www/i.460.net.cn/vendor/topthink/think-orm/src/model/concern/DbConnect.php ( 5.16 KB )
  66. /yingpanguazai/ssd/ssd1/www/i.460.net.cn/vendor/topthink/think-orm/src/model/concern/ModelEvent.php ( 2.33 KB )
  67. /yingpanguazai/ssd/ssd1/www/i.460.net.cn/vendor/topthink/think-orm/src/model/concern/RelationShip.php ( 28.29 KB )
  68. /yingpanguazai/ssd/ssd1/www/i.460.net.cn/vendor/topthink/think-helper/src/contract/Arrayable.php ( 0.09 KB )
  69. /yingpanguazai/ssd/ssd1/www/i.460.net.cn/vendor/topthink/think-helper/src/contract/Jsonable.php ( 0.13 KB )
  70. /yingpanguazai/ssd/ssd1/www/i.460.net.cn/vendor/topthink/think-orm/src/model/contract/Modelable.php ( 0.09 KB )
  71. /yingpanguazai/ssd/ssd1/www/i.460.net.cn/vendor/topthink/framework/src/think/Db.php ( 2.88 KB )
  72. /yingpanguazai/ssd/ssd1/www/i.460.net.cn/vendor/topthink/think-orm/src/DbManager.php ( 8.52 KB )
  73. /yingpanguazai/ssd/ssd1/www/i.460.net.cn/vendor/topthink/framework/src/think/Log.php ( 6.28 KB )
  74. /yingpanguazai/ssd/ssd1/www/i.460.net.cn/vendor/topthink/framework/src/think/Manager.php ( 3.92 KB )
  75. /yingpanguazai/ssd/ssd1/www/i.460.net.cn/vendor/psr/log/src/LoggerTrait.php ( 2.69 KB )
  76. /yingpanguazai/ssd/ssd1/www/i.460.net.cn/vendor/psr/log/src/LoggerInterface.php ( 2.71 KB )
  77. /yingpanguazai/ssd/ssd1/www/i.460.net.cn/vendor/topthink/framework/src/think/Cache.php ( 4.92 KB )
  78. /yingpanguazai/ssd/ssd1/www/i.460.net.cn/vendor/psr/simple-cache/src/CacheInterface.php ( 4.71 KB )
  79. /yingpanguazai/ssd/ssd1/www/i.460.net.cn/vendor/topthink/think-helper/src/helper/Arr.php ( 16.63 KB )
  80. /yingpanguazai/ssd/ssd1/www/i.460.net.cn/vendor/topthink/framework/src/think/cache/driver/File.php ( 7.84 KB )
  81. /yingpanguazai/ssd/ssd1/www/i.460.net.cn/vendor/topthink/framework/src/think/cache/Driver.php ( 9.03 KB )
  82. /yingpanguazai/ssd/ssd1/www/i.460.net.cn/vendor/topthink/framework/src/think/contract/CacheHandlerInterface.php ( 1.99 KB )
  83. /yingpanguazai/ssd/ssd1/www/i.460.net.cn/app/Request.php ( 0.09 KB )
  84. /yingpanguazai/ssd/ssd1/www/i.460.net.cn/vendor/topthink/framework/src/think/Request.php ( 55.78 KB )
  85. /yingpanguazai/ssd/ssd1/www/i.460.net.cn/app/middleware.php ( 0.25 KB )
  86. /yingpanguazai/ssd/ssd1/www/i.460.net.cn/vendor/topthink/framework/src/think/Pipeline.php ( 2.61 KB )
  87. /yingpanguazai/ssd/ssd1/www/i.460.net.cn/vendor/topthink/think-trace/src/TraceDebug.php ( 3.40 KB )
  88. /yingpanguazai/ssd/ssd1/www/i.460.net.cn/vendor/topthink/framework/src/think/middleware/SessionInit.php ( 1.94 KB )
  89. /yingpanguazai/ssd/ssd1/www/i.460.net.cn/vendor/topthink/framework/src/think/Session.php ( 1.80 KB )
  90. /yingpanguazai/ssd/ssd1/www/i.460.net.cn/vendor/topthink/framework/src/think/session/driver/File.php ( 6.27 KB )
  91. /yingpanguazai/ssd/ssd1/www/i.460.net.cn/vendor/topthink/framework/src/think/contract/SessionHandlerInterface.php ( 0.87 KB )
  92. /yingpanguazai/ssd/ssd1/www/i.460.net.cn/vendor/topthink/framework/src/think/session/Store.php ( 7.12 KB )
  93. /yingpanguazai/ssd/ssd1/www/i.460.net.cn/vendor/topthink/framework/src/think/Route.php ( 23.73 KB )
  94. /yingpanguazai/ssd/ssd1/www/i.460.net.cn/vendor/topthink/framework/src/think/route/RuleName.php ( 5.75 KB )
  95. /yingpanguazai/ssd/ssd1/www/i.460.net.cn/vendor/topthink/framework/src/think/route/Domain.php ( 2.53 KB )
  96. /yingpanguazai/ssd/ssd1/www/i.460.net.cn/vendor/topthink/framework/src/think/route/RuleGroup.php ( 22.43 KB )
  97. /yingpanguazai/ssd/ssd1/www/i.460.net.cn/vendor/topthink/framework/src/think/route/Rule.php ( 26.95 KB )
  98. /yingpanguazai/ssd/ssd1/www/i.460.net.cn/vendor/topthink/framework/src/think/route/RuleItem.php ( 9.78 KB )
  99. /yingpanguazai/ssd/ssd1/www/i.460.net.cn/route/app.php ( 1.72 KB )
  100. /yingpanguazai/ssd/ssd1/www/i.460.net.cn/vendor/topthink/framework/src/think/facade/Route.php ( 4.70 KB )
  101. /yingpanguazai/ssd/ssd1/www/i.460.net.cn/vendor/topthink/framework/src/think/route/dispatch/Controller.php ( 4.74 KB )
  102. /yingpanguazai/ssd/ssd1/www/i.460.net.cn/vendor/topthink/framework/src/think/route/Dispatch.php ( 10.44 KB )
  103. /yingpanguazai/ssd/ssd1/www/i.460.net.cn/app/controller/Index.php ( 4.81 KB )
  104. /yingpanguazai/ssd/ssd1/www/i.460.net.cn/app/BaseController.php ( 2.05 KB )
  105. /yingpanguazai/ssd/ssd1/www/i.460.net.cn/vendor/topthink/think-orm/src/facade/Db.php ( 0.93 KB )
  106. /yingpanguazai/ssd/ssd1/www/i.460.net.cn/vendor/topthink/think-orm/src/db/connector/Mysql.php ( 5.44 KB )
  107. /yingpanguazai/ssd/ssd1/www/i.460.net.cn/vendor/topthink/think-orm/src/db/PDOConnection.php ( 52.47 KB )
  108. /yingpanguazai/ssd/ssd1/www/i.460.net.cn/vendor/topthink/think-orm/src/db/Connection.php ( 8.39 KB )
  109. /yingpanguazai/ssd/ssd1/www/i.460.net.cn/vendor/topthink/think-orm/src/db/ConnectionInterface.php ( 4.57 KB )
  110. /yingpanguazai/ssd/ssd1/www/i.460.net.cn/vendor/topthink/think-orm/src/db/builder/Mysql.php ( 16.58 KB )
  111. /yingpanguazai/ssd/ssd1/www/i.460.net.cn/vendor/topthink/think-orm/src/db/Builder.php ( 24.06 KB )
  112. /yingpanguazai/ssd/ssd1/www/i.460.net.cn/vendor/topthink/think-orm/src/db/BaseBuilder.php ( 27.50 KB )
  113. /yingpanguazai/ssd/ssd1/www/i.460.net.cn/vendor/topthink/think-orm/src/db/Query.php ( 15.71 KB )
  114. /yingpanguazai/ssd/ssd1/www/i.460.net.cn/vendor/topthink/think-orm/src/db/BaseQuery.php ( 45.13 KB )
  115. /yingpanguazai/ssd/ssd1/www/i.460.net.cn/vendor/topthink/think-orm/src/db/concern/TimeFieldQuery.php ( 7.43 KB )
  116. /yingpanguazai/ssd/ssd1/www/i.460.net.cn/vendor/topthink/think-orm/src/db/concern/AggregateQuery.php ( 3.26 KB )
  117. /yingpanguazai/ssd/ssd1/www/i.460.net.cn/vendor/topthink/think-orm/src/db/concern/ModelRelationQuery.php ( 20.07 KB )
  118. /yingpanguazai/ssd/ssd1/www/i.460.net.cn/vendor/topthink/think-orm/src/db/concern/ParamsBind.php ( 3.66 KB )
  119. /yingpanguazai/ssd/ssd1/www/i.460.net.cn/vendor/topthink/think-orm/src/db/concern/ResultOperation.php ( 7.01 KB )
  120. /yingpanguazai/ssd/ssd1/www/i.460.net.cn/vendor/topthink/think-orm/src/db/concern/WhereQuery.php ( 19.37 KB )
  121. /yingpanguazai/ssd/ssd1/www/i.460.net.cn/vendor/topthink/think-orm/src/db/concern/JoinAndViewQuery.php ( 7.11 KB )
  122. /yingpanguazai/ssd/ssd1/www/i.460.net.cn/vendor/topthink/think-orm/src/db/concern/TableFieldInfo.php ( 2.63 KB )
  123. /yingpanguazai/ssd/ssd1/www/i.460.net.cn/vendor/topthink/think-orm/src/db/concern/Transaction.php ( 2.77 KB )
  124. /yingpanguazai/ssd/ssd1/www/i.460.net.cn/vendor/topthink/framework/src/think/log/driver/File.php ( 5.96 KB )
  125. /yingpanguazai/ssd/ssd1/www/i.460.net.cn/vendor/topthink/framework/src/think/contract/LogHandlerInterface.php ( 0.86 KB )
  126. /yingpanguazai/ssd/ssd1/www/i.460.net.cn/vendor/topthink/framework/src/think/log/Channel.php ( 3.89 KB )
  127. /yingpanguazai/ssd/ssd1/www/i.460.net.cn/vendor/topthink/framework/src/think/event/LogRecord.php ( 1.02 KB )
  128. /yingpanguazai/ssd/ssd1/www/i.460.net.cn/vendor/topthink/think-helper/src/Collection.php ( 16.47 KB )
  129. /yingpanguazai/ssd/ssd1/www/i.460.net.cn/vendor/topthink/framework/src/think/facade/View.php ( 1.70 KB )
  130. /yingpanguazai/ssd/ssd1/www/i.460.net.cn/vendor/topthink/framework/src/think/View.php ( 4.39 KB )
  131. /yingpanguazai/ssd/ssd1/www/i.460.net.cn/vendor/topthink/framework/src/think/Response.php ( 8.81 KB )
  132. /yingpanguazai/ssd/ssd1/www/i.460.net.cn/vendor/topthink/framework/src/think/response/View.php ( 3.29 KB )
  133. /yingpanguazai/ssd/ssd1/www/i.460.net.cn/vendor/topthink/framework/src/think/Cookie.php ( 6.06 KB )
  134. /yingpanguazai/ssd/ssd1/www/i.460.net.cn/vendor/topthink/think-view/src/Think.php ( 8.38 KB )
  135. /yingpanguazai/ssd/ssd1/www/i.460.net.cn/vendor/topthink/framework/src/think/contract/TemplateHandlerInterface.php ( 1.60 KB )
  136. /yingpanguazai/ssd/ssd1/www/i.460.net.cn/vendor/topthink/think-template/src/Template.php ( 46.61 KB )
  137. /yingpanguazai/ssd/ssd1/www/i.460.net.cn/vendor/topthink/think-template/src/template/driver/File.php ( 2.41 KB )
  138. /yingpanguazai/ssd/ssd1/www/i.460.net.cn/vendor/topthink/think-template/src/template/contract/DriverInterface.php ( 0.86 KB )
  139. /yingpanguazai/ssd/ssd1/www/i.460.net.cn/runtime/temp/ea612fc1da910b74827694dd9af81119.php ( 11.98 KB )
  140. /yingpanguazai/ssd/ssd1/www/i.460.net.cn/vendor/topthink/think-trace/src/Html.php ( 4.42 KB )
  1. CONNECT:[ UseTime:0.000419s ] mysql:host=127.0.0.1;port=3306;dbname=i460;charset=utf8mb4
  2. SHOW FULL COLUMNS FROM `fenlei` [ RunTime:0.000588s ]
  3. SELECT * FROM `fenlei` WHERE `fid` = 0 [ RunTime:0.000300s ]
  4. SELECT * FROM `fenlei` WHERE `fid` = 63 [ RunTime:0.000287s ]
  5. SHOW FULL COLUMNS FROM `set` [ RunTime:0.000490s ]
  6. SELECT * FROM `set` [ RunTime:0.000200s ]
  7. SHOW FULL COLUMNS FROM `article` [ RunTime:0.000517s ]
  8. SELECT * FROM `article` WHERE `id` = 501594 LIMIT 1 [ RunTime:0.004519s ]
  9. UPDATE `article` SET `lasttime` = 1775132030 WHERE `id` = 501594 [ RunTime:0.000704s ]
  10. SELECT * FROM `fenlei` WHERE `id` = 64 LIMIT 1 [ RunTime:0.000273s ]
  11. SELECT * FROM `article` WHERE `id` < 501594 ORDER BY `id` DESC LIMIT 1 [ RunTime:0.006193s ]
  12. SELECT * FROM `article` WHERE `id` > 501594 ORDER BY `id` ASC LIMIT 1 [ RunTime:0.006377s ]
  13. SELECT * FROM `article` WHERE `id` < 501594 ORDER BY `id` DESC LIMIT 10 [ RunTime:0.040857s ]
  14. SELECT * FROM `article` WHERE `id` < 501594 ORDER BY `id` DESC LIMIT 10,10 [ RunTime:0.021026s ]
  15. SELECT * FROM `article` WHERE `id` < 501594 ORDER BY `id` DESC LIMIT 20,10 [ RunTime:0.030563s ]
0.183513s