当前位置:首页>郑州>4月25-26日【郑州】《走进永威——高品质服务体系落地与精益运营实战研学》

4月25-26日【郑州】《走进永威——高品质服务体系落地与精益运营实战研学》

  • 2026-03-27 22:31:42
4月25-26日【郑州】《走进永威——高品质服务体系落地与精益运营实战研学》

研学背景

        当前,房地产行业已迈入高质量发展全新阶段,“好房子” 的核心价值离不开 “好服务” 的支撑,而优质服务正是打造“好小区” 的关键基石。物业服务企业亟需回归服务本质,化解与业主的核心矛盾、提升服务品质,以业主的幸福感、舒适度与满意度为核心,打造真正贴合居住需求的高品质小区服务,满足大众对美好居住环境的向往。

在夯实基础物业服务的同时,精准探索适配性增值服务,既能增强业主粘性,也能拓宽企业盈利路径,以优质服务反哺项目运营,最终实现企业与业主的双向共赢。

本次研学之旅将带领大家深入走进永威物业,全方位、深层次学习其成熟的管理体系与全维度服务模式,深度探究其实现高品质服务、高业主满意度、高物业费收缴率的实战经验与落地方法,助力大家对标标杆、借鉴经验、超越标杆,打造自身核心服务竞争力。

研学对象

      永威服务始于2006 年,是国家一级资质物业企业,中国物业管理协会理事单位,河南省及郑州市物业协会副会长单位。公司专注高端住宅精细化服务,项目覆盖住宅、商写、产业园区等多元场景,物业费收缴率常年保持在 98% 以上。

2017 年起,永威创新打造 “超级保洁员”“NEW・MAN 新门岗”“星耀管家” 等超能员工服务体系,秉持 “平价高质,成就客户价值” 理念,推动服务标准化与差异化并行。凭借精细化管理,先后荣获 “中国物业管理突出贡献企业”“河南省物业企业服务力 TOP3”“郑州市物业企业服务力 TOP2” 等荣誉,所辖项目累计斩获省市级物业管理样板 50 余个,是住建部及省市主管部门重点调研企业。

永威服务十九年精耕细作,坚守客户导向的立业理念,专注于高端居住区精细化物业的服务实践,将品质服务的初心融入对客服务的极致践行中,始终专注于高端物业服务的研发、探索和迭代创新;永威物业凭借持续、动态、精准的客户圈层和客户诉求定位和深度挖掘,精准构筑了“多元服务主张”,首创增值服务“到家模式”,始终聚焦服务供给同客户诉求的高效链接,矢志不渝践行“品质永威、精细致远”的核心文化,致力于打造“精致化物业服务高端品牌”。

研学收益

✅ 探秘服务内核深入永威物业标杆项目,拆解其精细化服务与人性化设施设计,剖析“便民柜”“活力加油站” 等场景化服务案例,学习如何通过微创新提升业主粘性,将基础服务做到极致。

✅ 感受实践落地沉浸式体验高品质服务场景,直观学习永威实现高业主满意度、高物业费收缴率的核心做法与落地经验。

✅ 破解质价比难题与永威高管深度对话,获取“高服务品质 + 合理成本管控” 的实战策略,平衡业主期待与企业盈利,让细节成为核心竞争力,用标准驱动新增长。

参访项目

项目1:永威东棠—综合型窗口项目

(高端老社区、物业服务带动项目二手房同比周边楼盘溢价1~1.3万/平方米)

参观亮点:超能岗位技能展示、高品质下沉式庭院、创意服务、宠物乐园、智慧内控、郑州首款地下非机动车库、党建引领物业、绿化园林培育基地、微型消防站、全威驿站、增值多经服务

项目概况:13年前的高层改善项目东棠在2013年买入时价格在9000-11000现在仍能保持30000的均价,与周边项目拉开了巨大差距。甚至比肩北龙湖新房,本项目占地面积达3.8万,总建筑面积18.9万,其中收费面积约13万在物业服务收费方面,实行分类定价,住宅物业费单价为2.2元/,商铺物业费单价为3.5元/,基于此,每年物业费饱和应收额约为360万元。地下车库项目共配备1333个地下车位,车位配比达到1:1.25,目前已全部交付使用。车位服务费按类型区分,普通车位每月70元,子母车位每月105元,车位管理费饱和应收额约为每年90万元项目整体饱和应收总额稳定在每年450万元左右。

参观简介物业费均价2.8的郑州,东棠仅靠2.2元/平米的情况下,项目仍能保持10%的净利润率和极高的业主满意度以及超低的员工离职率。这就是物业管理——“棠式智慧”。是一套围绕品质管理、成本管控、增值服务三大核心,将管理智慧与科技智慧深度融合的系统性解决方案。

项目2:绿地澜庭(业委会全委项目)

参观亮点:闪电焕新/ 业委会 / 红色物业

 项目概况:绿地澜庭二期三期项目项目位于郑州市经开区第十七大街与经南八路交汇处东50米,地处滨河新区核心地段,于2020年5月交付,占地面积4.1万平方米,建筑面积14万万㎡,建筑密度为23.44%,容积率为2.473,绿化率为36.5%。高层物业费2.5元/㎡,洋房物业费2.72.5元/㎡,总户数886户,车位636个,房价1-2万/㎡左右(高层/洋房),建面88㎡-178㎡。

2020年1月至2025年5月历经业主维权,绿地澜庭二期三期于2023年4月正式用电建成,2023年7月7日业委会成立,2025年1月小区正式通暖,2025年5月28日新老物业完成交接,2025年5月29日永威服务正式进驻澜庭项目永威服务进驻后72小时内,集结百人专项服务团,开展“地毯式”环境大扫除与集中整改。同时落实物业服务"三公开"制度,公开服务价格、标准和内容,公开投诉渠道和方式,公开公共收益。定期征求业主对物业服务管理的意见建议,主动接受监督,提升服务透明度和公信力。小区不仅实现了环境焕新,更成为党建引领下“红色文化”传承的示范点。居民从最初的“将信将疑”到主动参与“红色物业”建设,充分体现了党建引领下物业服务的公信力与凝聚力。

参观简介:绿地澜庭二期三期是永威服务首个实行“全委”模式的业委会项目,也是郑州市经开区首个业委会良性运营项目和党建引领下的“红色物业”试点项目,是永威服务倾力打造的全委标杆项目。

讲师简介

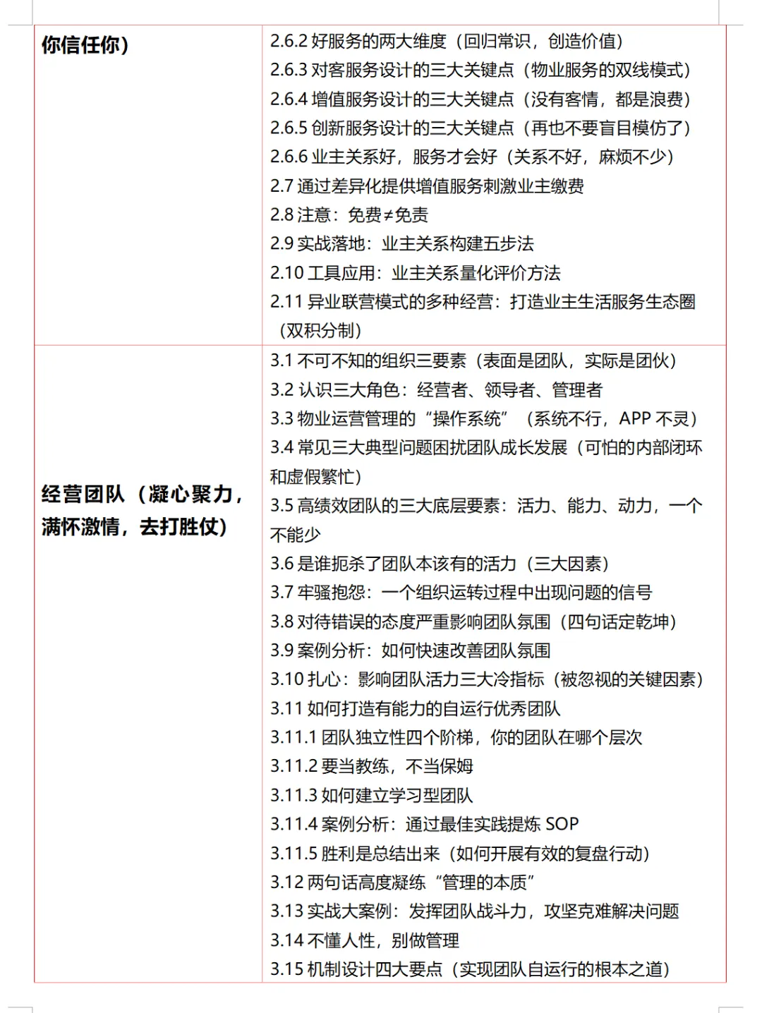
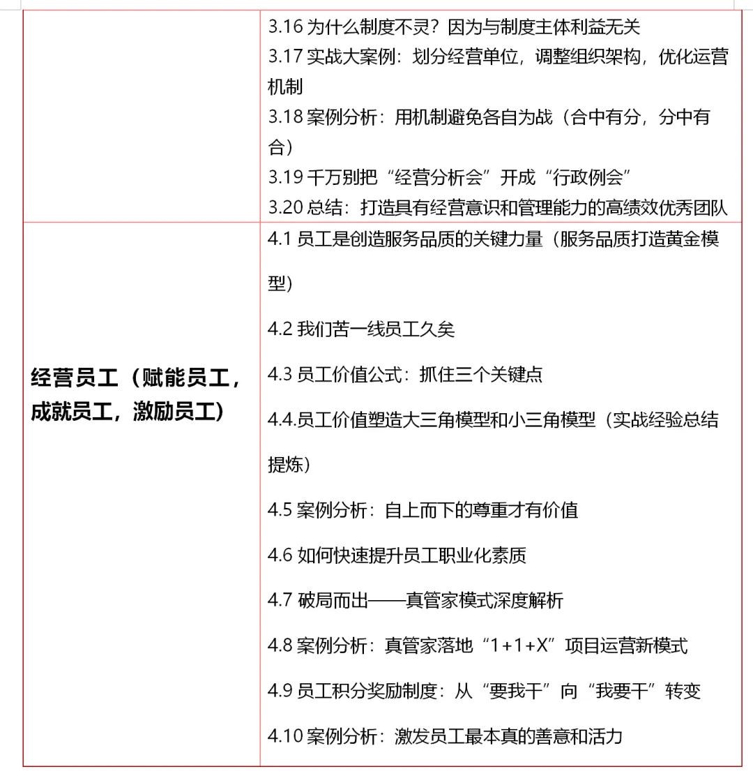
课程大纲

行程安排

研学对象

物业企业管理层、区域经理、分公司负责人、公司业务运营相关人员、项目经理等管理人员。

研学安排

【主办单位】:房学网学堂

【支持单位】:北京大学房地产研究课题组

【培训时间】2026年4月25-26日 

【培训地点河南-郑州

【学习费用】2980元/人,3人(含)及以上2580/;备注:上述费用包括场地费、讲师费、资料讲义费;培训期间的往返交通及食宿费由学员自理)【报名咨询】:

李老师15506371893(同微信)
郝老师19853777227(同微信) 
宋老师19853777337(同微信)
张老师 18618367936(同微信)
【企业邮箱】878694385@qq.com

备注:房学网可依据企业需求,定制设计各专业板块主题考察路线。

改变,从一场真正的对标研学开始!

【活动时间】

■杭州抬板住宅研学时间:

2026年4月16-17日(周四五)

■天津全首层架空研学时间:

2026年4月17-18日(周五六)

■西安第四代研学时间:

2026年4月23-24日(周四五)

■新东升研学时间:

2026年4月23-24日(周四五)

注:可以选择单个行程报名,也可以选择两个行程同时报名,研学详情请咨询李老师。

■报名方式:

1.长按下方二维码,联系李老师进行活动咨询并报名。 

2.咨询电话&微信:15506371893

2025年深度研学考察路线:新东升、金沙、冶都、永威、胖东来、山东恒信等。

高品质住宅及四代住宅研学路线:天津、杭州、西安、成都、重庆、福州,报名咨询:15506371893(可加微信)

新东升、冶都、胖东来研学咨询
15506371893(李妍老师)

“抬板立体社区”,让居住空间从平面走向立体。

“全架空社区”地产新模式:小区整体抬高,打造“抬板立体社区”。

杭州、天津等多个城市相继出台相关住宅新规,鼓励开发商利用底层架空设计创新。杭州的“抬板社区”快速进化,空间立体丰富度再度升级,尤其是立体景观部分,更是引领全国潮流,4月16-17日房学网研学聚焦杭州6大标杆项目,带你实地拆解空间折叠、垂直绿化、架空基底的核心逻辑,掌握未来社区设计的破局之道!

整个社区抬高,全首层架空新模式

——天津又走到了全国前列

24年天津颁布的《住宅多样性空间增值利用规划管理指导意见》,明确住宅用地首层全架空车库不计入容积率,鼓励住宅采用架空平台停车等多样化停车形式还鼓励住宅首层多样化利用,可设置健身房、儿童活动室等供业主活动的空间,也可设置便利店等商业,这促使开发商积极设计建设架空车库住宅,推动了创新住宅在天津的发展。

通过 “空间复合化、功能多元化、开发集约化” 的设计逻辑,其优势不仅体现在短期的开发收益与居住体验提升,更长期助力社区活力激活与城市精细化治理,成为住宅设计革新的重要方向。

全首层架空模式

本质是通过 “空间重构” 实现 “多方共赢

4月17-18走进天津,全首层架空新模式:产品迭代与地库、景观一体化设计的融合探索

西安作为国内“好房子”实践与“四代宅”探索的前沿城市之一,高品质项目数量多、区域分布广,已经涌现出不少值得考察与借鉴的优秀项目,它们在把握市场趋势、满足不同客群需求的同时,针对建筑设计、户型研发、景观营造等多个维度展现出高标准、新趋势。这些优秀项目在体现“好房子”设计理念和创新元素的同时,积累了大量的属地化应用经验。

4月23-24日房学网带您走进西安第四代研学。

一直以来,新东升坚持践行“把房子盖好,把服务做好”,在“激发市场需求、成本可控、服务完善”三个方面聚力高品质住宅建设。在地产行业深度调整的周期下,却依然保持良好的业绩,赢得了客户的优秀口碑和业界的高度评价。

20264月23-24房学网组织走进新东升从高品质产品打造、极致服务创新、规划设计、精细工程标准以及回归本质的房企经营理念,到开启区域型房企逆势突围和高质量发展的新路径

定制活动

本活动行程可为企业单独定制,15人起团~

其他定制行程:冶都、新东升、永威、胖东来、第四代、天津、杭州、西安、成都、重庆、福州、深圳、广州等

房学网·研学中心

扫码咨询定制服务

请备注企业名称+定制咨询

    公司介绍

房学网是中国房地产高端智业综合服务商;产品服务:房地产总裁班、房地产公开课、房地产定制内训、房地产研学考察、房地产顾问、房地产咨询及商品房销售人员培训、房地产中介人员培训、物业经理、物业项目经理岗位培训、物业公开课、物业研学考察、商业地产、文旅产业地产、城市更新教育培训、大型商务服务等

最新文章

随机文章

基本 文件 流程 错误 SQL 调试
  1. 请求信息 : 2026-03-29 11:45:58 HTTP/2.0 GET : https://i.460.net.cn/a/503953.html
  2. 运行时间 : 0.081005s [ 吞吐率:12.34req/s ] 内存消耗:4,573.59kb 文件加载:140
  3. 缓存信息 : 0 reads,0 writes
  4. 会话信息 : SESSION_ID=607398b2da08c756d761bd2acddf5f0c
  1. /yingpanguazai/ssd/ssd1/www/i.460.net.cn/public/index.php ( 0.79 KB )
  2. /yingpanguazai/ssd/ssd1/www/i.460.net.cn/vendor/autoload.php ( 0.17 KB )
  3. /yingpanguazai/ssd/ssd1/www/i.460.net.cn/vendor/composer/autoload_real.php ( 2.49 KB )
  4. /yingpanguazai/ssd/ssd1/www/i.460.net.cn/vendor/composer/platform_check.php ( 0.90 KB )
  5. /yingpanguazai/ssd/ssd1/www/i.460.net.cn/vendor/composer/ClassLoader.php ( 14.03 KB )
  6. /yingpanguazai/ssd/ssd1/www/i.460.net.cn/vendor/composer/autoload_static.php ( 4.90 KB )
  7. /yingpanguazai/ssd/ssd1/www/i.460.net.cn/vendor/topthink/think-helper/src/helper.php ( 8.34 KB )
  8. /yingpanguazai/ssd/ssd1/www/i.460.net.cn/vendor/topthink/think-validate/src/helper.php ( 2.19 KB )
  9. /yingpanguazai/ssd/ssd1/www/i.460.net.cn/vendor/topthink/think-orm/src/helper.php ( 1.47 KB )
  10. /yingpanguazai/ssd/ssd1/www/i.460.net.cn/vendor/topthink/think-orm/stubs/load_stubs.php ( 0.16 KB )
  11. /yingpanguazai/ssd/ssd1/www/i.460.net.cn/vendor/topthink/framework/src/think/Exception.php ( 1.69 KB )
  12. /yingpanguazai/ssd/ssd1/www/i.460.net.cn/vendor/topthink/think-container/src/Facade.php ( 2.71 KB )
  13. /yingpanguazai/ssd/ssd1/www/i.460.net.cn/vendor/symfony/deprecation-contracts/function.php ( 0.99 KB )
  14. /yingpanguazai/ssd/ssd1/www/i.460.net.cn/vendor/symfony/polyfill-mbstring/bootstrap.php ( 8.26 KB )
  15. /yingpanguazai/ssd/ssd1/www/i.460.net.cn/vendor/symfony/polyfill-mbstring/bootstrap80.php ( 9.78 KB )
  16. /yingpanguazai/ssd/ssd1/www/i.460.net.cn/vendor/symfony/var-dumper/Resources/functions/dump.php ( 1.49 KB )
  17. /yingpanguazai/ssd/ssd1/www/i.460.net.cn/vendor/topthink/think-dumper/src/helper.php ( 0.18 KB )
  18. /yingpanguazai/ssd/ssd1/www/i.460.net.cn/vendor/symfony/var-dumper/VarDumper.php ( 4.30 KB )
  19. /yingpanguazai/ssd/ssd1/www/i.460.net.cn/vendor/topthink/framework/src/think/App.php ( 15.30 KB )
  20. /yingpanguazai/ssd/ssd1/www/i.460.net.cn/vendor/topthink/think-container/src/Container.php ( 15.76 KB )
  21. /yingpanguazai/ssd/ssd1/www/i.460.net.cn/vendor/psr/container/src/ContainerInterface.php ( 1.02 KB )
  22. /yingpanguazai/ssd/ssd1/www/i.460.net.cn/app/provider.php ( 0.19 KB )
  23. /yingpanguazai/ssd/ssd1/www/i.460.net.cn/vendor/topthink/framework/src/think/Http.php ( 6.04 KB )
  24. /yingpanguazai/ssd/ssd1/www/i.460.net.cn/vendor/topthink/think-helper/src/helper/Str.php ( 7.29 KB )
  25. /yingpanguazai/ssd/ssd1/www/i.460.net.cn/vendor/topthink/framework/src/think/Env.php ( 4.68 KB )
  26. /yingpanguazai/ssd/ssd1/www/i.460.net.cn/app/common.php ( 0.03 KB )
  27. /yingpanguazai/ssd/ssd1/www/i.460.net.cn/vendor/topthink/framework/src/helper.php ( 18.78 KB )
  28. /yingpanguazai/ssd/ssd1/www/i.460.net.cn/vendor/topthink/framework/src/think/Config.php ( 5.54 KB )
  29. /yingpanguazai/ssd/ssd1/www/i.460.net.cn/config/app.php ( 0.95 KB )
  30. /yingpanguazai/ssd/ssd1/www/i.460.net.cn/config/cache.php ( 0.78 KB )
  31. /yingpanguazai/ssd/ssd1/www/i.460.net.cn/config/console.php ( 0.23 KB )
  32. /yingpanguazai/ssd/ssd1/www/i.460.net.cn/config/cookie.php ( 0.56 KB )
  33. /yingpanguazai/ssd/ssd1/www/i.460.net.cn/config/database.php ( 2.47 KB )
  34. /yingpanguazai/ssd/ssd1/www/i.460.net.cn/vendor/topthink/framework/src/think/facade/Env.php ( 1.67 KB )
  35. /yingpanguazai/ssd/ssd1/www/i.460.net.cn/config/filesystem.php ( 0.61 KB )
  36. /yingpanguazai/ssd/ssd1/www/i.460.net.cn/config/lang.php ( 0.91 KB )
  37. /yingpanguazai/ssd/ssd1/www/i.460.net.cn/config/log.php ( 1.35 KB )
  38. /yingpanguazai/ssd/ssd1/www/i.460.net.cn/config/middleware.php ( 0.19 KB )
  39. /yingpanguazai/ssd/ssd1/www/i.460.net.cn/config/route.php ( 1.89 KB )
  40. /yingpanguazai/ssd/ssd1/www/i.460.net.cn/config/session.php ( 0.57 KB )
  41. /yingpanguazai/ssd/ssd1/www/i.460.net.cn/config/trace.php ( 0.34 KB )
  42. /yingpanguazai/ssd/ssd1/www/i.460.net.cn/config/view.php ( 0.82 KB )
  43. /yingpanguazai/ssd/ssd1/www/i.460.net.cn/app/event.php ( 0.25 KB )
  44. /yingpanguazai/ssd/ssd1/www/i.460.net.cn/vendor/topthink/framework/src/think/Event.php ( 7.67 KB )
  45. /yingpanguazai/ssd/ssd1/www/i.460.net.cn/app/service.php ( 0.13 KB )
  46. /yingpanguazai/ssd/ssd1/www/i.460.net.cn/app/AppService.php ( 0.26 KB )
  47. /yingpanguazai/ssd/ssd1/www/i.460.net.cn/vendor/topthink/framework/src/think/Service.php ( 1.64 KB )
  48. /yingpanguazai/ssd/ssd1/www/i.460.net.cn/vendor/topthink/framework/src/think/Lang.php ( 7.35 KB )
  49. /yingpanguazai/ssd/ssd1/www/i.460.net.cn/vendor/topthink/framework/src/lang/zh-cn.php ( 13.70 KB )
  50. /yingpanguazai/ssd/ssd1/www/i.460.net.cn/vendor/topthink/framework/src/think/initializer/Error.php ( 3.31 KB )
  51. /yingpanguazai/ssd/ssd1/www/i.460.net.cn/vendor/topthink/framework/src/think/initializer/RegisterService.php ( 1.33 KB )
  52. /yingpanguazai/ssd/ssd1/www/i.460.net.cn/vendor/services.php ( 0.14 KB )
  53. /yingpanguazai/ssd/ssd1/www/i.460.net.cn/vendor/topthink/framework/src/think/service/PaginatorService.php ( 1.52 KB )
  54. /yingpanguazai/ssd/ssd1/www/i.460.net.cn/vendor/topthink/framework/src/think/service/ValidateService.php ( 0.99 KB )
  55. /yingpanguazai/ssd/ssd1/www/i.460.net.cn/vendor/topthink/framework/src/think/service/ModelService.php ( 2.04 KB )
  56. /yingpanguazai/ssd/ssd1/www/i.460.net.cn/vendor/topthink/think-trace/src/Service.php ( 0.77 KB )
  57. /yingpanguazai/ssd/ssd1/www/i.460.net.cn/vendor/topthink/framework/src/think/Middleware.php ( 6.72 KB )
  58. /yingpanguazai/ssd/ssd1/www/i.460.net.cn/vendor/topthink/framework/src/think/initializer/BootService.php ( 0.77 KB )
  59. /yingpanguazai/ssd/ssd1/www/i.460.net.cn/vendor/topthink/think-orm/src/Paginator.php ( 11.86 KB )
  60. /yingpanguazai/ssd/ssd1/www/i.460.net.cn/vendor/topthink/think-validate/src/Validate.php ( 63.20 KB )
  61. /yingpanguazai/ssd/ssd1/www/i.460.net.cn/vendor/topthink/think-orm/src/Model.php ( 23.55 KB )
  62. /yingpanguazai/ssd/ssd1/www/i.460.net.cn/vendor/topthink/think-orm/src/model/concern/Attribute.php ( 21.05 KB )
  63. /yingpanguazai/ssd/ssd1/www/i.460.net.cn/vendor/topthink/think-orm/src/model/concern/AutoWriteData.php ( 4.21 KB )
  64. /yingpanguazai/ssd/ssd1/www/i.460.net.cn/vendor/topthink/think-orm/src/model/concern/Conversion.php ( 6.44 KB )
  65. /yingpanguazai/ssd/ssd1/www/i.460.net.cn/vendor/topthink/think-orm/src/model/concern/DbConnect.php ( 5.16 KB )
  66. /yingpanguazai/ssd/ssd1/www/i.460.net.cn/vendor/topthink/think-orm/src/model/concern/ModelEvent.php ( 2.33 KB )
  67. /yingpanguazai/ssd/ssd1/www/i.460.net.cn/vendor/topthink/think-orm/src/model/concern/RelationShip.php ( 28.29 KB )
  68. /yingpanguazai/ssd/ssd1/www/i.460.net.cn/vendor/topthink/think-helper/src/contract/Arrayable.php ( 0.09 KB )
  69. /yingpanguazai/ssd/ssd1/www/i.460.net.cn/vendor/topthink/think-helper/src/contract/Jsonable.php ( 0.13 KB )
  70. /yingpanguazai/ssd/ssd1/www/i.460.net.cn/vendor/topthink/think-orm/src/model/contract/Modelable.php ( 0.09 KB )
  71. /yingpanguazai/ssd/ssd1/www/i.460.net.cn/vendor/topthink/framework/src/think/Db.php ( 2.88 KB )
  72. /yingpanguazai/ssd/ssd1/www/i.460.net.cn/vendor/topthink/think-orm/src/DbManager.php ( 8.52 KB )
  73. /yingpanguazai/ssd/ssd1/www/i.460.net.cn/vendor/topthink/framework/src/think/Log.php ( 6.28 KB )
  74. /yingpanguazai/ssd/ssd1/www/i.460.net.cn/vendor/topthink/framework/src/think/Manager.php ( 3.92 KB )
  75. /yingpanguazai/ssd/ssd1/www/i.460.net.cn/vendor/psr/log/src/LoggerTrait.php ( 2.69 KB )
  76. /yingpanguazai/ssd/ssd1/www/i.460.net.cn/vendor/psr/log/src/LoggerInterface.php ( 2.71 KB )
  77. /yingpanguazai/ssd/ssd1/www/i.460.net.cn/vendor/topthink/framework/src/think/Cache.php ( 4.92 KB )
  78. /yingpanguazai/ssd/ssd1/www/i.460.net.cn/vendor/psr/simple-cache/src/CacheInterface.php ( 4.71 KB )
  79. /yingpanguazai/ssd/ssd1/www/i.460.net.cn/vendor/topthink/think-helper/src/helper/Arr.php ( 16.63 KB )
  80. /yingpanguazai/ssd/ssd1/www/i.460.net.cn/vendor/topthink/framework/src/think/cache/driver/File.php ( 7.84 KB )
  81. /yingpanguazai/ssd/ssd1/www/i.460.net.cn/vendor/topthink/framework/src/think/cache/Driver.php ( 9.03 KB )
  82. /yingpanguazai/ssd/ssd1/www/i.460.net.cn/vendor/topthink/framework/src/think/contract/CacheHandlerInterface.php ( 1.99 KB )
  83. /yingpanguazai/ssd/ssd1/www/i.460.net.cn/app/Request.php ( 0.09 KB )
  84. /yingpanguazai/ssd/ssd1/www/i.460.net.cn/vendor/topthink/framework/src/think/Request.php ( 55.78 KB )
  85. /yingpanguazai/ssd/ssd1/www/i.460.net.cn/app/middleware.php ( 0.25 KB )
  86. /yingpanguazai/ssd/ssd1/www/i.460.net.cn/vendor/topthink/framework/src/think/Pipeline.php ( 2.61 KB )
  87. /yingpanguazai/ssd/ssd1/www/i.460.net.cn/vendor/topthink/think-trace/src/TraceDebug.php ( 3.40 KB )
  88. /yingpanguazai/ssd/ssd1/www/i.460.net.cn/vendor/topthink/framework/src/think/middleware/SessionInit.php ( 1.94 KB )
  89. /yingpanguazai/ssd/ssd1/www/i.460.net.cn/vendor/topthink/framework/src/think/Session.php ( 1.80 KB )
  90. /yingpanguazai/ssd/ssd1/www/i.460.net.cn/vendor/topthink/framework/src/think/session/driver/File.php ( 6.27 KB )
  91. /yingpanguazai/ssd/ssd1/www/i.460.net.cn/vendor/topthink/framework/src/think/contract/SessionHandlerInterface.php ( 0.87 KB )
  92. /yingpanguazai/ssd/ssd1/www/i.460.net.cn/vendor/topthink/framework/src/think/session/Store.php ( 7.12 KB )
  93. /yingpanguazai/ssd/ssd1/www/i.460.net.cn/vendor/topthink/framework/src/think/Route.php ( 23.73 KB )
  94. /yingpanguazai/ssd/ssd1/www/i.460.net.cn/vendor/topthink/framework/src/think/route/RuleName.php ( 5.75 KB )
  95. /yingpanguazai/ssd/ssd1/www/i.460.net.cn/vendor/topthink/framework/src/think/route/Domain.php ( 2.53 KB )
  96. /yingpanguazai/ssd/ssd1/www/i.460.net.cn/vendor/topthink/framework/src/think/route/RuleGroup.php ( 22.43 KB )
  97. /yingpanguazai/ssd/ssd1/www/i.460.net.cn/vendor/topthink/framework/src/think/route/Rule.php ( 26.95 KB )
  98. /yingpanguazai/ssd/ssd1/www/i.460.net.cn/vendor/topthink/framework/src/think/route/RuleItem.php ( 9.78 KB )
  99. /yingpanguazai/ssd/ssd1/www/i.460.net.cn/route/app.php ( 1.72 KB )
  100. /yingpanguazai/ssd/ssd1/www/i.460.net.cn/vendor/topthink/framework/src/think/facade/Route.php ( 4.70 KB )
  101. /yingpanguazai/ssd/ssd1/www/i.460.net.cn/vendor/topthink/framework/src/think/route/dispatch/Controller.php ( 4.74 KB )
  102. /yingpanguazai/ssd/ssd1/www/i.460.net.cn/vendor/topthink/framework/src/think/route/Dispatch.php ( 10.44 KB )
  103. /yingpanguazai/ssd/ssd1/www/i.460.net.cn/app/controller/Index.php ( 4.81 KB )
  104. /yingpanguazai/ssd/ssd1/www/i.460.net.cn/app/BaseController.php ( 2.05 KB )
  105. /yingpanguazai/ssd/ssd1/www/i.460.net.cn/vendor/topthink/think-orm/src/facade/Db.php ( 0.93 KB )
  106. /yingpanguazai/ssd/ssd1/www/i.460.net.cn/vendor/topthink/think-orm/src/db/connector/Mysql.php ( 5.44 KB )
  107. /yingpanguazai/ssd/ssd1/www/i.460.net.cn/vendor/topthink/think-orm/src/db/PDOConnection.php ( 52.47 KB )
  108. /yingpanguazai/ssd/ssd1/www/i.460.net.cn/vendor/topthink/think-orm/src/db/Connection.php ( 8.39 KB )
  109. /yingpanguazai/ssd/ssd1/www/i.460.net.cn/vendor/topthink/think-orm/src/db/ConnectionInterface.php ( 4.57 KB )
  110. /yingpanguazai/ssd/ssd1/www/i.460.net.cn/vendor/topthink/think-orm/src/db/builder/Mysql.php ( 16.58 KB )
  111. /yingpanguazai/ssd/ssd1/www/i.460.net.cn/vendor/topthink/think-orm/src/db/Builder.php ( 24.06 KB )
  112. /yingpanguazai/ssd/ssd1/www/i.460.net.cn/vendor/topthink/think-orm/src/db/BaseBuilder.php ( 27.50 KB )
  113. /yingpanguazai/ssd/ssd1/www/i.460.net.cn/vendor/topthink/think-orm/src/db/Query.php ( 15.71 KB )
  114. /yingpanguazai/ssd/ssd1/www/i.460.net.cn/vendor/topthink/think-orm/src/db/BaseQuery.php ( 45.13 KB )
  115. /yingpanguazai/ssd/ssd1/www/i.460.net.cn/vendor/topthink/think-orm/src/db/concern/TimeFieldQuery.php ( 7.43 KB )
  116. /yingpanguazai/ssd/ssd1/www/i.460.net.cn/vendor/topthink/think-orm/src/db/concern/AggregateQuery.php ( 3.26 KB )
  117. /yingpanguazai/ssd/ssd1/www/i.460.net.cn/vendor/topthink/think-orm/src/db/concern/ModelRelationQuery.php ( 20.07 KB )
  118. /yingpanguazai/ssd/ssd1/www/i.460.net.cn/vendor/topthink/think-orm/src/db/concern/ParamsBind.php ( 3.66 KB )
  119. /yingpanguazai/ssd/ssd1/www/i.460.net.cn/vendor/topthink/think-orm/src/db/concern/ResultOperation.php ( 7.01 KB )
  120. /yingpanguazai/ssd/ssd1/www/i.460.net.cn/vendor/topthink/think-orm/src/db/concern/WhereQuery.php ( 19.37 KB )
  121. /yingpanguazai/ssd/ssd1/www/i.460.net.cn/vendor/topthink/think-orm/src/db/concern/JoinAndViewQuery.php ( 7.11 KB )
  122. /yingpanguazai/ssd/ssd1/www/i.460.net.cn/vendor/topthink/think-orm/src/db/concern/TableFieldInfo.php ( 2.63 KB )
  123. /yingpanguazai/ssd/ssd1/www/i.460.net.cn/vendor/topthink/think-orm/src/db/concern/Transaction.php ( 2.77 KB )
  124. /yingpanguazai/ssd/ssd1/www/i.460.net.cn/vendor/topthink/framework/src/think/log/driver/File.php ( 5.96 KB )
  125. /yingpanguazai/ssd/ssd1/www/i.460.net.cn/vendor/topthink/framework/src/think/contract/LogHandlerInterface.php ( 0.86 KB )
  126. /yingpanguazai/ssd/ssd1/www/i.460.net.cn/vendor/topthink/framework/src/think/log/Channel.php ( 3.89 KB )
  127. /yingpanguazai/ssd/ssd1/www/i.460.net.cn/vendor/topthink/framework/src/think/event/LogRecord.php ( 1.02 KB )
  128. /yingpanguazai/ssd/ssd1/www/i.460.net.cn/vendor/topthink/think-helper/src/Collection.php ( 16.47 KB )
  129. /yingpanguazai/ssd/ssd1/www/i.460.net.cn/vendor/topthink/framework/src/think/facade/View.php ( 1.70 KB )
  130. /yingpanguazai/ssd/ssd1/www/i.460.net.cn/vendor/topthink/framework/src/think/View.php ( 4.39 KB )
  131. /yingpanguazai/ssd/ssd1/www/i.460.net.cn/vendor/topthink/framework/src/think/Response.php ( 8.81 KB )
  132. /yingpanguazai/ssd/ssd1/www/i.460.net.cn/vendor/topthink/framework/src/think/response/View.php ( 3.29 KB )
  133. /yingpanguazai/ssd/ssd1/www/i.460.net.cn/vendor/topthink/framework/src/think/Cookie.php ( 6.06 KB )
  134. /yingpanguazai/ssd/ssd1/www/i.460.net.cn/vendor/topthink/think-view/src/Think.php ( 8.38 KB )
  135. /yingpanguazai/ssd/ssd1/www/i.460.net.cn/vendor/topthink/framework/src/think/contract/TemplateHandlerInterface.php ( 1.60 KB )
  136. /yingpanguazai/ssd/ssd1/www/i.460.net.cn/vendor/topthink/think-template/src/Template.php ( 46.61 KB )
  137. /yingpanguazai/ssd/ssd1/www/i.460.net.cn/vendor/topthink/think-template/src/template/driver/File.php ( 2.41 KB )
  138. /yingpanguazai/ssd/ssd1/www/i.460.net.cn/vendor/topthink/think-template/src/template/contract/DriverInterface.php ( 0.86 KB )
  139. /yingpanguazai/ssd/ssd1/www/i.460.net.cn/runtime/temp/ea612fc1da910b74827694dd9af81119.php ( 11.98 KB )
  140. /yingpanguazai/ssd/ssd1/www/i.460.net.cn/vendor/topthink/think-trace/src/Html.php ( 4.42 KB )
  1. CONNECT:[ UseTime:0.000349s ] mysql:host=127.0.0.1;port=3306;dbname=i460;charset=utf8mb4
  2. SHOW FULL COLUMNS FROM `fenlei` [ RunTime:0.000522s ]
  3. SELECT * FROM `fenlei` WHERE `fid` = 0 [ RunTime:0.000273s ]
  4. SELECT * FROM `fenlei` WHERE `fid` = 63 [ RunTime:0.000278s ]
  5. SHOW FULL COLUMNS FROM `set` [ RunTime:0.000476s ]
  6. SELECT * FROM `set` [ RunTime:0.000192s ]
  7. SHOW FULL COLUMNS FROM `article` [ RunTime:0.000579s ]
  8. SELECT * FROM `article` WHERE `id` = 503953 LIMIT 1 [ RunTime:0.000439s ]
  9. UPDATE `article` SET `lasttime` = 1774755958 WHERE `id` = 503953 [ RunTime:0.002342s ]
  10. SELECT * FROM `fenlei` WHERE `id` = 64 LIMIT 1 [ RunTime:0.000230s ]
  11. SELECT * FROM `article` WHERE `id` < 503953 ORDER BY `id` DESC LIMIT 1 [ RunTime:0.000435s ]
  12. SELECT * FROM `article` WHERE `id` > 503953 ORDER BY `id` ASC LIMIT 1 [ RunTime:0.000402s ]
  13. SELECT * FROM `article` WHERE `id` < 503953 ORDER BY `id` DESC LIMIT 10 [ RunTime:0.000951s ]
  14. SELECT * FROM `article` WHERE `id` < 503953 ORDER BY `id` DESC LIMIT 10,10 [ RunTime:0.006596s ]
  15. SELECT * FROM `article` WHERE `id` < 503953 ORDER BY `id` DESC LIMIT 20,10 [ RunTime:0.003878s ]
0.082440s