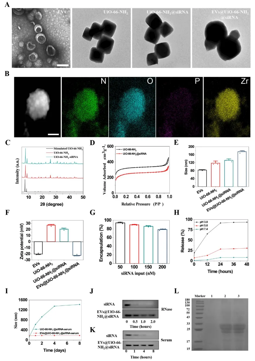
EVs@UiO-66-NH2@siRNA复合材料的表征
透射电子显微镜(TEM)表征显示,空载外泌体(EVs)呈球形或杯状,而UiO-66-NH₂及UiO-66-NH₂@siRNA纳米颗粒均呈现均一的八面体。EVs@UiO-66-NH₂@siRNA复合材料显示出均匀的核壳结构,证实嗜酸乳杆菌源EVs成功包覆于UiO-66-NH₂@siRNA纳米颗粒表面(图1A)。TEM-EDS元素面扫分析检测到纳米颗粒中N、O、P、Zr元素的存在,证实siRNA的成功负载(图1B)。X射线衍射图谱表明UiO-66-NH₂与UiO-66-NH₂@siRNA纳米颗粒均具有高度结晶性,二者特征衍射峰高度一致,表明siRNA负载后未显著影响UiO-66-NH₂的晶体结构(图1C)。氮气吸附-脱附等温线显示,UiO-66-NH₂与UiO-66-NH₂@siRNA纳米颗粒均呈现微孔材料典型的I型等温线(图1D)。UiO-66-NH₂的比表面积为1036.15m2g-1,孔容为0.65cm3g-1;而UiO-66-NH₂@siRNA的比表面积降至916.36m2g-1,孔容减至0.50cm3g-1,此现象归因于siRNA分子占据纳米颗粒内部孔道(表S1)。动态光散射(DLS)测得EVs粒径为83.54nm,UiO-66-NH₂为117.94nm,负载siRNA后UiO-66-NH₂@siRNA粒径增大至131.98nm,经EVs包覆后,EVs@UiO-66-NH₂@siRNA粒径进一步增至175.51nm(图1E)。Zeta电位分析显示:负载带负电的siRNA后,UiO-66-NH₂电位由27.15mV降至20.55mV;经EVs包覆后,EVs@UiO-66-NH₂@siRNA电位转变为-22.35mV,与空载EVs的-20.29mV相近(图1F)。此外,通过Zeta电位时程监测发现:EVs@UiO-66-NH₂@siRNA在血清中8天内电位保持稳定,而UiO-66-NH₂@siRNA纳米颗粒的电位在1天内即从20.55mV降至-15.03mV(图S1)。上述结果表明EVs包覆层可有效屏蔽血清蛋白吸附,抑制蛋白冠的形成,从而赋予复合材料在生理环境中的良好稳定性。粒径与表面电荷的系列变化共同证实了siRNA在纳米颗粒中的成功负载及EVs在表面的有效包覆。
图1.EVs@UiO-66-NH₂@siRNA的制备与表征。(A)EVs、UiO-66-NH₂、UiO-66-NH₂@siRNA及EVs@UiO-66-NH₂@siRNA的透射电镜(TEM)图像(标尺=100nm)。(B)EVs@UiO-66-NH₂@siRNA的高角环形暗场-扫描透射电镜图像及N、O、P、Zr元素面分布分析(标尺=100nm)。(C)UiO-66-NH₂与UiO-66-NH₂@siRNA的X射线衍射(XRD)图谱。(D)UiO-66-NH₂与UiO-66-NH₂@siRNA的N₂吸附-脱附等温线。(E,F)EVs、UiO-66-NH₂、UiO-66-NH₂@siRNA及EVs@UiO-66-NH₂@siRNA的粒径与Zeta电位(n=3)。(G)EVs@UiO-66-NH₂@siRNA中siRNA的包封率(n=3)。(H)EVs@UiO-66-NH₂@siRNA在pH3.0、pH5.0和pH7.4下随时间释放siRNA的情况(n=3)。(I)UiO-66-NH₂@siRNA与EVs@UiO-66-NH₂@siRNA在血清中的稳定性(n=3)。(J,K)siRNA与EVs@UiO-66-NH₂@siRNA在核糖核酸酶(RNase)及血清中的时间依赖性降解谱。(L)UiO-66-NH₂、EVs及EVs@UiO-66-NH₂@siRNA的十二烷基硫酸钠聚丙烯酰胺凝胶电泳(SDS-PAGE)蛋白分析(1:UiO-66-NH₂,2:EVs,3:EVs@UiO-66-NH₂@siRNA)。表S1. UiO-66-NH₂和UiO-66-NH₂@siRNA的多孔特征。
图S1. UiO-66-NH₂@siRNA和EVs@UiO-66-NH₂@siRNA在血清中的Zeta电位随时间变化(n=3)。
采用FAM标记siRNA(FAM-siRNA)检测UiO-66-NH₂对siRNA的包封效率。如图1G所示,当siRNA投料浓度从50nM增至200nM时,UiO-66-NH₂的siRNA负载效率呈下降趋势,而200nM组获得最高总载量(15.2μg/mg)。该高效负载特性与文献报道一致:寡核苷酸可通过多价相互作用吸附于UiO-66-NH₂表面。为验证纳米粒在酸性溶酶体环境中的降解行为,我们检测了EVs@UiO-66-NH₂@siRNA在不同pH磷酸盐缓冲液(PBS)中的siRNA释放特性。在pH7.4条件下,纳米粒仅呈现微量siRNA释放;pH5.0时释放率小幅提升;当pH降至3.0时,24h内siRNA释放率超过90%(图1H)。这表明纳米粒可在胞外环境中有效保护siRNA,进入细胞后通过溶酶体酸性环境触发载体降解,实现siRNA的高效释放。通过血清环境稳定性实验发现:UiO-66-NH₂@siRNA纳米粒在3天内粒径由134.92nm增至1μm,而EVs@UiO-66-NH₂@siRNA在8天内粒径基本维持不变(图1I),证实EVs包覆层可显著增强纳米粒在生理环境中的稳定性。
随后我们评估了纳米粒在核糖核酸酶(RNase)和血清环境中维持siRNA完整性的能力。结果显示:游离siRNA在RNase中仅能存留0.5h,在血清中可存续4h即完全降解;而EVs@UiO-66-NH₂@siRNA纳米粒内的siRNA基本未发生降解(图1J,K)。这表明金属有机框架(MOF)骨架与细胞外囊泡(EVs)共同形成的双重屏障可显著增强siRNA稳定性。进一步通过聚丙烯酰胺凝胶电泳分析膜蛋白组成,发现EVs@UiO-66-NH₂@siRNA与原始EVs的蛋白条带高度吻合(图1L),证实嗜酸乳杆菌源EVs成功包覆于纳米颗粒表面。上述结果共同证实:成功构建了以UiO-66-NH₂为siRNA载体、表面包覆嗜酸乳杆菌EVs的复合纳米递送体系。
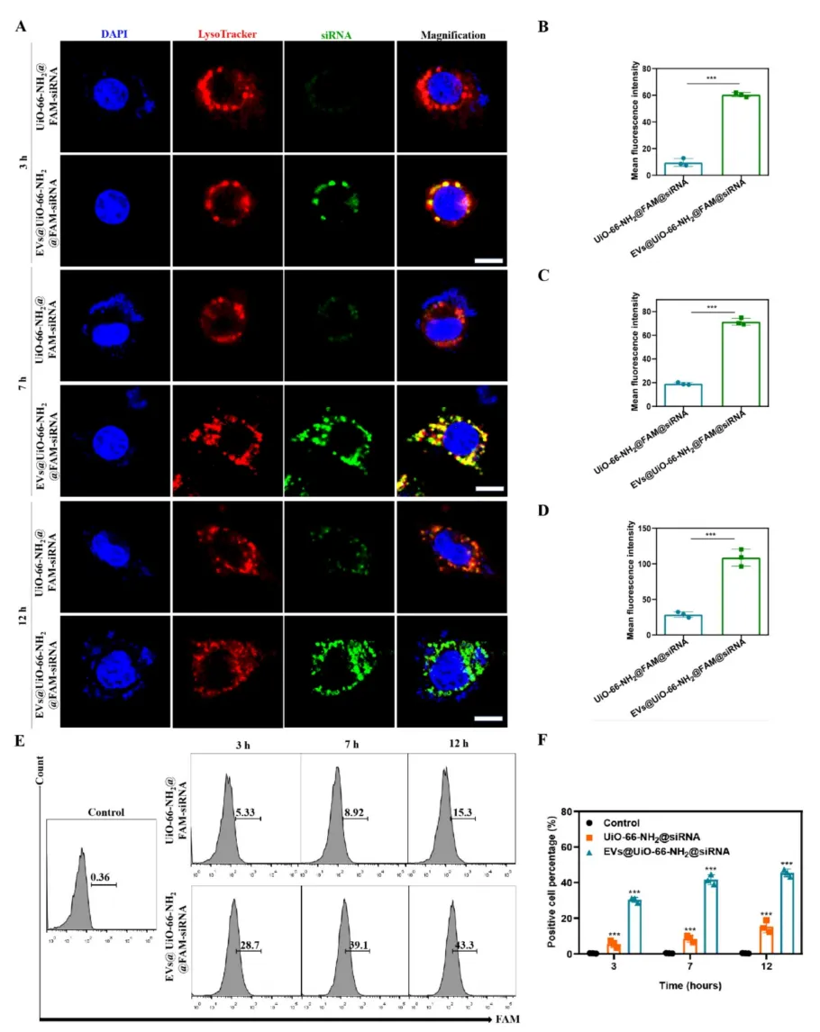
EVs@UiO-66-NH2@siRNA的细胞摄取
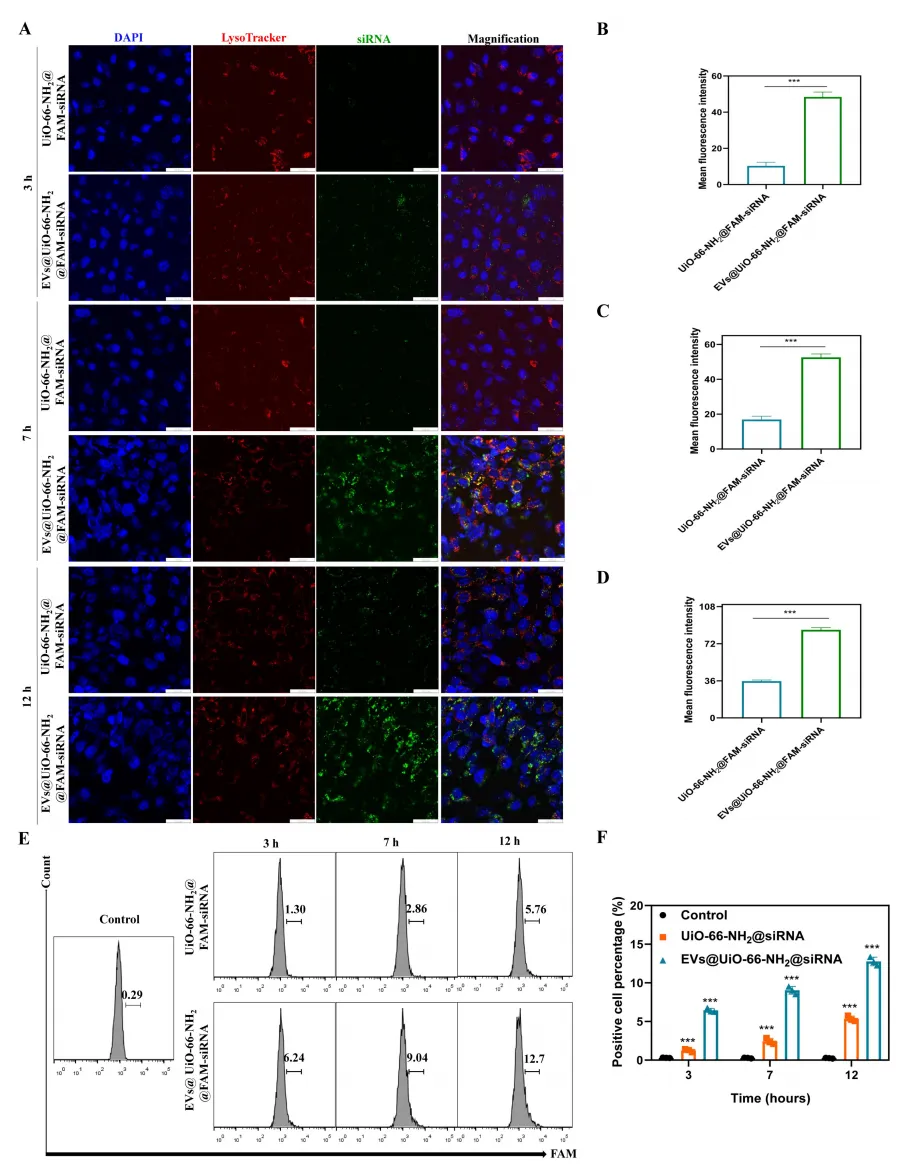
采用FAM荧光标记siRNA(FAM-siRNA)负载于UiO-66-NH₂及EVs@UiO-66-NH₂载体,构建膜修饰(EVs@UiO-66-NH₂@FAM-siRNA)与未修饰(UiO-66-NH₂@FAM-siRNA)纳米粒,系统评估RAW264.7巨噬细胞与HT-29肠上皮细胞对其摄取行为。激光共聚焦显微镜观察显示:经3h共孵育后,EVs修饰组在两种细胞内均呈现更强的绿色荧光信号(图2A-D、图S2 A-D及图S3 A-D),表明EVs膜修饰显著增强纳米粒的细胞吸收效率,印证其优异生物相容性。孵育至7h时,EVs修饰组中溶酶体(红色荧光)与siRNA(绿色荧光)出现明显共定位(黄色荧光),证实大量纳米粒进入溶酶体。至12h时,EVs修饰组胞质内绿色荧光显著增强,提示纳米粒的酸响应性骨架在溶酶体酸性环境中发生降解,实现siRNA高效胞质逃逸(图2A-D)。相较之下,未修饰组因生物相容性差,仅见微量siRNA内化。流式细胞术定量结果与之吻合:在3/7/12h三个时点,EVs修饰组的荧光强度均显著高于未修饰组(图2E,F及图S3E,F),证实EVs包覆可有效提升UiO-66-NH₂纳米粒的细胞摄取效率。图2. EVs@UiO-66-NH₂@siRNA的细胞摄取机制。(A-D)RAW264.7单细胞与UiO-66-NH₂@siRNA、EVs@UiO-66-NH₂@siRNA分别共孵育3h、7h及12h后的激光共聚焦显微图像及绿色荧光定量分析(标尺=4.35m)。(E,F)流式细胞术定量检测RAW264.7细胞与纳米粒共孵育3h、7h、12h后的绿色荧光强度(n=3)。数据以均值±标准差表示,***P<0.001(统计学极显著差异)。
图S2. UiO-66-NH₂@siRNA和EVs@UiO-66-NH₂@siRNA与RAW264.7细胞(巨噬细胞)共孵育3小时、7小时及12小时后,应用激光共聚焦显微镜对细胞进行成像,并对绿色荧光强度进行定量分析(n=3,标尺=4.72μm)。蓝色通道显示DAPI染色的细胞核;红色通道显示Lyso-Tracker标记的溶酶体;绿色通道显示FAM荧光标记的siRNA。数据以均值±标准差表示。***表示P<0.001。
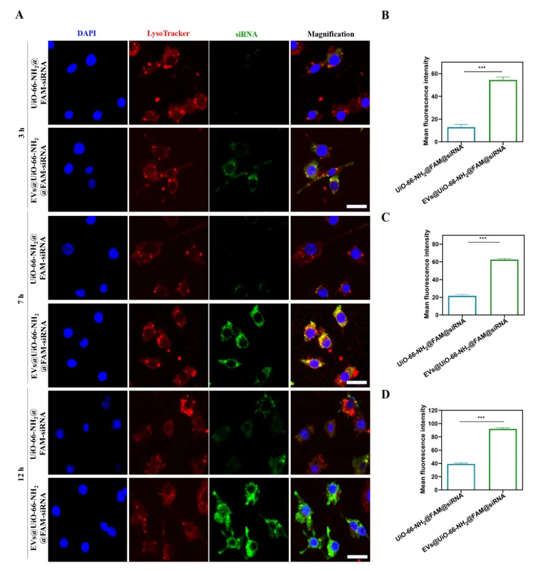
图S3. EVs@UiO-66-NH₂@siRNA在HT-29细胞中的摄取机制。(A-D)HT-29细胞与UiO-66-NH₂@siRNA、EVs@UiO-66-NH₂@siRNA分别共孵育3h、7h及12h后的激光共聚焦显微图像及绿色荧光定量分析(n=3,标尺=36.8μm)。(E,F)流式细胞术定量检测HT-29细胞与纳米粒共孵育3h、7h、12h后的绿色荧光强度(n=3)。数据以均值±标准差表示,***表示P<0.001(统计学极显著差异)。
EVs@UiO-66-NH2@siRNA的体外抗炎效应
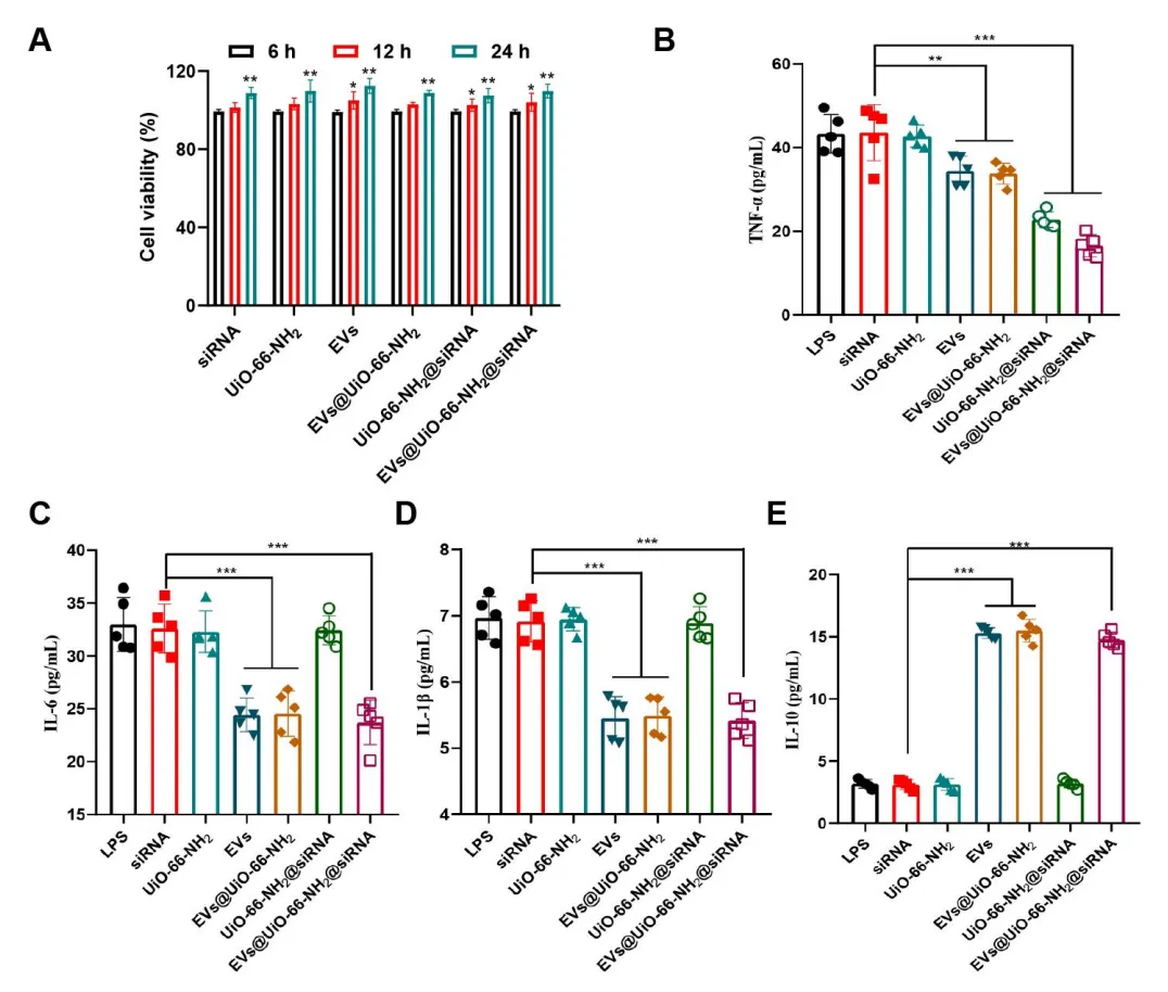
在评估纳米粒抗炎效应前,我们通过体外实验系统评价了其生物安全性。将六类纳米材料(siRNA、UiO-66-NH₂、EVs、EVs@UiO-66-NH₂、UiO-66-NH₂@siRNA、EVs@UiO-66-NH₂@siRNA)分别与RAW264.7巨噬细胞及HT-29肠上皮细胞共孵育24h后,采用MTT法检测细胞活性。如图3A及图S4A所示,所有纳米材料在24h孵育周期内均未呈现细胞毒性,表明该递送系统具有良好的生物相容性。
图3.EVs@UiO-66-NH₂@siRNA的体外抗炎效应。(A)采用MTT法检测RAW264.7细胞经siRNA、UiO-66-NH₂、EVs、EVs@UiO-66-NH₂、UiO-66-NH₂@siRNA及EVs@UiO-66-NH₂@siRNA处理后的细胞活性(n=5)。(B-D)不同纳米颗粒处理组细胞中TNF-α、IL-6、IL-1β与IL-10的浓度通过ELISA测定(n=5)。数据以均值±标准差表示,*表示P<0.05,**表示P<0.01,***表示P<0.001。
图S4. EVs@UiO-66-NH₂@siRNA的体外抗炎效应。(A)MTT法检测HT-29细胞经siRNA、UiO-66-NH₂、EVs、EVs@UiO-66-NH₂、UiO-66-NH₂@siRNA及EVs@UiO-66-NH₂@siRNA处理后的细胞活性(n=5)。(B-D)ELISA定量分析HT-29细胞中炎症因子TNF-α、IL-6、IL-1β及抗炎因子IL-10的相对表达量(n=5)。数据以均值±标准差表示,*表示P<0.05,**表示P<0.01,***表示P<0.001。
巨噬细胞作为核心炎症免疫细胞,在炎症刺激下通过分泌多种炎症介质参与炎症级联反应。为验证siRNA对TNF-α生成的抑制效能,我们在脂多糖(LPS)刺激体系中引入纳米颗粒处理细胞培养上清液。相较于LPS单独刺激组,游离siRNA组与空载UiO-66-NH₂组的TNF-α诱导水平无显著差异,表明二者均缺乏抗炎活性。而经EVs、EVs@UiO-66-NH₂、UiO-66-NH₂@siRNA及EVs@UiO-66-NH₂@siRNA处理的细胞,其TNF-α浓度显著降低(图3B)。值得注意的是,不含siRNA的EVs组与EVs@UiO-66-NH₂组TNF-α降低幅度超45%,提示EVs具有天然抗炎特性。UiO-66-NH₂@siRNA组与EVs@UiO-66-NH₂@siRNA组分别使TNF-α降低57%与78%,表明EVs包覆层介导的天然抗炎活性与siRNA基因沉默效应协同作用,实现最显著的炎症抑制效果。其他炎症因子检测显示:EVs、EVs@UiO-66-NH₂及EVs@UiO-66-NH₂@siRNA均显著降低促炎因子IL-6、IL-1β水平(降幅>40%),同时提升抗炎因子IL-10浓度(增幅>2.1倍)(图3C-E)。综上证实:嗜酸乳杆菌源EVs通过双向调控炎症网络——上调抗炎因子(如IL-10)与下调促炎因子(如IL-6、IL-1β)发挥抗炎作用,而TNF-α siRNA的引入进一步强化该效应。HT-29细胞中细胞因子表达变化趋势与巨噬细胞一致(图S4 B-E),证明EVs@UiO-66-NH₂@siRNA对肠上皮细胞炎症因子具有显著调控效能。
此外,本研究同时制备并评估了临床相关溃疡性结肠炎(UC)药物(EVs@UiO-66-NH₂@抗TNF-α抗体)及商业递送系统(脂质体@TNF-α siRNA)。在降低RAW264.7细胞TNF-α水平方面,EVs@UiO-66-NH₂@siRNA表现出优于EVs@UiO-66-NH₂@抗TNF-α抗体的治疗效果(图S5);同时,该复合载体在降低IL-6、IL-1β水平及提升IL-10表达方面,较脂质体@TNF-α siRNA展现出更强的调控作用。上述结果证实,EVs@UiO-66-NH₂@siRNA联合治疗体系相较于现有系统具有显著优势。
图S5. ELISA法检测经EVs@UiO-66-NH₂@siRNA、EVs@UiO-66-NH₂@抗TNF-α抗体及脂质体@TNF-α siRNA处理后TNF-α、IL-6、IL-1β与IL-10 mRNA相对表达水平(n=3)。
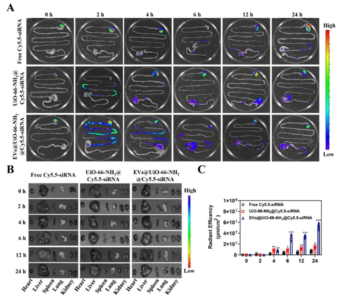
EVs@UiO-66-NH2@siRNA在胃肠道中的分布
采用Cy5.5标记siRNA(Cy5.5-siRNA)灌胃给药24小时后,结肠组织荧光定量分析(图4A,C)显示:游离Cy5.5-siRNA组全胃肠道荧光信号持续微弱(峰值强度≤8.3kAU),证实其缺乏EV膜与UiO-66-NH₂保护时快速酶解;UiO-66-NH₂@Cy5.5-siRNA组荧光强度虽较游离组提升39.5±2.8%(*P<0.05),但结肠蓄积量仍显著受限(18.2±1.6kAU),此现象归因于MOF载体仅提供短暂保护且依赖被动EPR效应;而EVs@UiO-66-NH₂@Cy5.5-siRNA组呈现结肠特异性荧光蓄积(94.7±5.3kAU,***P<0.001),证实EVs修饰赋予的主动靶向能力可耐受胃酸环境(pH1.5-3.5)实现精准递送。灌胃24小时内主要器官(心/肝/脾/肺/肾)荧光强度均<5.0kAU(检测限)(图4B),表明纳米粒主要经肠道代谢。综上,体内分布实验证实EVs@UiO-66-NH₂@Cy5.5-siRNA具有显著结肠靶向蓄积特异性。
图4. EVs@UiO-66-NH₂@siRNA在胃肠道的分布特征。(A)口服给药24小时后,游离Cy5.5标记siRNA(free Cy5.5-siRNA)、UiO-66-NH@Cy5.5-siRNA及EVs@UiO-66-NH₂@Cy5.5-siRNA在小鼠胃肠道的分布情况。(B)三类纳米颗粒在其他主要器官(心、肝、脾、肺、肾)的分布特征。(C)口服三种纳米颗粒24小时后结肠组织Cy5.5荧光信号的定量分析(n=3)。数据以均值±标准差表示,*表示P<0.05,**表示P<0.01,***表示P<0.001。
EVs@UiO-66-NH2@siRNA的体内抗炎效应
DSS诱导性结肠炎作为模拟溃疡性结肠炎(UC)的经典动物模型,本研究通过7天DSS造模后给予EVs@UiO-66-NH₂@siRNA治疗4天评估疗效(图5A)。实验全程监测小鼠炎症相关参数,其中体重作为健康状态综合指标显示:与健康对照组相比,DSS造模组小鼠在造模期间体重持续显著下降(P<0.01),且游离siRNA组与UiO-66-NH₂组治疗后仍持续减重;而EVs组、EVs@UiO-66-NH₂组、UiO-66-NH₂@siRNA组及EVs@UiO-66-NH₂@siRNA组的减重速率均较游离组减缓。前两组效应归因于嗜酸乳杆菌EVs的天然抗炎活性,UiO-66-NH₂@siRNA组则源于TNF-α siRNA的基因沉默效应。值得注意的是,仅EVs@UiO-66-NH₂@siRNA组在治疗初期即呈现体重显著增加趋势(图5B),提示TNF-α siRNA沉默效应与EVs抗炎活性的协同作用介导了DSS模型小鼠的最佳体重恢复。
疾病活动指数(DAI)通过量化体重下降、粪便性状及便血程度评估溃疡性结肠炎(UC)严重程度。如图5C所示:健康对照组DAI值趋近于0且持续稳定;DSS造模组DAI值则快速攀升。至第12天治疗终点,EVs组、EVs@UiO-66-NH₂组及UiO-66-NH₂@siRNA组的DAI值较游离siRNA组和UiO-66-NH₂组显著降低,其中EVs@UiO-66-NH₂@siRNA组呈现最显著改善,证实该复合纳米粒可有效缓解结肠炎严重程度。
结肠长度作为DSS诱导溃疡性结肠炎(UC)炎症程度的直接评价指标:如图5D与5E所示,相较于健康对照组,经游离siRNA与UiO-66-NH₂处理的DSS模型小鼠结肠长度显著缩短51.4%,EVs及EVs@UiO-66-NH₂治疗组缩短39.1%,UiO-66-NH₂@siRNA治疗组缩短37.7%,而EVs@UiO-66-NH₂@siRNA治疗组仅缩短19.9%,表明该复合载体在所有治疗组中疗效最佳;同时DSS造模引发的脾肿大(该病理表型典型关联于炎症严重度及贫血状态)在EVs@UiO-66-NH₂@siRNA治疗组亦得到显著缓解(图5F与5G)。
图5.EVs@UiO-66-NH₂@siRNA在体内显著抗炎效应。(A)实验设计示意图显示研究方案;(B)各组小鼠13天内体重动态变化(n=5);(C)疾病活动指数在13天观察期内的演变趋势(n=5);(D)结肠组织形态学观察;(E)结肠长度量化统计分析(n=5);(F)脾脏代表性宏观图像;(G)脾脏指数动态变化(n=5);(H-K)qRT-PCR检测结肠组织炎症因子TNF-α、IL-6、IL-1β及抗炎因子IL-10 mRNA相对表达量(n=5);(L-O)ELISA法测定结肠组织TNF-α、IL-6、IL-1β和IL-10蛋白表达水平(n=5);(P)治疗终点结肠组织H&E染色病理学图像(标尺=20μm)。所有数据以均值±标准差表示,统计学显著性标注为:*P<0.05,**P<0.01,***P<0.001。
免疫应答失调与溃疡性结肠炎(UC)进展密切相关。通过检测结肠组织髓过氧化物酶(MPO)活性(中性粒细胞浸润关键指标)发现:治疗1天后各组MPO水平无显著变化(图S6A);经EVs、EVs@UiO-66-NH₂、UiO-66-NH₂@siRNA及EVs@UiO-66-NH₂@siRNA治疗5天后,MPO活性显著降低,其中EVs@UiO-66-NH₂@siRNA组抑制效果最显著(图S7),证实其有效缓解肠道炎症。qRT-PCR检测结肠组织细胞因子mRNA的结果显示,在治疗初期(1天),促炎因子TNF-α、IL-6、IL-1β维持高表达和抗炎因子IL-10低表达(图S6B-E),反映早期疗效尚未显现;在治疗终点,游离siRNA组与UiO-66-NH₂组TNF-α mRNA仍高表达,EVs@UiO-66-NH₂@siRNA组TNF-α下调最显著(图5H),表明TNF-α siRNA与嗜酸乳杆菌EVs协同抑制TNF-α转录。EVs相关组均显著下调IL-6/IL-1β,上调IL-10(图5I-K)。ELISA检测细胞因子蛋白水平与mRNA结果一致(图S5F-I和图5L-O):EVs、EVs@UiO-66-NH₂及EVs@UiO-66-NH₂@siRNA对IL-6/IL-1β/IL-10的调控趋势相似,归因于EVs固有抗炎活性;而TNF-α蛋白在EVs@UiO-66-NH₂@siRNA组特异性下降,证实siRNA靶向沉默效应。H&E染色显示:EVs@UiO-66-NH₂@siRNA治疗组肠上皮结构规整完整,隐窝形态恢复正常(图5P)。综上,嗜酸乳杆菌EVs抗炎活性与TNF-α siRNA基因沉默效应协同发挥治疗作用,显著改善DSS诱导性UC。
图S6. EVs@UiO-66-NH₂@siRNA在小鼠模型中的单日体内治疗效果。(A)小鼠结肠组织髓过氧化物酶(MPO)相对活性检测(n=5)。(B-E)结肠组织中TNF-α、IL-6、IL-1β及IL-10 mRNA相对表达水平的实时荧光定量PCR(qRT-PCR)分析(n=5)。(D-G)结肠组织内TNF-α、IL-6、IL-1β与IL-10蛋白相对表达水平的酶联免疫吸附测定(ELISA)(n=5)。
图S7.处理后结肠组织相对髓过氧化物酶(MPO)活性(n=5)。数据以均值±标准差表示。*表示P<0.05,**表示P<0.01,***表示P<0.001。
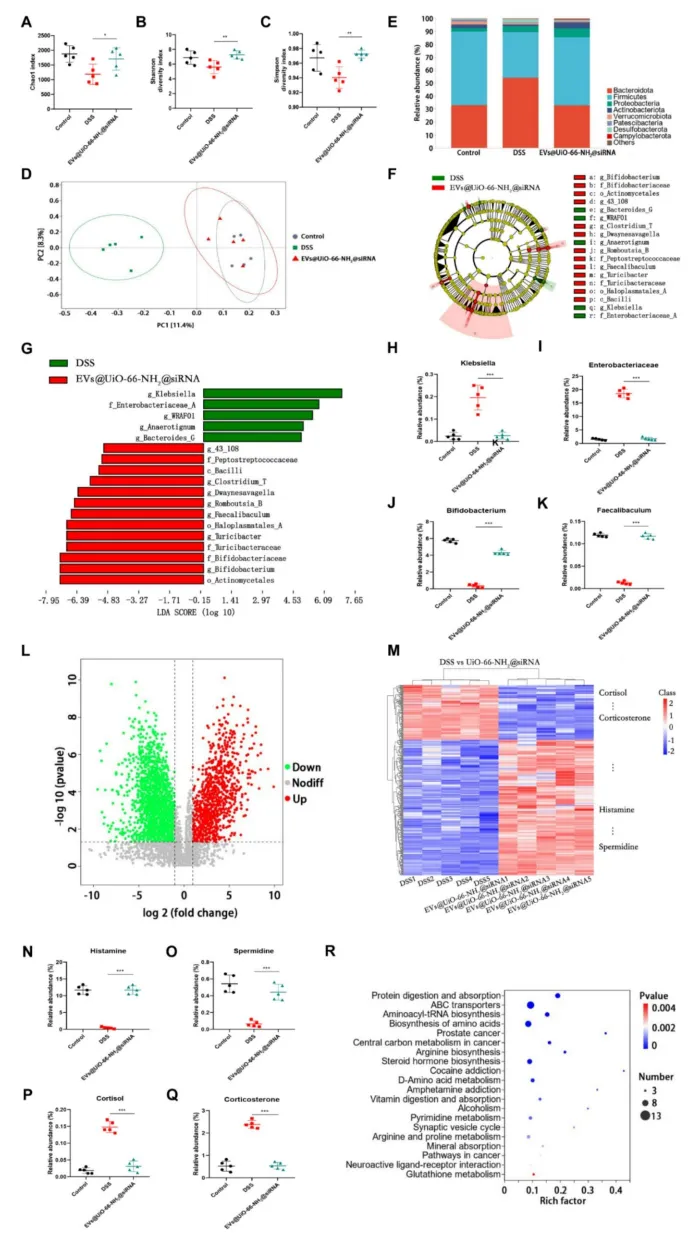
EVs@UiO-66-NH2@siRNA介导的肠道微生物群及其代谢物调控
日益增多的研究表明,肠道菌群在溃疡性结肠炎(UC)进程中起关键作用,尤其肠道菌群改变诱导的代谢物组成变化,对肠道免疫调节与上皮修复具有重要调控功能。基于EVs@UiO-66-NH₂@siRNA展现的显著疗效,我们进一步探究其对UC模型小鼠肠道菌群失调及代谢物的调控作用。首先对三组粪便样本进行16S rRNA基因测序:健康对照组、DSS诱导UC模型组、EVs@UiO-66-NH₂@siRNA治疗组。
微生物α多样性分析显示:DSS诱导的UC模型组Chao 1指数、Shannon指数、Simpson指数及菌群丰度均显著降低,符合DSS结肠炎模型中菌群多样性及丰富度普遍降低的特征;而EVs@UiO-66-NH₂@siRNA治疗组使上述指数恢复至健康组水平(图6A-C,图S8),证实其可改善UC小鼠菌群多样性及丰富度。基于β多样性的主坐标分析(PCoA)表明:治疗组菌群结构聚类于健康组区域,与模型组完全分离(图6D),提示该纳米粒可重塑健康菌群生态。非加权UniFrac距离矩阵的UPGMA聚类分析结合门/属水平物种丰度显示:在门水平,模型组厚壁菌门(Firmicutes)丰度降低,拟杆菌门(Bacteroidetes)升高,治疗组显著逆转此趋势,厚壁菌门/拟杆菌门比值(F/B值)提升至2.37±0.41(图6E,图S9)。此变化具有关键稳态调控意义。在属水平,治疗组致病性大肠埃希菌属(Escherichia)丰度降低,益生菌属(乳酸杆菌属Lactobacillus、双歧杆菌属Bifidobacterium、黏液乳杆菌属Limosilactobacillus)丰度显著升高(图S10)。LEfSe分析进一步揭示:治疗组显著降低致病菌(克雷伯菌属Klebsiella和肠杆菌科Enterobacteriaceae)丰度,同时提升益生菌(双歧杆菌属和粪杆菌属Faecalibaculum)丰度(图6F-K)。结论:EVs@UiO-66-NH₂@siRNA通过提升益生菌丰度、抑制病原菌增殖及优化F/B值,有效调控UC小鼠肠道菌群稳态。

图6. EVs@UiO-66-NH₂@siRNA对肠道菌群及代谢物的调控作用研究显示:通过Chao 1指数(A)、Shannon指数(B)及Simpson指数(C)评估微生物α多样性;主成分分析(D)表征菌群β多样性;门水平微生物丰度(E)及LEfSe分析(F-G,LDA>3.0)揭示DSS组与治疗组菌群差异,其中克雷伯菌属(Klebsiella,H)、肠杆菌科(Enterobacteriaceae,I)、双歧杆菌属(Bifidobacterium,J)与粪杆菌属(Faecalibaculum,K)丰度显著改变;代谢组学分析中,差异代谢物火山图(L,红点:上调;绿点:下调)及聚类热图(M)筛选关键代谢物,组胺(N)、亚精胺(O)、皮质醇(P)和皮质酮(Q)表达显著逆转;KEGG通路富集(R)进一步阐明代谢调控机制(数据以均值±标准差表示;*表示P<0.05,**表示P<0.01,***表示P<0.001)。
图S8.基于物种观测数的微生物群落α多样性分析(n=5)。数据以均值±标准差表示。*表示P<0.05。
图S9.门水平厚壁菌门(Firmicutes)与拟杆菌门(Bacteroidetes)的比值(n=3)。数据以均值±标准差表示,*表示P<0.001。
图S10.属水平肠道微生物组相对丰度柱状图。
非靶向代谢组学分析显示:相较于DSS结肠炎模型组,EVs@UiO-66-NH₂@siRNA治疗组粪便代谢组发生显著改变(图6L);聚类热图证实治疗组特征性代谢物变化为:抗炎代谢物(组胺(Histamine)及亚精胺(Spermidine))显著上调——前者通过抑制巨噬细胞NF-κB活化及促炎因子生成缓解炎症,后者通过抑制肠上皮α-防御素表达维持菌群稳态;促炎代谢物(皮质醇(Cortisol)与皮质酮(Corticosterone))显著下调(图6M-Q);KEGG通路富集分析进一步揭示该变化源于菌群组成的选择性调控(图6R)。综上,EVs@UiO-66-NH₂@siRNA通过重塑“菌群-代谢物轴”促进抗炎代谢物合成、抑制促炎激素释放,协同调节免疫应答及肠上皮修复,最终缓解肠道炎症。
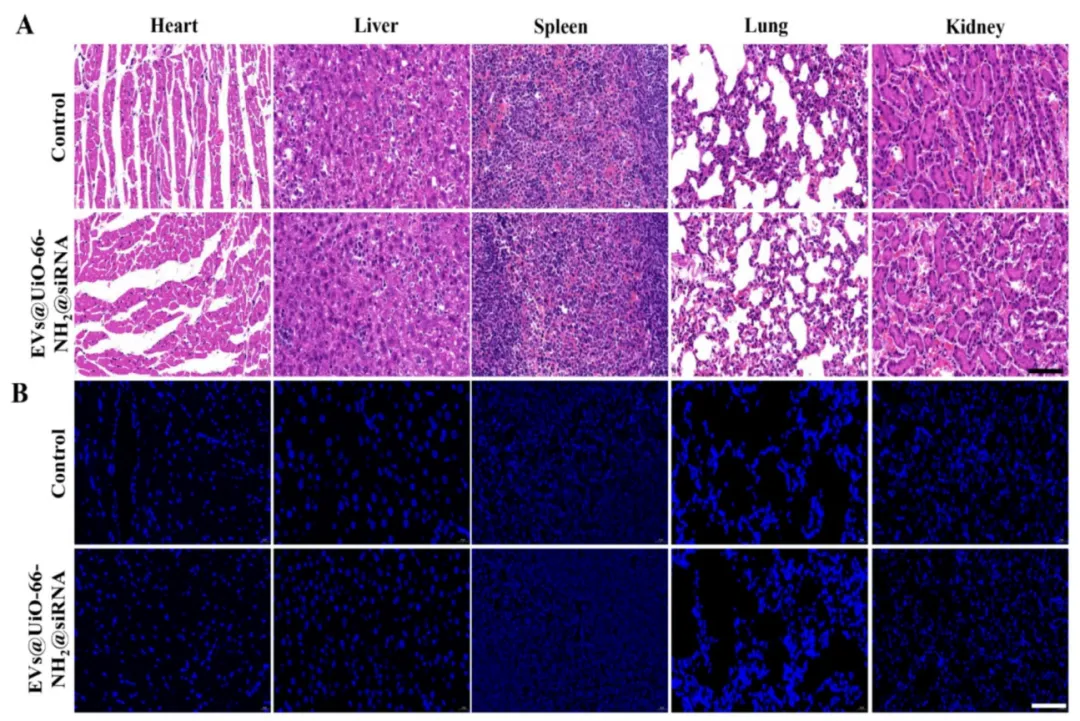
EVs@UiO-66-NH2@siRNA的生物相容性
为评估EVs@UiO-66-NH₂@FAM-siRNA的体内毒性,健康小鼠经口灌胃高剂量纳米粒后24h采集血液及主要器官,H&E染色显示:与健康组相比,高剂量组心、肝、脾、肺、肾组织结构完整,未见病理性形态改变(图7A);TUNEL染色证实纳米粒组重要器官细胞凋亡水平与健康组无显著差异(图7B);血清肝功能指标天冬氨酸氨基转移酶(AST)与丙氨酸氨基转移酶(ALT)水平无统计学差异(图S11A,B),表明该纳米颗粒未诱发肝损伤及功能异常。综上,EVs@UiO-66-NH₂@FAM-siRNA展现良好生物相容性,可作为安全的siRNA递送系统用于溃疡性结肠炎治疗。
图7. EVs@UiO-66-NH₂@siRNA的生物相容性研究。(A)主要代表性器官H&E染色图像;(B)TUNEL荧光染色图像(标尺=20μm)。图S11. PBS及EVs@UiO-66-NH₂@siRNA给药后血清中(A)AST与(B)ALT浓度(n=5;ns表示无显著差异)。