前段时间 张雪峰老师41岁猝死的新闻,震惊了多少人,也同时给大家再次敲响了警钟:自己的身体,得自己去爱。买辆车还要定期去4S店去保养和维修,何况人的身体呢?民众体检连锁集团于2007年成立于北京,服务范围辐射北京、天津、重庆直辖区,及华北、华中、华东、西南七大地区,拥有多家分支机构。郑州分院作为民众体检直营分支机构,于2018年3月9日正式开业,占地面积2000多平方米,总投资1000多万;自建成后一直以中原百姓健康为己任,以“为家庭减负、为企业赋能、为社会尽责”为使命;以“打造中原百姓信赖的专业健康管理(体检)连锁品牌”为愿景;以“求真、认真、务实、落实”为价值观;继续秉持“诚信、质量、责任、协作”的理念,为健康中国2030年战略规划出一份力;目前作为中原地区全国连锁专业化体检中心的一面旗帜,凭借雄厚的医疗专家,技术力量,深受省,市级各部门及各界的认可。
民众体检医生团队70%为副主任以上级别资深健检医师,在业内首屈一指;在业内,民众体检连锁集团率先引入国际功能医学理念,并与国内高端医疗资源融为一体,开创生命健康管理+未来式体检服务模式,服务内容涵盖健康体检、疾病监测、肿瘤筛查、企业健检、健康管理、私人医生、绿色转诊、海外医疗八大领域,全面为企业及个人高端客户提供“健康体检个性化健康管理 全球知名医院转诊”一站式服务。凭借独具特色的“未来式体检+全生命周期伴随式健康管理”服务,民众体检郑州分院深受众多知名大型集团、百强企业的信赖,服务人次近20万。
地址:郑州市郑东新区心怡路252号台商大厦裙楼3层(郑州东站斜对面)
2025年郑州小脚丫亲子游与民众体检郑州分院成为战略合作伙伴,有三百多位小脚丫的家人来到民众体检中心体检。2026年民众体检郑州分院推出了五个套餐,服务大家。并且还专为小脚丫的孩子们设计了符合孩子的体检套餐。

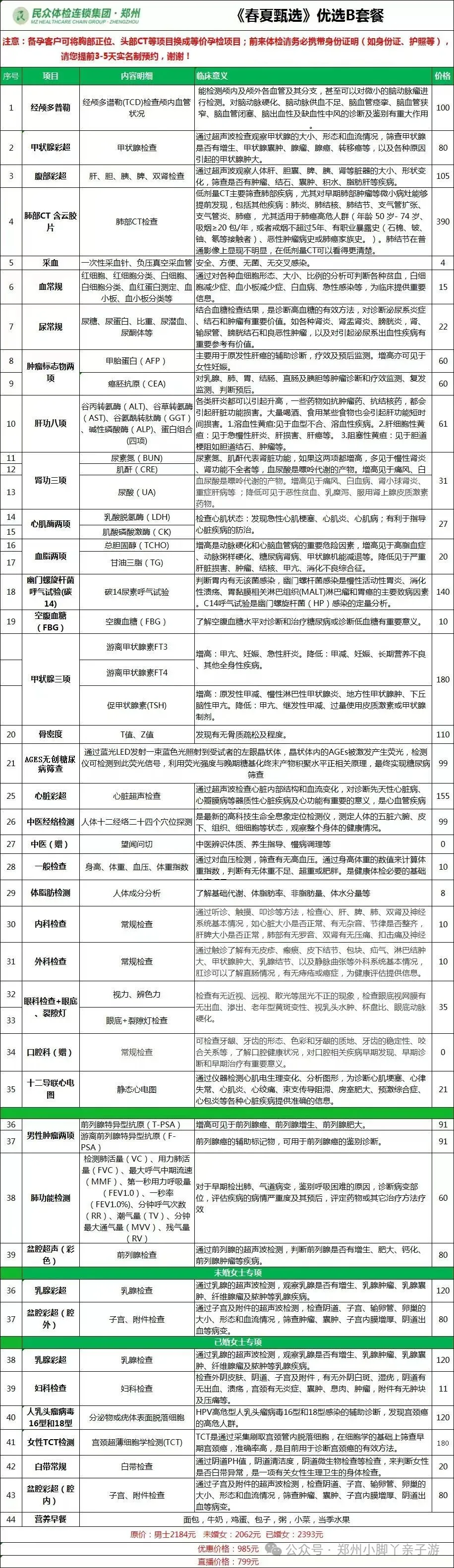
298元的体检套餐。适合大众体检、入职体检等,也是最受欢迎的套餐之一。
郑州民众体检郑东分院郑州民众体检郑东分院 地址:郑东新区心怡路252号台商大厦三楼营业时间:每周二至周日上午7:30-10:30开检,体检当天需空腹
准备体验之前,先打电话预约:15038001841(前去体验,请带上身份证等身份证明。)此卡含早餐,体检完可去早餐。
一卡全检,绝无任何隐形收费和附加收费项目.
如何报名?
私信笛哥,报 购买哪个套餐,几个人。转账。

报名方式:添加小脚丫亲子户外微信:17737774145(笛哥小助手)、15737146036(小脚丫观月),提供 姓名和联系方式。
之前已经加过 月夜听笛、小脚丫笛哥微信的,直接报名,不用重复加。