当前位置:首页>郑州>河南省人民医院张连仲、郑州大学王永超、河南工业大学张贝贝团队:基于内源性装载GM-CSF的生物合成外膜囊泡的超声触发原位肿瘤疫苗策略

河南省人民医院张连仲、郑州大学王永超、河南工业大学张贝贝团队:基于内源性装载GM-CSF的生物合成外膜囊泡的超声触发原位肿瘤疫苗策略

  • 2026-04-28 23:31:17
河南省人民医院张连仲、郑州大学王永超、河南工业大学张贝贝团队:基于内源性装载GM-CSF的生物合成外膜囊泡的超声触发原位肿瘤疫苗策略

树突状细胞(DC)是连接固有免疫与适应性免疫的关键枢纽,其募集、成熟与抗原呈递功能的正常发挥是激活抗肿瘤免疫应答的前提。然而,肿瘤微环境(TME)固有的免疫抑制特性持续抑制DC功能,使免疫系统对肿瘤的识别与清除陷入困境。粒细胞-巨噬细胞集落刺激因子(GM-CSF)是激活DC的重要细胞因子,但全身给药时其体内半衰期短、肿瘤部位蓄积有限,且长期使用伴随不可忽视的全身毒副作用,严重制约了其临床应用潜力。因此,如何将GM-CSF精准递送至肿瘤局部并实现可控释放,同时原位诱导肿瘤抗原暴露以重新唤醒抗肿瘤免疫,成为当前肿瘤免疫治疗领域亟需突破的关键挑战。

近日,河南省人民医院张连仲教授、郑州大学生学学院王永超研究员、河南工业大学生物工程学院张贝贝副教授团队联合在国际期刊Journal of Nanobiotechnology中科院1TOP期刊,IF12.6)上发表了一项突破性研究。他们开发了一种基于生物合成外膜囊泡的超声触发原位肿瘤疫苗平台——OMVsᴳᴹ-Lip@Ce6。该平台将基因工程改造的、内源性装载GM-CSF的细菌外膜囊泡(OMVsᴳᴹ)与pH/超声双响应的脂质体(包裹声敏剂Ce6)相融合,在酸性TME中实现GM-CSF局部可控释放,并在超声照射下激活Ce6产生活性氧(ROS)诱导肿瘤细胞发生免疫原性细胞死亡(ICD),将肿瘤自身转化为抗原库。这一自佐剂疫苗无需外源抗原,即可高效激活DC并募集肿瘤特异性T细胞,并在动物模型中展现出克服抗PD-1耐药的潜力。

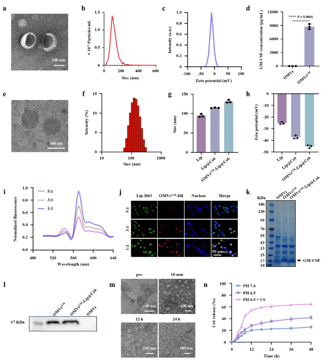
研究团队首先通过基因工程手段构建了稳定表达GM-CSF的重组大肠杆菌菌株,并提取所得OMVsᴳᴹWestern blot等方法验证GM-CSFOMV中的成功装载与表达。随后,采用薄膜水化法制备负载Ce6pH敏感脂质体,并通过连续挤出法与OMVsᴳᴹ融合,形成OMVsᴳᴹ-Lip@Ce6杂合纳米囊泡。

OMVsᴳᴹ-Lip@Ce6作用机制示意图

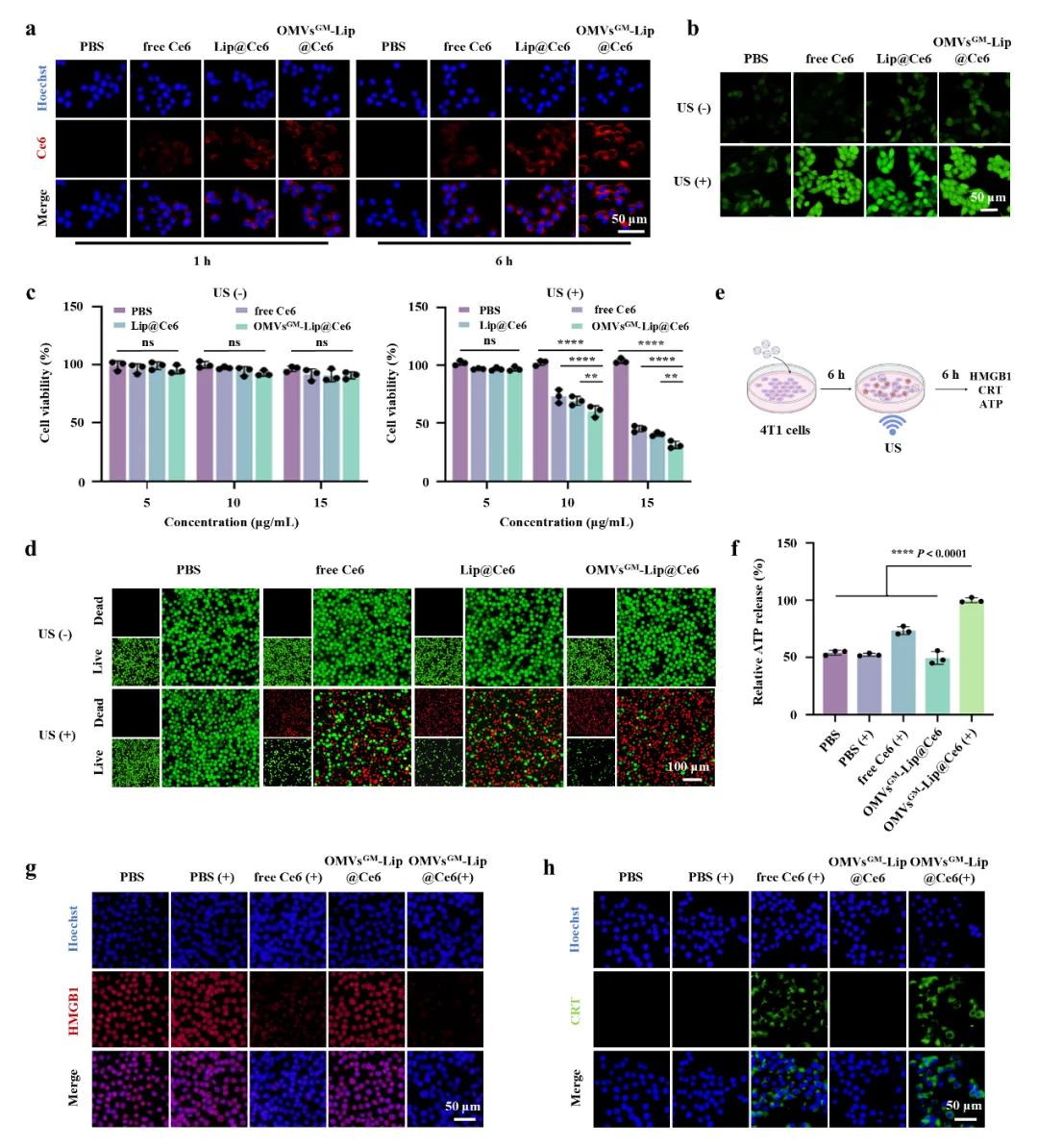
体外实验表明OMVsᴳᴹ-Lip@Ce6可被4T1乳腺癌细胞高效内吞,超声照射后ROS水平显著提升,并有效诱导肿瘤细胞发生ICD效应。Transwell实验显示,OMVsᴳᴹ-Lip@Ce6骨髓来源树突状细胞(BMDCs的募集效率提升约3.3,并显著上调BMDC表面成熟标志物CD80CD86MHC-II的表达水平。更重要的是,经OMVsᴳᴹ-Lip@Ce6联合超声处理的肿瘤细胞上清液可促进BMDCOVA抗原的交叉提呈,进而激活OT-1转基因小鼠来源的CD8+ T细胞,证实该平台具备启动抗原特异性细胞毒性免疫应答的能力

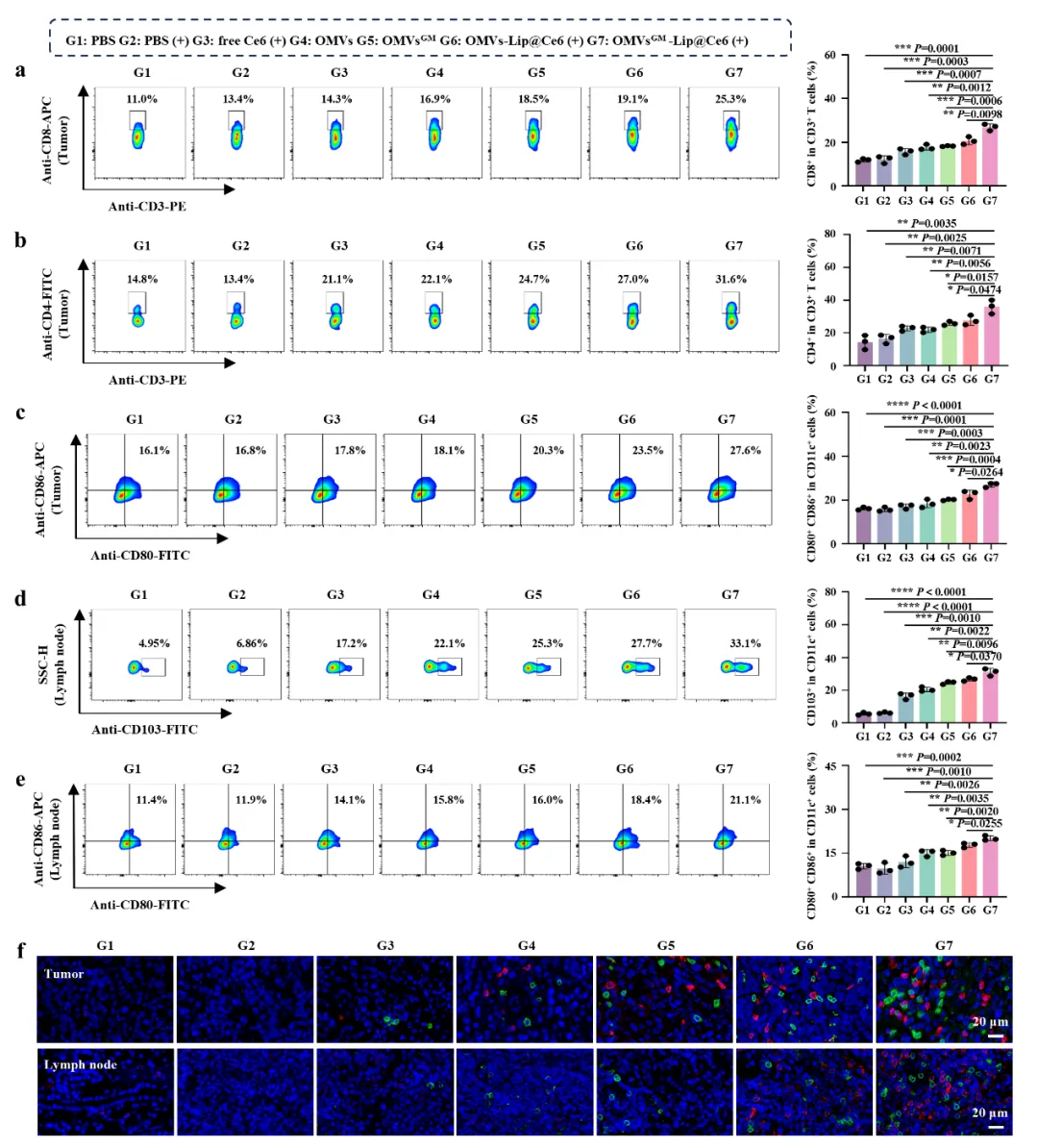
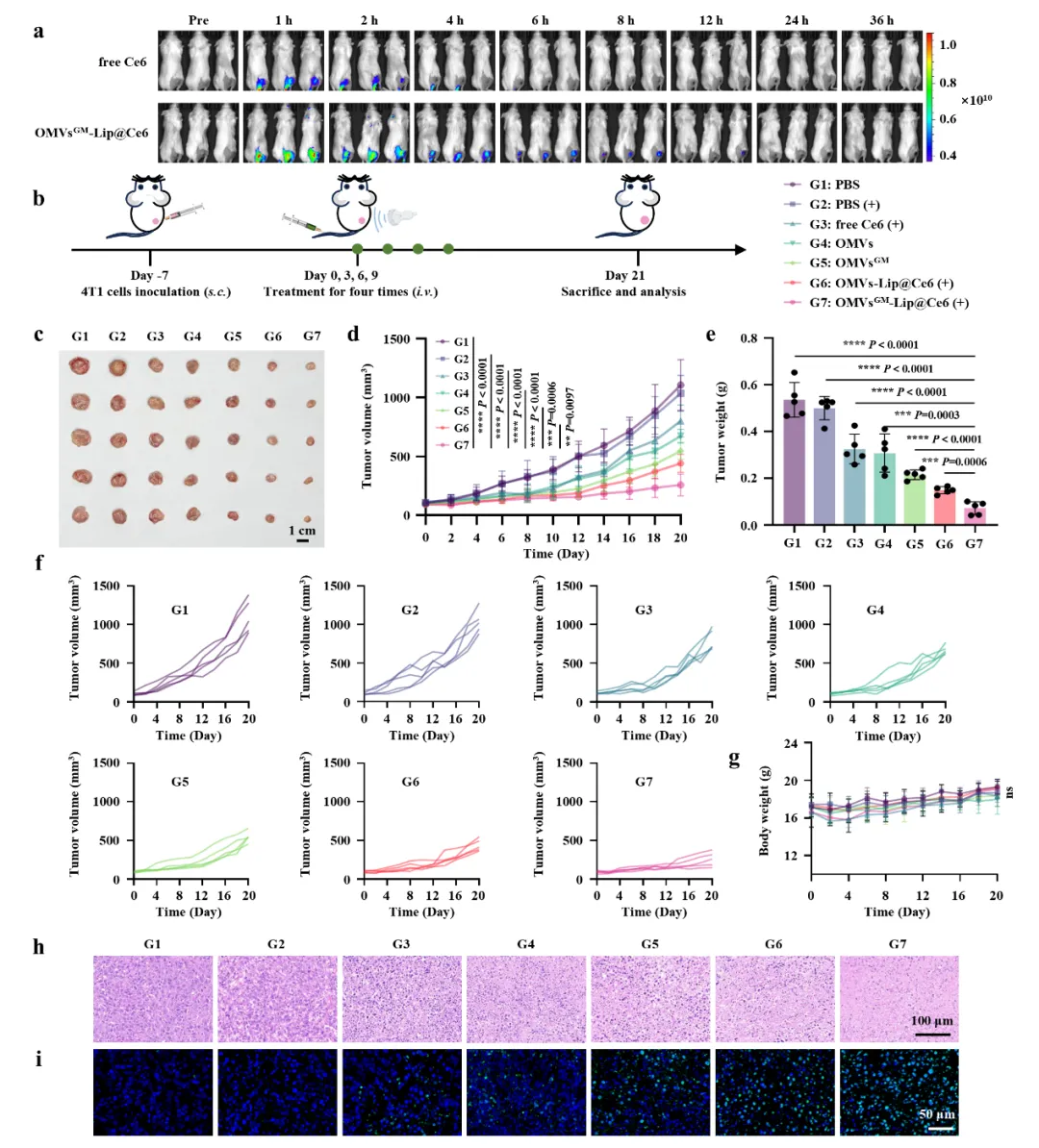
4T1荷瘤小鼠体内,OMVsᴳᴹ-Lip@Ce6经静脉注射后1小时即在肿瘤部位富集。体内治疗实验显示,OMVsᴳᴹ-Lip@Ce6联合超声处理组的肿瘤抑制效果最强,肿瘤体积和重量显著低于对照组。流式细胞术分析显示,该组肿瘤组织CD8+ TCD4+ T细胞浸润比例大幅升高,同时CD80+CD86+成熟DC数量显著增加,引流淋巴结中CD11c+CD103+迁移性DC也明显增多,表明该平台有效促进了DC成熟与肿瘤特异性T细胞的激活。转录组学分析进一步证实,治疗后Xcr1CiitaItgax等免疫相关基因显著上调,抗原提呈与T细胞通路激活,从转录水平验证了系统性抗肿瘤免疫应答的有效建立。

此外,该平台在抗PD-1耐药模型中表现优异。无论是4T1细胞固有PD-1耐药模型,还是通过反复抗PD-1处理建立的获得性耐药模型OMVsᴳᴹ-Lip@Ce6(+US)或联合抗PD-1均能显著抑制肿瘤生长,而抗PD-1单药无效。此外,该平台在4T1肺转移模型中同样表现出显著的抑制作用,进一步证实其系统性抗肿瘤免疫激活能力。

综上,这项研究将基因工程生物合成(内源性高效装载GM-CSF)、天然免疫佐剂活性OMV自带PAMPs)和超声可控ICD(产生内源抗原)三大功能集成于一个平台,构建了真正意义上的“自佐剂”原位肿瘤疫苗体系。该平台无需体外制备抗原或佐剂,仅通过静脉注射联合局部超声,即可将冷肿瘤转化为热肿瘤,系统激活抗肿瘤免疫应答,并打破PD-1耐药壁垒。该平台模块化设计还可拓展至其他细胞因子或治疗蛋白的生物合成装载,为下一代癌症免疫治疗提供了极具临床转化潜力的新策略。

OMVsᴳᴹ-Lip@Ce6的表征

OMVsᴳᴹ-Lip@Ce6诱导ICD效应

OMVsᴳᴹ-Lip@Ce6促进DC的募集、成熟、抗原交叉呈递以及T细胞的初始激活

OMVsᴳᴹ-Lip@Ce6的体内生物分布及抗肿瘤作用评价

OMVsᴳᴹ-Lip@Ce6的抗肿瘤免疫反应

转录组学分析及OMVsᴳᴹ-Lip@Ce6联合抗PD-1治疗的抗肿瘤疗效

OMVsᴳᴹ-Lip@Ce6在抗PD-1耐药模型中的抑瘤效果及抑制转移作用

通讯作者介绍

张连仲,教授,主任医师,博士及博士后导师,享受国务院政府特殊津贴专家,第三届国之名医,卓越建树称号获得者,美国Sigma Xi科学研究荣誉学会会员。现任中华医学会超声医学分会常委;海峡两岸医药卫生交流协会超声医学专家委员会副主任委员;中国超声医学工程学会常务理事;中国超声医学工程学会分子影像学专业委员会副主委;中国超声医学工程学会互联网超声专业委员会副主委;河南省超声医学专业委员会主委。为《Artificial Intelligence in Cancer》、《Advanced Ultrasound in Diagnosis and Therapy》、《中华超声影像学杂志》、《中华超声医学杂志》电子版编委、《中华实用诊断与治疗杂志》副主编、《中国超声医学杂志》常务编委。《Advanced Materials》、《Advanced Functional Materials》、《Chemical Engineering Journal》、《Colloids and Surfaces B》、《Frontiers in Oncology》等期刊审稿专家。擅长心脏、大血管、腹部、小器官等各部位疑难疾病的超声诊断、鉴别诊断以及超声介入诊疗。在Adv. Mater.Adv. Funct. Mater.ACS NanoBiomaterialsJ. Control. ReleaseChem. Eng. J.等期刊发表论文300余篇,SCI收录50余篇;获省部级等科研成果奖10余项;出版专著6部,任主编、副主编;承担科技部重点研发、国自然等各类科研项目20余项。

王永超,郑州大学生命科学学院直聘研究员,博士/硕士生导师,博士后合作导师。2021年于中国药科大学获得博士学位,博士期间(20183-20217月)在国家纳米科学中心联合培养,师从梁兴杰研究员和刘潇璇教授。主要研究方向:1)肿瘤疫苗与细胞外囊泡靶向递药系统研究。2)人工智能与多肽药物研究。以第一作者/通讯作者(含共同)在Nat. Commun.Adv. Mater.Adv. Funct. Mater.ACS Nano等杂志发表多篇论文,以共同作者在Nat. Nanotechnol.Nat. Biomed. EngPNAS等杂志发表多篇论文,申请发明专利4项,授权1项。主持国家自然科学基金面上、青年项目,河南省自然科学基金重点项目等。担任ExplorationViewImed等杂志编委及多家国内外SCI期刊审稿人。主讲课程:《机器学习与生物应用-人工智能与药物设计》、《生物医学工程与转化研究》。

张贝贝,河南工业大学副教授,硕士生导师,主要从事生物材料的构建及其生物学效应研究。主持国家自然科学基金青年基金、河南省自然科学基金优秀青年基金、中国博士后科学基金面上项目等多项课题,参与河南省重点研发专项1项。以第一作者或通讯作者在Adv. Mater.Adv. Funct. Mater.ACS NanoBiomaterialsJ. Control. ReleaseChem. Eng. J.等国际高水平期刊发表SCI论文20余篇;申请国家发明专利5项,授权2项;主编教材1部。曾获河南省科技进步奖二等奖、河南省教育厅科技论文奖二等奖,入选中华医学会超声医学分会第三届“超人新星”人才库。现任中国指挥与控制学会医工结合专业委员会委员,ExplorationViewiMedNBE等期刊青年编委。

文章题目:Biosynthetic OMVs with endogenous GM-CSF loading for ultrasound-triggered in situ cancer vaccination

文章链接:https://link.springer.com/article/10.1186/s12951-026-04113-x

最新文章

随机文章

基本 文件 流程 错误 SQL 调试
  1. 请求信息 : 2026-04-29 06:46:24 HTTP/2.0 GET : https://i.460.net.cn/a/521517.html
  2. 运行时间 : 0.148690s [ 吞吐率:6.73req/s ] 内存消耗:4,579.11kb 文件加载:140
  3. 缓存信息 : 0 reads,0 writes
  4. 会话信息 : SESSION_ID=610c2afc2e7daa61d79db47110f085b1
  1. /yingpanguazai/ssd/ssd1/www/i.460.net.cn/public/index.php ( 0.79 KB )
  2. /yingpanguazai/ssd/ssd1/www/i.460.net.cn/vendor/autoload.php ( 0.17 KB )
  3. /yingpanguazai/ssd/ssd1/www/i.460.net.cn/vendor/composer/autoload_real.php ( 2.49 KB )
  4. /yingpanguazai/ssd/ssd1/www/i.460.net.cn/vendor/composer/platform_check.php ( 0.90 KB )
  5. /yingpanguazai/ssd/ssd1/www/i.460.net.cn/vendor/composer/ClassLoader.php ( 14.03 KB )
  6. /yingpanguazai/ssd/ssd1/www/i.460.net.cn/vendor/composer/autoload_static.php ( 4.90 KB )
  7. /yingpanguazai/ssd/ssd1/www/i.460.net.cn/vendor/topthink/think-helper/src/helper.php ( 8.34 KB )
  8. /yingpanguazai/ssd/ssd1/www/i.460.net.cn/vendor/topthink/think-validate/src/helper.php ( 2.19 KB )
  9. /yingpanguazai/ssd/ssd1/www/i.460.net.cn/vendor/topthink/think-orm/src/helper.php ( 1.47 KB )
  10. /yingpanguazai/ssd/ssd1/www/i.460.net.cn/vendor/topthink/think-orm/stubs/load_stubs.php ( 0.16 KB )
  11. /yingpanguazai/ssd/ssd1/www/i.460.net.cn/vendor/topthink/framework/src/think/Exception.php ( 1.69 KB )
  12. /yingpanguazai/ssd/ssd1/www/i.460.net.cn/vendor/topthink/think-container/src/Facade.php ( 2.71 KB )
  13. /yingpanguazai/ssd/ssd1/www/i.460.net.cn/vendor/symfony/deprecation-contracts/function.php ( 0.99 KB )
  14. /yingpanguazai/ssd/ssd1/www/i.460.net.cn/vendor/symfony/polyfill-mbstring/bootstrap.php ( 8.26 KB )
  15. /yingpanguazai/ssd/ssd1/www/i.460.net.cn/vendor/symfony/polyfill-mbstring/bootstrap80.php ( 9.78 KB )
  16. /yingpanguazai/ssd/ssd1/www/i.460.net.cn/vendor/symfony/var-dumper/Resources/functions/dump.php ( 1.49 KB )
  17. /yingpanguazai/ssd/ssd1/www/i.460.net.cn/vendor/topthink/think-dumper/src/helper.php ( 0.18 KB )
  18. /yingpanguazai/ssd/ssd1/www/i.460.net.cn/vendor/symfony/var-dumper/VarDumper.php ( 4.30 KB )
  19. /yingpanguazai/ssd/ssd1/www/i.460.net.cn/vendor/topthink/framework/src/think/App.php ( 15.30 KB )
  20. /yingpanguazai/ssd/ssd1/www/i.460.net.cn/vendor/topthink/think-container/src/Container.php ( 15.76 KB )
  21. /yingpanguazai/ssd/ssd1/www/i.460.net.cn/vendor/psr/container/src/ContainerInterface.php ( 1.02 KB )
  22. /yingpanguazai/ssd/ssd1/www/i.460.net.cn/app/provider.php ( 0.19 KB )
  23. /yingpanguazai/ssd/ssd1/www/i.460.net.cn/vendor/topthink/framework/src/think/Http.php ( 6.04 KB )
  24. /yingpanguazai/ssd/ssd1/www/i.460.net.cn/vendor/topthink/think-helper/src/helper/Str.php ( 7.29 KB )
  25. /yingpanguazai/ssd/ssd1/www/i.460.net.cn/vendor/topthink/framework/src/think/Env.php ( 4.68 KB )
  26. /yingpanguazai/ssd/ssd1/www/i.460.net.cn/app/common.php ( 0.03 KB )
  27. /yingpanguazai/ssd/ssd1/www/i.460.net.cn/vendor/topthink/framework/src/helper.php ( 18.78 KB )
  28. /yingpanguazai/ssd/ssd1/www/i.460.net.cn/vendor/topthink/framework/src/think/Config.php ( 5.54 KB )
  29. /yingpanguazai/ssd/ssd1/www/i.460.net.cn/config/app.php ( 0.95 KB )
  30. /yingpanguazai/ssd/ssd1/www/i.460.net.cn/config/cache.php ( 0.78 KB )
  31. /yingpanguazai/ssd/ssd1/www/i.460.net.cn/config/console.php ( 0.23 KB )
  32. /yingpanguazai/ssd/ssd1/www/i.460.net.cn/config/cookie.php ( 0.56 KB )
  33. /yingpanguazai/ssd/ssd1/www/i.460.net.cn/config/database.php ( 2.47 KB )
  34. /yingpanguazai/ssd/ssd1/www/i.460.net.cn/vendor/topthink/framework/src/think/facade/Env.php ( 1.67 KB )
  35. /yingpanguazai/ssd/ssd1/www/i.460.net.cn/config/filesystem.php ( 0.61 KB )
  36. /yingpanguazai/ssd/ssd1/www/i.460.net.cn/config/lang.php ( 0.91 KB )
  37. /yingpanguazai/ssd/ssd1/www/i.460.net.cn/config/log.php ( 1.35 KB )
  38. /yingpanguazai/ssd/ssd1/www/i.460.net.cn/config/middleware.php ( 0.19 KB )
  39. /yingpanguazai/ssd/ssd1/www/i.460.net.cn/config/route.php ( 1.89 KB )
  40. /yingpanguazai/ssd/ssd1/www/i.460.net.cn/config/session.php ( 0.57 KB )
  41. /yingpanguazai/ssd/ssd1/www/i.460.net.cn/config/trace.php ( 0.34 KB )
  42. /yingpanguazai/ssd/ssd1/www/i.460.net.cn/config/view.php ( 0.82 KB )
  43. /yingpanguazai/ssd/ssd1/www/i.460.net.cn/app/event.php ( 0.25 KB )
  44. /yingpanguazai/ssd/ssd1/www/i.460.net.cn/vendor/topthink/framework/src/think/Event.php ( 7.67 KB )
  45. /yingpanguazai/ssd/ssd1/www/i.460.net.cn/app/service.php ( 0.13 KB )
  46. /yingpanguazai/ssd/ssd1/www/i.460.net.cn/app/AppService.php ( 0.26 KB )
  47. /yingpanguazai/ssd/ssd1/www/i.460.net.cn/vendor/topthink/framework/src/think/Service.php ( 1.64 KB )
  48. /yingpanguazai/ssd/ssd1/www/i.460.net.cn/vendor/topthink/framework/src/think/Lang.php ( 7.35 KB )
  49. /yingpanguazai/ssd/ssd1/www/i.460.net.cn/vendor/topthink/framework/src/lang/zh-cn.php ( 13.70 KB )
  50. /yingpanguazai/ssd/ssd1/www/i.460.net.cn/vendor/topthink/framework/src/think/initializer/Error.php ( 3.31 KB )
  51. /yingpanguazai/ssd/ssd1/www/i.460.net.cn/vendor/topthink/framework/src/think/initializer/RegisterService.php ( 1.33 KB )
  52. /yingpanguazai/ssd/ssd1/www/i.460.net.cn/vendor/services.php ( 0.14 KB )
  53. /yingpanguazai/ssd/ssd1/www/i.460.net.cn/vendor/topthink/framework/src/think/service/PaginatorService.php ( 1.52 KB )
  54. /yingpanguazai/ssd/ssd1/www/i.460.net.cn/vendor/topthink/framework/src/think/service/ValidateService.php ( 0.99 KB )
  55. /yingpanguazai/ssd/ssd1/www/i.460.net.cn/vendor/topthink/framework/src/think/service/ModelService.php ( 2.04 KB )
  56. /yingpanguazai/ssd/ssd1/www/i.460.net.cn/vendor/topthink/think-trace/src/Service.php ( 0.77 KB )
  57. /yingpanguazai/ssd/ssd1/www/i.460.net.cn/vendor/topthink/framework/src/think/Middleware.php ( 6.72 KB )
  58. /yingpanguazai/ssd/ssd1/www/i.460.net.cn/vendor/topthink/framework/src/think/initializer/BootService.php ( 0.77 KB )
  59. /yingpanguazai/ssd/ssd1/www/i.460.net.cn/vendor/topthink/think-orm/src/Paginator.php ( 11.86 KB )
  60. /yingpanguazai/ssd/ssd1/www/i.460.net.cn/vendor/topthink/think-validate/src/Validate.php ( 63.20 KB )
  61. /yingpanguazai/ssd/ssd1/www/i.460.net.cn/vendor/topthink/think-orm/src/Model.php ( 23.55 KB )
  62. /yingpanguazai/ssd/ssd1/www/i.460.net.cn/vendor/topthink/think-orm/src/model/concern/Attribute.php ( 21.05 KB )
  63. /yingpanguazai/ssd/ssd1/www/i.460.net.cn/vendor/topthink/think-orm/src/model/concern/AutoWriteData.php ( 4.21 KB )
  64. /yingpanguazai/ssd/ssd1/www/i.460.net.cn/vendor/topthink/think-orm/src/model/concern/Conversion.php ( 6.44 KB )
  65. /yingpanguazai/ssd/ssd1/www/i.460.net.cn/vendor/topthink/think-orm/src/model/concern/DbConnect.php ( 5.16 KB )
  66. /yingpanguazai/ssd/ssd1/www/i.460.net.cn/vendor/topthink/think-orm/src/model/concern/ModelEvent.php ( 2.33 KB )
  67. /yingpanguazai/ssd/ssd1/www/i.460.net.cn/vendor/topthink/think-orm/src/model/concern/RelationShip.php ( 28.29 KB )
  68. /yingpanguazai/ssd/ssd1/www/i.460.net.cn/vendor/topthink/think-helper/src/contract/Arrayable.php ( 0.09 KB )
  69. /yingpanguazai/ssd/ssd1/www/i.460.net.cn/vendor/topthink/think-helper/src/contract/Jsonable.php ( 0.13 KB )
  70. /yingpanguazai/ssd/ssd1/www/i.460.net.cn/vendor/topthink/think-orm/src/model/contract/Modelable.php ( 0.09 KB )
  71. /yingpanguazai/ssd/ssd1/www/i.460.net.cn/vendor/topthink/framework/src/think/Db.php ( 2.88 KB )
  72. /yingpanguazai/ssd/ssd1/www/i.460.net.cn/vendor/topthink/think-orm/src/DbManager.php ( 8.52 KB )
  73. /yingpanguazai/ssd/ssd1/www/i.460.net.cn/vendor/topthink/framework/src/think/Log.php ( 6.28 KB )
  74. /yingpanguazai/ssd/ssd1/www/i.460.net.cn/vendor/topthink/framework/src/think/Manager.php ( 3.92 KB )
  75. /yingpanguazai/ssd/ssd1/www/i.460.net.cn/vendor/psr/log/src/LoggerTrait.php ( 2.69 KB )
  76. /yingpanguazai/ssd/ssd1/www/i.460.net.cn/vendor/psr/log/src/LoggerInterface.php ( 2.71 KB )
  77. /yingpanguazai/ssd/ssd1/www/i.460.net.cn/vendor/topthink/framework/src/think/Cache.php ( 4.92 KB )
  78. /yingpanguazai/ssd/ssd1/www/i.460.net.cn/vendor/psr/simple-cache/src/CacheInterface.php ( 4.71 KB )
  79. /yingpanguazai/ssd/ssd1/www/i.460.net.cn/vendor/topthink/think-helper/src/helper/Arr.php ( 16.63 KB )
  80. /yingpanguazai/ssd/ssd1/www/i.460.net.cn/vendor/topthink/framework/src/think/cache/driver/File.php ( 7.84 KB )
  81. /yingpanguazai/ssd/ssd1/www/i.460.net.cn/vendor/topthink/framework/src/think/cache/Driver.php ( 9.03 KB )
  82. /yingpanguazai/ssd/ssd1/www/i.460.net.cn/vendor/topthink/framework/src/think/contract/CacheHandlerInterface.php ( 1.99 KB )
  83. /yingpanguazai/ssd/ssd1/www/i.460.net.cn/app/Request.php ( 0.09 KB )
  84. /yingpanguazai/ssd/ssd1/www/i.460.net.cn/vendor/topthink/framework/src/think/Request.php ( 55.78 KB )
  85. /yingpanguazai/ssd/ssd1/www/i.460.net.cn/app/middleware.php ( 0.25 KB )
  86. /yingpanguazai/ssd/ssd1/www/i.460.net.cn/vendor/topthink/framework/src/think/Pipeline.php ( 2.61 KB )
  87. /yingpanguazai/ssd/ssd1/www/i.460.net.cn/vendor/topthink/think-trace/src/TraceDebug.php ( 3.40 KB )
  88. /yingpanguazai/ssd/ssd1/www/i.460.net.cn/vendor/topthink/framework/src/think/middleware/SessionInit.php ( 1.94 KB )
  89. /yingpanguazai/ssd/ssd1/www/i.460.net.cn/vendor/topthink/framework/src/think/Session.php ( 1.80 KB )
  90. /yingpanguazai/ssd/ssd1/www/i.460.net.cn/vendor/topthink/framework/src/think/session/driver/File.php ( 6.27 KB )
  91. /yingpanguazai/ssd/ssd1/www/i.460.net.cn/vendor/topthink/framework/src/think/contract/SessionHandlerInterface.php ( 0.87 KB )
  92. /yingpanguazai/ssd/ssd1/www/i.460.net.cn/vendor/topthink/framework/src/think/session/Store.php ( 7.12 KB )
  93. /yingpanguazai/ssd/ssd1/www/i.460.net.cn/vendor/topthink/framework/src/think/Route.php ( 23.73 KB )
  94. /yingpanguazai/ssd/ssd1/www/i.460.net.cn/vendor/topthink/framework/src/think/route/RuleName.php ( 5.75 KB )
  95. /yingpanguazai/ssd/ssd1/www/i.460.net.cn/vendor/topthink/framework/src/think/route/Domain.php ( 2.53 KB )
  96. /yingpanguazai/ssd/ssd1/www/i.460.net.cn/vendor/topthink/framework/src/think/route/RuleGroup.php ( 22.43 KB )
  97. /yingpanguazai/ssd/ssd1/www/i.460.net.cn/vendor/topthink/framework/src/think/route/Rule.php ( 26.95 KB )
  98. /yingpanguazai/ssd/ssd1/www/i.460.net.cn/vendor/topthink/framework/src/think/route/RuleItem.php ( 9.78 KB )
  99. /yingpanguazai/ssd/ssd1/www/i.460.net.cn/route/app.php ( 1.72 KB )
  100. /yingpanguazai/ssd/ssd1/www/i.460.net.cn/vendor/topthink/framework/src/think/facade/Route.php ( 4.70 KB )
  101. /yingpanguazai/ssd/ssd1/www/i.460.net.cn/vendor/topthink/framework/src/think/route/dispatch/Controller.php ( 4.74 KB )
  102. /yingpanguazai/ssd/ssd1/www/i.460.net.cn/vendor/topthink/framework/src/think/route/Dispatch.php ( 10.44 KB )
  103. /yingpanguazai/ssd/ssd1/www/i.460.net.cn/app/controller/Index.php ( 4.81 KB )
  104. /yingpanguazai/ssd/ssd1/www/i.460.net.cn/app/BaseController.php ( 2.05 KB )
  105. /yingpanguazai/ssd/ssd1/www/i.460.net.cn/vendor/topthink/think-orm/src/facade/Db.php ( 0.93 KB )
  106. /yingpanguazai/ssd/ssd1/www/i.460.net.cn/vendor/topthink/think-orm/src/db/connector/Mysql.php ( 5.44 KB )
  107. /yingpanguazai/ssd/ssd1/www/i.460.net.cn/vendor/topthink/think-orm/src/db/PDOConnection.php ( 52.47 KB )
  108. /yingpanguazai/ssd/ssd1/www/i.460.net.cn/vendor/topthink/think-orm/src/db/Connection.php ( 8.39 KB )
  109. /yingpanguazai/ssd/ssd1/www/i.460.net.cn/vendor/topthink/think-orm/src/db/ConnectionInterface.php ( 4.57 KB )
  110. /yingpanguazai/ssd/ssd1/www/i.460.net.cn/vendor/topthink/think-orm/src/db/builder/Mysql.php ( 16.58 KB )
  111. /yingpanguazai/ssd/ssd1/www/i.460.net.cn/vendor/topthink/think-orm/src/db/Builder.php ( 24.06 KB )
  112. /yingpanguazai/ssd/ssd1/www/i.460.net.cn/vendor/topthink/think-orm/src/db/BaseBuilder.php ( 27.50 KB )
  113. /yingpanguazai/ssd/ssd1/www/i.460.net.cn/vendor/topthink/think-orm/src/db/Query.php ( 15.71 KB )
  114. /yingpanguazai/ssd/ssd1/www/i.460.net.cn/vendor/topthink/think-orm/src/db/BaseQuery.php ( 45.13 KB )
  115. /yingpanguazai/ssd/ssd1/www/i.460.net.cn/vendor/topthink/think-orm/src/db/concern/TimeFieldQuery.php ( 7.43 KB )
  116. /yingpanguazai/ssd/ssd1/www/i.460.net.cn/vendor/topthink/think-orm/src/db/concern/AggregateQuery.php ( 3.26 KB )
  117. /yingpanguazai/ssd/ssd1/www/i.460.net.cn/vendor/topthink/think-orm/src/db/concern/ModelRelationQuery.php ( 20.07 KB )
  118. /yingpanguazai/ssd/ssd1/www/i.460.net.cn/vendor/topthink/think-orm/src/db/concern/ParamsBind.php ( 3.66 KB )
  119. /yingpanguazai/ssd/ssd1/www/i.460.net.cn/vendor/topthink/think-orm/src/db/concern/ResultOperation.php ( 7.01 KB )
  120. /yingpanguazai/ssd/ssd1/www/i.460.net.cn/vendor/topthink/think-orm/src/db/concern/WhereQuery.php ( 19.37 KB )
  121. /yingpanguazai/ssd/ssd1/www/i.460.net.cn/vendor/topthink/think-orm/src/db/concern/JoinAndViewQuery.php ( 7.11 KB )
  122. /yingpanguazai/ssd/ssd1/www/i.460.net.cn/vendor/topthink/think-orm/src/db/concern/TableFieldInfo.php ( 2.63 KB )
  123. /yingpanguazai/ssd/ssd1/www/i.460.net.cn/vendor/topthink/think-orm/src/db/concern/Transaction.php ( 2.77 KB )
  124. /yingpanguazai/ssd/ssd1/www/i.460.net.cn/vendor/topthink/framework/src/think/log/driver/File.php ( 5.96 KB )
  125. /yingpanguazai/ssd/ssd1/www/i.460.net.cn/vendor/topthink/framework/src/think/contract/LogHandlerInterface.php ( 0.86 KB )
  126. /yingpanguazai/ssd/ssd1/www/i.460.net.cn/vendor/topthink/framework/src/think/log/Channel.php ( 3.89 KB )
  127. /yingpanguazai/ssd/ssd1/www/i.460.net.cn/vendor/topthink/framework/src/think/event/LogRecord.php ( 1.02 KB )
  128. /yingpanguazai/ssd/ssd1/www/i.460.net.cn/vendor/topthink/think-helper/src/Collection.php ( 16.47 KB )
  129. /yingpanguazai/ssd/ssd1/www/i.460.net.cn/vendor/topthink/framework/src/think/facade/View.php ( 1.70 KB )
  130. /yingpanguazai/ssd/ssd1/www/i.460.net.cn/vendor/topthink/framework/src/think/View.php ( 4.39 KB )
  131. /yingpanguazai/ssd/ssd1/www/i.460.net.cn/vendor/topthink/framework/src/think/Response.php ( 8.81 KB )
  132. /yingpanguazai/ssd/ssd1/www/i.460.net.cn/vendor/topthink/framework/src/think/response/View.php ( 3.29 KB )
  133. /yingpanguazai/ssd/ssd1/www/i.460.net.cn/vendor/topthink/framework/src/think/Cookie.php ( 6.06 KB )
  134. /yingpanguazai/ssd/ssd1/www/i.460.net.cn/vendor/topthink/think-view/src/Think.php ( 8.38 KB )
  135. /yingpanguazai/ssd/ssd1/www/i.460.net.cn/vendor/topthink/framework/src/think/contract/TemplateHandlerInterface.php ( 1.60 KB )
  136. /yingpanguazai/ssd/ssd1/www/i.460.net.cn/vendor/topthink/think-template/src/Template.php ( 46.61 KB )
  137. /yingpanguazai/ssd/ssd1/www/i.460.net.cn/vendor/topthink/think-template/src/template/driver/File.php ( 2.41 KB )
  138. /yingpanguazai/ssd/ssd1/www/i.460.net.cn/vendor/topthink/think-template/src/template/contract/DriverInterface.php ( 0.86 KB )
  139. /yingpanguazai/ssd/ssd1/www/i.460.net.cn/runtime/temp/ea612fc1da910b74827694dd9af81119.php ( 11.98 KB )
  140. /yingpanguazai/ssd/ssd1/www/i.460.net.cn/vendor/topthink/think-trace/src/Html.php ( 4.42 KB )
  1. CONNECT:[ UseTime:0.000424s ] mysql:host=127.0.0.1;port=3306;dbname=i460;charset=utf8mb4
  2. SHOW FULL COLUMNS FROM `fenlei` [ RunTime:0.000692s ]
  3. SELECT * FROM `fenlei` WHERE `fid` = 0 [ RunTime:0.000297s ]
  4. SELECT * FROM `fenlei` WHERE `fid` = 63 [ RunTime:0.000329s ]
  5. SHOW FULL COLUMNS FROM `set` [ RunTime:0.000600s ]
  6. SELECT * FROM `set` [ RunTime:0.000213s ]
  7. SHOW FULL COLUMNS FROM `article` [ RunTime:0.000721s ]
  8. SELECT * FROM `article` WHERE `id` = 521517 LIMIT 1 [ RunTime:0.007027s ]
  9. UPDATE `article` SET `lasttime` = 1777416384 WHERE `id` = 521517 [ RunTime:0.003282s ]
  10. SELECT * FROM `fenlei` WHERE `id` = 64 LIMIT 1 [ RunTime:0.000290s ]
  11. SELECT * FROM `article` WHERE `id` < 521517 ORDER BY `id` DESC LIMIT 1 [ RunTime:0.000483s ]
  12. SELECT * FROM `article` WHERE `id` > 521517 ORDER BY `id` ASC LIMIT 1 [ RunTime:0.002475s ]
  13. SELECT * FROM `article` WHERE `id` < 521517 ORDER BY `id` DESC LIMIT 10 [ RunTime:0.004998s ]
  14. SELECT * FROM `article` WHERE `id` < 521517 ORDER BY `id` DESC LIMIT 10,10 [ RunTime:0.042311s ]
  15. SELECT * FROM `article` WHERE `id` < 521517 ORDER BY `id` DESC LIMIT 20,10 [ RunTime:0.015973s ]
0.150442s