一年一度,一期一会,又到522国际生物多样性日,今年的主题是“万物共生 和美永续”(Harmony with nature and sustainable development)。借此时机,《郑州鸟类名录2025版》(v3.0)也适时发布。
为进一步梳理鸟类分布的基本信息,促进观鸟爱好者之间的交流,使公众对郑州鸟类有更为全面的认识,并为本地区鸟类的科学研究、资源保护提供一定的科学依据和资料参考,百人百鸟团对郑州鸟类名录再次开展修订工作,此次发布的《郑州市鸟类名录2025版》(V3.0)使用的分类系统、学名(拉丁名)、中文名、英文名均主要参考《中国鸟类分类与分布名录》(第四版),部分参考IOC World Bird List (v 15.1)。
截至2025年5月22日,郑州市共记录野生鸟类20目70科406种。其中国家一级保护动物16种,国家二级保护动物70种;列入IUCN濒危物种红色名录的极危(CR)物种3种,濒危(EN)物种6种,近危(NT)物种17种,易危(NT)物种20种。
具体修订情况如下:


乌嘴柳莺Phylloscopus magnirostris 胡山林/摄




蒙古沙鸻Charadrius mongolus 小马/摄

短趾雕Circaetus gallicus 龙猫/摄



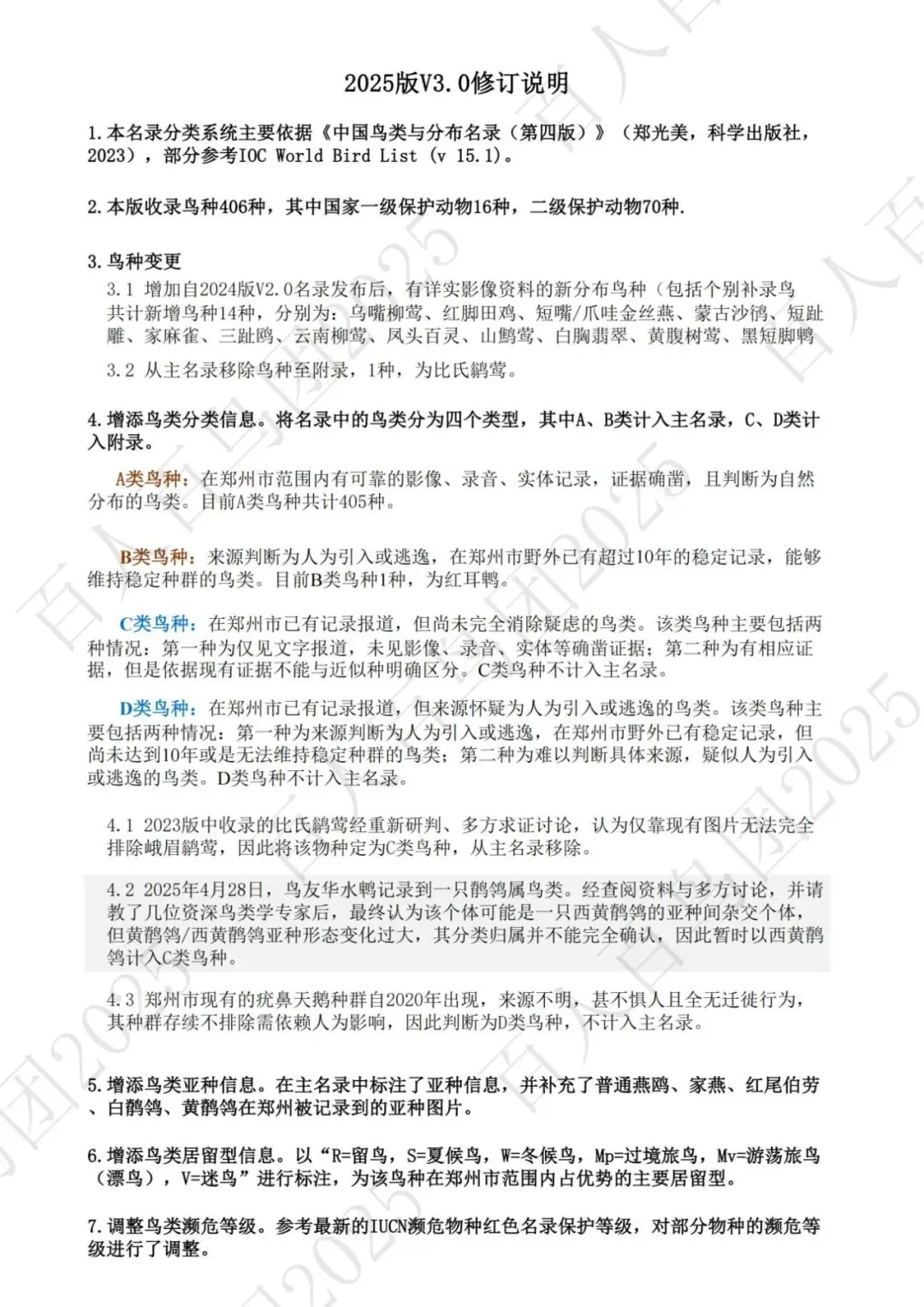
三趾鸥Rissa tridactyla 李子剑/摄







为更好展现郑州市的鸟类分布情况,自本版本起,加入鸟种分类信息,将名录中的鸟类分为四个类别,其中A、B类计入主名录,C、D类计入附录。
A类鸟种:在郑州市范围内有可靠的影像、录音、实体记录,证据确凿,且判断为自然分布的鸟类。目前A类鸟种405种。
B类鸟种:来源判断为人为引入或逃逸,在郑州市野外已有超过10年的稳定记录,能够维持稳定种群的鸟类。目前B类鸟种1种,为红耳鹎。
C类鸟种:在郑州市已有记录报道,但尚未完全消除疑虑的鸟类。该类鸟种主要包括两种情况:第一种为仅见文字报道,未见影像、录音、实体等确凿证据;第二种为有相应证据,但是依据现有证据不能与近似种明确区分。C类鸟种不计入主名录。
D类鸟种:在郑州市已有记录报道,但来源怀疑为人为引入或逃逸的鸟类。该类鸟种主要包括两种情况:第一种为来源判断为人为引入或逃逸,在郑州市野外已有稳定记录,但尚未达到10年或是无法维持稳定种群的鸟类;第二种为难以判断具体来源,疑似人为引入或逃逸的鸟类。D类鸟种不计入主名录。
1、比氏鹟莺
2023版中收录的比氏鹟莺经重新研判、多方求证讨论,认为仅靠现有图片无法完全排除峨眉鹟莺,因此将该物种定为C类鸟种,从主名录移除。

2、西黄鹡鸰

2025年4月28日,鸟友华水鹎于郑州市东风渠记录到鹡鸰属鸟类一只。该个体形态类似黄鹡鸰,但头部有大面积黑色,与郑州常见的黄鹡鸰各亚种形态有明显差异。与黄鹡鸰Motacilla tschutschensis/西黄鹡鸰Motacilla flava各亚种形态对比,该个体形态最近似西黄鹡鸰M.f.feldegg亚种。但feldegg亚种典型个体后枕部的黑色与背部的黄绿色界限清晰明显,黑色部分不存在颜色过渡,而郑州这只个体后枕部颜色存在灰色过渡,且头顶颜色为深灰色,非feldegg亚种典型个体的纯黑色,以现有照片难以判断是光线角度影响,还是该个体颜色确实如此。
另据可靠信息,M.f.thunbergi 亚种和M.t.plexa亚种,虽然典型个体头顶为灰色,但也有少量个体头部颜色较深,近似为黑色。经查阅资料与多方讨论,并请教了几位资深鸟类学专家后,最终认为该个体可能是一只西黄鹡鸰的亚种间杂交个体,但黄鹡鸰/西黄鹡鸰亚种形态变化过大,其分类归属并不能完全确认,因此暂时以西黄鹡鸰计入C类鸟种。 黄鹡鸰/西黄鹡鸰亚种众多,形态多样,未来郑州市可能发现更多的亚种,值得大家关注。
3、疣鼻天鹅
郑州市现有的疣鼻天鹅种群自2020年出现,来源不明,甚不惧人且全无迁徙行为,其种群存续不排除需依赖人为影响,因此判断为D类鸟种,不计入主名录。
一些鸟类物种在郑州市分布有数个亚种,修订小组对其中一部分亚种的记录进行了整理,并于后文的补充部分进行说明。
为更好展现郑州市的鸟类分布情况,自本版本起,增添鸟类居留型信息,该信息主要参考《中国鸟类分类与分布名录》(第四版),同时结合了郑州市的实地观察记录情况。
R=留鸟,终年栖息和繁殖于郑州,不进行长距离迁徙的鸟类;
S=夏候鸟,在郑州市繁殖,繁殖结束后迁徙离开的鸟类;
W=冬候鸟,在郑州市越冬,度冬结束后迁徙离开的鸟类;
Mp=过境旅鸟,过境期迁徙经过郑州市,不在郑州繁殖或度冬,且有稳定过境记录的鸟类;
Mv=游荡旅鸟(漂鸟),不在郑州繁殖和越冬,常规迁徙路线也不经过郑州市,但因种群扩散或觅食等原因,不定期出现在郑州的鸟类。或者是因记录太少,目前难以判断其居留型的鸟类。
V=迷鸟,迁徙路径或栖息地远离郑州,偶然出现在郑州的鸟类。
本名录中标注的居留型信息,为该鸟种在郑州市范围内占优势的主要居留型。居留型实际判断较为复杂,鸟类的居留情况存在特殊个例,随着环境改变,鸟类的居留型也会发生变化。因水平有限,掌握的证据也不足,本部分居留型信息未必十分准确,欢迎指正。
滑动查阅图片版名录:
pdf下载链接:
部分鸟种的证据补充白鹤 Siberian Crane

白鹤(右)Leucogeranus leucogeranus 2020.11.24 郑州黄河湿地 鹰之翼/摄
半蹼鹬Asian Dowitcher

半蹼鹬Limnodromus semipalmatus 2020.8.8 雁鸣湖 武陵山人/摄
白眉地鸫 Siberian Thrush

白眉地鸫Geokichla sibirica 2020.9.23 郑州之林 绿城老吴/摄
部分鸟类的亚种信息补充
普通燕鸥Sterna hirundo


家燕Hirundo rustica


红尾伯劳 Lanius cristatus



白鹡鸰 Motacilla alba




M.a.alba2025.3.11 郑州 小胖/摄
黄鹡鸰Motacilla tschutschensis




♥ 年度记录回顾 ♥
正文执笔丨赵翔宇
编辑丨王雨佳
欢迎投稿zzbrbnt@126.com
添加luckykagami加入观鸟行列
