河南中原国际会展中心有限公司(以下简称“中原国际会展中心”)是郑州航空港科创投资集团有限公司旗下的二级公司,专业负责中原国际会展中心的运营管理工作,公司立足郑州航空港经济综合实验区国家战略定位,依托区位交通优势和产业集聚效应,以"国际化、专业化、品牌化"为发展理念,开展展览、会议、文体活动的举办与承办,以及场馆租赁、配套服务等多元化业务,致力于将中原国际会展中心打造成为面向全国、接轨国际的中部会展新高地。
为满足河南中原国际会展中心有限公司发展需要,进一步充实人才队伍,现启动2026年公开招聘工作,本次计划招聘4人。现将具体事项公告如下:
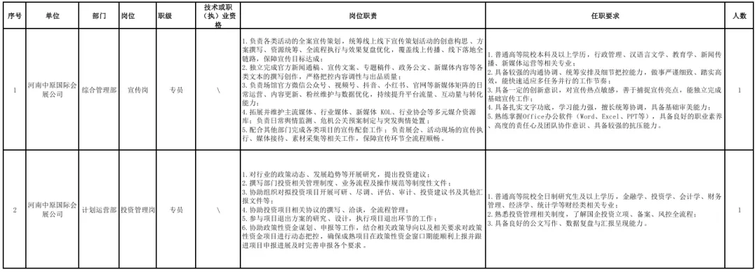
一、招聘计划
具体招聘岗位、招聘人数详见附件。
。


二、应聘人员条件
(一)基本条件
1.具备中华人民共和国国籍,坚定拥护中国共产党的领导,坚决执行党的理论和路线方针政策。具有较高的政治素质和良好的职业道德。遵纪守法,诚信务实,认同集团企业文化和价值观。
2.具备较强的专业素质。具有相应等级专业技术职称或履行岗位所必备的职业资格,熟悉现代企业的组织运作模式,熟悉国家宏观经济政策、产业发展相关政策,了解行业发展动态和方向。
3.具有良好的身心素质。有健康的身体和职业心态,心理承受与调适能力较强,能够适应复杂环境,胜任繁重工作。
4.具有材料完备且存放地址准确的人事档案,个人学习及工作经历清晰,能够进行有效背景调查。
(二)岗位任职条件
1.学历要求:校园招聘报考者应当于2026年7月31日前取得毕业证、学位证,并以其即将获得的最高学历报考;社会招聘报考者应当在报名前取得相应学历。
2.岗位要求:各岗位年龄、具体工作职责、任职要求等详见《河南中原国际会展中心有限公司2026年度公开招聘岗位一览表》。
3.时间计算:计算年龄、实际工作经历和任职年限的截止时间为2026年4月1日。
4.特别优秀的可适当放宽条件。
(三)有下列情形之一的人员不得报名应聘
1.涉嫌违纪违法正在接受审查调查尚未作出结论的,或受到诫勉、组织处理或者党纪政务处分在影响期内的。
2.曾受过刑事处罚或被开除公职、被开除中国共产党党籍的。
3.被依法列为失信联合惩戒对象的。
4.对曾任职单位重大违法经营活动或重大损失负有主要责任或直接责任的。
5.按照相关要求应该回避的。
6.其他法律法规规定的不适宜报名的情形。
三、招聘程序
本次招聘按照发布公告、网上报名、资格审查、综合考评、体检、背景调查、研究审议、公示及聘用等程序进行,各环节均采用淘汰制的形式,择优聘用。具体实施流程如下:
(一)发布公告
本次招聘通过河南中原国际会展中心有限公司(https://www.ccicec.cn/)及中智河南官网(https://www.ciichenan.com/ciichenan/zjzz/zzzp68/index.html)及相关微信公众号(中智河南、中智智聘)等渠道发布招聘公告。
(二)网上报名
1.报名时间:自公告发布之日起至2026年4月16日18:00,逾期不再接受报名。
2.报名渠道:应聘人员须在规定时间内登录报名网页(https://hn.ciic-cloud.cn/zks/index/hzgs)在对应岗位下进行报名。此网站为本次招聘唯一报名渠道,通过其他网站投递简历视为无效报名。每人限报一个岗位,重复投递无效。
3.报名资料:
(1)近期免冠证件照(一寸蓝底电子彩照)。
(2)有效身份证(正反面扫描件)。
(3)学历、学位证书及相关认证报告扫描件。国内学历须提供教育部学历证书电子注册备案表或学历认证报告、学位认证报告,国(境)外学历须提供教育部留学服务中心出具的认证报告;有多个教育经历的,须提供全部学历、学位证书和有关认证报告。对于校园招聘的应聘人员,如暂未取得学历学位证,可提供学生证和学信网学籍在线验证报告。
(4)专业技术职称、职业资格证书等扫描件。
(5)业绩成果证明和获奖证书等证明个人经验、能力及业绩的相关材料扫描件。
4.报名注意事项:应聘人员应对所提交应聘材料的真实性、完整性负责,如发现与事实不符,取消应聘资格。未按规定时间和要求上传报名材料或上传报名材料不齐全、反馈后没有按时补充完善的,视为无效报名。
(三)资格审查
1.根据报名条件和岗位职责,委托第三方招聘机构按照人岗相适原则进行资格审查。
2.资格审查工作贯穿招聘全过程,在任何环节发现资格审查不合格,将立即取消此次应聘资格,且责任自负。
(四)综合考评
综合考评采用笔试、面试相结合的方式,对应聘者进行多维度分析评估。
1.笔试:根据资格审查结果按照笔试人数与拟聘用人数之比不高于10:1的比例确定进入笔试人选。笔试采取线下形式进行,笔试时间90分钟,满分为100分,主要测试应聘人员胜任职位要求的综合基础知识,以及运用其分析解决问题的能力。笔试过程中有作弊、违规违纪等行为的,一律按照零分处理,不得进入下一环节。
注:副总经理岗、总监岗不进行笔试。
2.面试
(1)一般工作人员根据笔试成绩从高到低,按照面试人数与拟聘用人数之比不高于5:1,不低于2:1的比例确定进入面试人选。末位笔试成绩并列的,同时进入面试。面试满分为100分。
一般工作人员综合考评成绩=笔试成绩×30%+面试成绩×70%。
综合考评成绩分数相同者,以面试成绩较高者确定。
(2)副总经理岗、总监岗面试包括初试和复试。
初试:副总经理岗、总监岗按照初试人数与拟聘用人数之比不高于5:1的比例确定进入初试人选。
复试:副总经理岗、总监岗根据初试成绩从高到低进入复试。复试主要考察应聘人员的综合素质能力,同时,设置英语考察环节,着重考察人选跨文化交际能力和外语水平。复试人数按照面试人数与拟聘用人数之比不高于5:1、不低于2:1确定(最后一名成绩相同的一并进入复试环节)。
初试、复试满分均为100分。
副总经理岗、总监岗综合考评成绩=初试成绩×50%+复试成绩×50%。
综合考评成绩分数相同者,以复试成绩较高者确定。
3.综合考评完成后,评委小组按照成绩由高到低1:1提出初步人选。若应聘人员没有成功应聘报考岗位,但个人专业能力和履职经验,能够胜任下一层级岗位,在不超过本岗位招聘人数基础上,经与应聘人员协商一致,可降级作为拟录用人选。
4.岗位取消与核减:因参加面试人员临时放弃等其他原因,导致同岗位参加面试的人员不能形成竞争的,组织现有的应聘人员面试。现有应聘人员面试成绩须达到本场面试的平均分,未达到平均分的,该岗位核减。
(五)体检
统一确定体检单位,自行体检,体检不合格者取消进入下一个环节资格。体检项目标准参照国家《公务员录用体检通用标准(试行)》有关规定执行。
(六)背景调查
按照拟招聘人数1:1的比例,根据综合考评成绩由高分到低分的顺序确定背景调查对象。综合考评成绩并列的,面试成绩高者确定为背景调查对象;笔试成绩、面试成绩均相同的,则通过加试确定背景调查对象。
背景调查不合格人员,取消进入下一个环节资格。调查对象提供虚假材料,伪造有关证件、材料、信息骗取参加招聘资格的,以及在招聘过程中有违规行为的,一经查实,取消拟聘用资格。
(七)研究审议
根据综合考评成绩、体检、背景调查结果,对拟聘用人员提请公司研究审议。
(八)公示及聘用
对经研究审议后的拟聘用人员进行为期5个工作日的公示。对公示期间反映有影响聘用问题并查实的,不予聘用。公示期无异议的,公示结束后按规定办理聘用手续。
四、福利待遇
入职后为员工提供完善的福利待遇和广阔的发展空间。具体如下:
(一)市场化薪酬:按照会展公司薪酬标准执行。
(二)职业发展:管理、专业双通道,内部竞聘等广阔晋升机会和多重培训发展。
(三)工会福利:按照工会和公司相关规定,提供节日福利、劳动保护、生日福利、年度体检等福利项目。
(四)公司福利:员工餐厅等帮助解决后顾之忧。
五、其他事项
(一)应聘人员只能申报一个岗位,根据招聘岗位条件,按照人岗相适原则进行资格审查,资格审查未通过者不再另行通知。
(二)资格审查贯穿招聘工作全过程,应聘人员提交的信息及相关证明材料必须真实有效,如有弄虚作假或欺骗行为,取消聘用资格,已经聘用的解除劳动关系。
(三)应聘人员未按照相关通知要求参与招聘的,一律按放弃应聘资格处理。所留联系电话应保持畅通,若因个人原因导致无法取得有效联系(不同时段联系3次未接通的),视为自动放弃应聘机会。
(四)本次招聘全权委托第三方招聘机构组织,并对应聘人员提供的应聘材料严格保密。本次招聘不组织、不委托举办任何与招聘有关的培训和辅导,不指定考试复习用书,不印制任何与考试有关的辅导资料。
(五)报名信息提交后无法修改,请应聘人员仔细检查确认后提交报名资料,如因个人原因导致报名资料不准确、不齐全影响资格审查结果的,后果由本人自行承担。
(六)报名及咨询电话:0371-55016600转6665
咨询时间(工作日):上午9:00-12:00下午14:00-17:30。
招聘监督电话:0371-68681276 邵老师
本次招聘公告未尽事宜,最终解释权归河南中原国际会展中心有限公司所有。