“房子空着没住人、没产生垃圾、没使用电梯,全额交物业费太亏了!”4月19日,郑州市民李先生向大河报记者反映称,象湖壹号小区曾公示空置房物业费可享7折优惠,引众多空置房业主共鸣。
该小区空置房物业服务收费情况究竟如何?如何推动该“福利”在郑州市更多小区推广?记者多方采访了解。
郑州有小区空置房物业费可享7折,
政策到期仍可申请优惠!
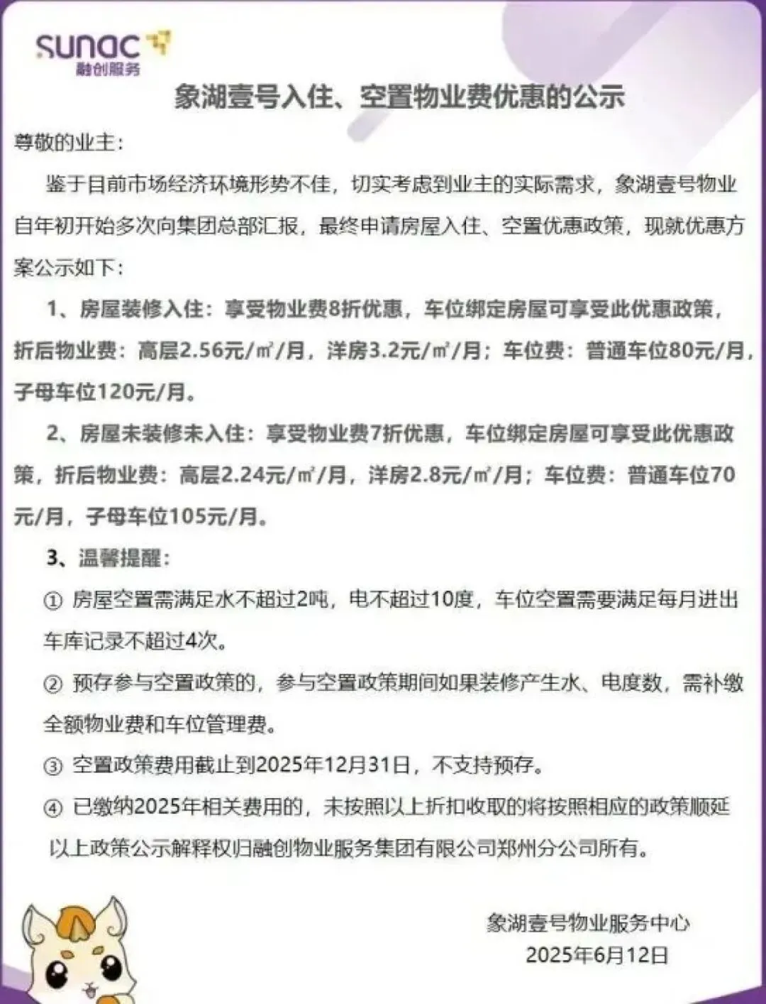
4月19日,郑州市民李先生向大河报记者反映称,他注意到社交媒体平台流传一则《象湖壹号入住、空置物业费优惠的公示》,落款为象湖壹号物业服务中心,时间为2025年6月12日,“根据公示,房屋未装修未入住,可享物业费7折优惠。”随后,李先生将公示图片转发给记者。
从公示内容来看,该小区此前针对业主推出了入住及空置两类物业费优惠方案,优惠政策执行至2025年12月31日。对于房屋装修入住的业主,可享物业费8折优惠,折后物业费:高层2.56元/㎡/月,洋房3.2元/㎡/月。而对于房屋未装修未入住(空置)业主,可享物业费7折优惠,折后物业费:高层2.24元/㎡/月,洋房2.8元/㎡/月。

记者注意到,公示同时明确了空置政策的适用条件:房屋空置期间用水每月不超过2吨、用电不超过10度,车位空置每月进出车库记录不超过4次;若参与空置政策期间装修产生超出标准的水、电度数,需补缴全额物业费和车位管理费,且该政策不支持预存。
4月20日,记者以住户身份致电象湖壹号物业进行核实咨询,工作人员表示该优惠政策为真,但已到期,目前若业主想缴纳空置房物业费,可由物业向集团总部申请优惠,通过后仍可享受折扣政策。业主无需现场办理,提供房号信息后,物业可完成申请并推送费用明细,业主确认后可进行线上扫码支付。
对于收费标准调整原因,该工作人员解释,受全国房地产市场整体经济环境影响,房价普遍走低,小区因此推出阶段性优惠政策以减轻业主经济压力。
郑州去年有160余个小区空置房打折?
物协澄清:无此信源机构
记者梳理河南本地空置房物业费收费、打折及优惠的报道时发现,此前有媒体在2025年8月报道称,据“郑州市物业行业协会”统计,郑州已有160余个小区推出空置房优惠政策,折扣多在7-9折,部分小区还附加增值服务。
但记者4月20日向郑州市物业管理协会核实后,协会工作人员明确表示,郑州市并不存在“郑州市物业行业协会”。
依据《中华人民共和国民法典》第944条及《物业管理条例》,郑州市物业行业协会工作人员进一步说明,物业服务聚焦小区公共区域设施维保、绿化、秩序、保洁等,业主不得以未实际居住为由拒交物业费,房屋空置属业主个人行为,郑州市目前暂无针对空置房物业费减免的统一政策。
空置房物业费打折为啥难推广?
行业人士回应
为进一步厘清行业态度,记者于19日、20日先后采访省内美誉度较好的物业企业大区经理、项目负责人及常年深耕物业领域的工作人员。受访人均表示,河南省及郑州市层面暂无空置房物业费打折的法规与统一政策,物业费实行市场调节价,仅业主与物业协商一致且合规的约定才具效力。
“据我所知,收费率理想、口碑好、规模大的物业企业并未开展此类试点。”一位深耕行业多年的物业经理坦言,物业企业普遍不推行空置房打折,其核心原因是物业服务多采用“包干制”,每个小区的物业费收费标准,是基于小区整体服务成本进行测算的,针对空置房进行物业费打折会直接减少物业收入、影响服务质量,还会损害已全额缴费业主的公平权益,且该做法缺乏明确法律依据。目前,仅少数物业企业自行约定前期空置房折扣或优惠,属于特殊情况下的个别操作。
观点:郑州空置房优惠属个案,
需业主共同决策
记者就空置房物业费打折相关问题采访郑州市业主事务资深顾问、原福泽门小区业委会主任范长江。他表示,虽然目前郑州及河南省暂无针对空置房物业费优惠的统一政策,但他关注到省外部分地区推出有空置房打折政策,且有诸多严格限制条件,普遍仅适用于新交付、未装修、不通水电的房屋,且折扣期限较短。
在范长江看来,物业费已实行市场化定价并需备案,空置房是否打折、如何打折,依法不属于物业单方决定事项,必须经业主大会共同决议,纳入议事规则或管理规约,经全体业主协商表决通过后方可实施,这是唯一合规且公平的路径。
他同时提到,郑州业委会数量持续减少,业主自治缺乏有效支撑,即便部分小区曾通过业委会推动物业费下调及空置房优惠,也属于个案实践。“此外,经业主大会决议,还可对低保、贫困等特殊群体实施物业费减免,这也体现了业主共同决策、物业回归服务本源的核心逻辑。”范长江说。
此前报道
房子一天没住,5年却要交全1.3万物业费!河南省政协委员持续呼吁:物业服务实行弹性收费
来 源:河南日报社视觉全媒体中心·大河报记者 张瞧 实习生 葛瑶
编 辑:王 聪
