
各位热爱科研的小伙伴们,今天为大家推介2026年3月23日发表在 《Journal of Advanced Research》杂志的研究性文章。该文章由郑州大学 薛孟周教授等团队共同完成,主要研究方向为探索脑出血脑损伤发病的分子生物学机制、脑梗死后出血转化机制及其防治探讨、探索代谢性疾病与脑血管病之间相互作用及影响、微创治疗脑出血新方法、干细胞修复脑出血脑损伤、纳米技术在脑血管病治疗中的应用、中医中药在脑血管病防治中的创新研究等。文章题目“MyD88 inhibitory Peptide-2 (MIP2) improves neurological outcomes and reduces neuroinflammation after intracerebral Hemorrhage-mediated secondary brain injury”。本研究旨在研究MIP2针对脑出血诱导的继发性脑损伤的潜在神经保护、抗炎和抗氧化应激的治疗潜力,并且围绕脑出血 (Intracerebral hemorrhage)、继发性脑损伤 (Secondary brain injury)、神经炎症 (Neuroinflammation)、MyD88抑制肽-2 (MyD88 inhibitory peptide-2, MIP2)、分子调节 (Molecular regulations)等关键词展开研究。

背景:脑出血是一种高致死率、高致残率的脑血管疾病,目前缺乏有效的治疗手段。脑出血后激活的神经炎症反应是继发性脑损伤的主要驱动因素,其中Toll样受体介导的MyD88依赖性信号通路在炎症反应中起关键作用。MIP2是一种能够靶向TIR结构域、具有广谱TLR抑制活性的多肽,但其在脑出血中的作用机制尚不明确。
目的:探讨MIP2在脑出血后继发性脑损伤中的神经保护、抗炎及抗氧化应激作用,揭示其潜在的作用机制。
方法:
模型构建: 通过向纹状体注射胶原酶诱导小鼠脑出血模型。给药方式: 在造模后第0、1、3天腹腔注射MIP2。
评估手段: 使用神经功能缺损评分和转角实验评估神经行为功能;通过HE染色测量血肿体积;通过Evans Blue assay和紧密连接蛋白检测评估血脑屏障(BBB)完整性;通过TUNEL染色评估凋亡;通过Western Blot、免疫组化和免疫荧光分析相关分子标志物。
结果:
功能改善: MIP2治疗显著改善了神经功能,减少了血肿体积。
BBB保护: MIP2通过上调紧密连接蛋白(ZO-1, Claudin-5, Occludin)并降低MMP9表达,增强了血脑屏障的完整性。
抗炎作用: MIP2通过抑制胶质细胞激活、中性粒细胞浸润以及炎症介质(HO-1, MyD88, NF-κB, TLR4, IL-1β)的表达,减轻了神经炎症。
抗氧化作用: MIP2通过调节MyD88介导的信号通路,增加了抗氧化应激标志物(GPX4, AIFM2, Nrf2)的表达。
结论:MIP2通过调控MyD88介导的信号通路,抑制神经炎症、减轻氧化应激、保护血脑屏障完整性、减少细胞凋亡,从而在脑出血后继发性脑损伤中发挥显著的神经保护作用,具有潜在的临床转化价值。

图1 MIP2改善脑出血后的神经功能严重程度,减轻脑损伤及血肿体积。
(A)(B) 分别通过角落测试(A)和局灶性神经功能缺损评分(B)评估术后第1、3、7天的神经功能评分。(C)(E) 脑出血诱导小鼠脑组织的代表性H&E染色图像(C)及通过H&E染色图像评估的血肿体积(E)。(D)(F) 脑出血术后第3天小鼠脑组织的代表性脑切片图像(D)及大体血肿体积的定量分析(F)。

图2 MIP2治疗改善血脑屏障结构完整性。
(A) 血肿周围脑区标记ZO-1(绿色)和DAPI(蓝色)的免疫荧光染色图像。(B) 伊文思蓝染色的定量分析。(C) 脑出血术后第3天紧密连接蛋白(ZO-1、Occludin、Claudin-5)及MMP9的代表性Western blot结果。(E–H) ZO-1(E)、Occludin(F)、Claudin-5(G)及MMP9(H)表达的定量分析。(D) 脑出血后血肿周围脑区vWF和MMP9免疫组化染色的代表性图像。(I)(J) vWF(I)和MMP9(J)的定量分析。

图3 MIP2下调脑出血后炎症介质的表达。
(A) Western blot检测HO-1、TLR4、NF-κB及IL-1β的蛋白表达。(B–E) 通过ImageJ和GraphPad Prism软件对HO-1(B)、TLR4(C)、NF-κB(D)和IL-1β(E)进行定量分析。(H) 脑出血术后第3天TLR4和MyD88阳性细胞的免疫组化扫描图像。(F)(G) 通过ImageJ和GraphPad Prism软件对TLR4(F)和MyD88(G)进行定量分析。

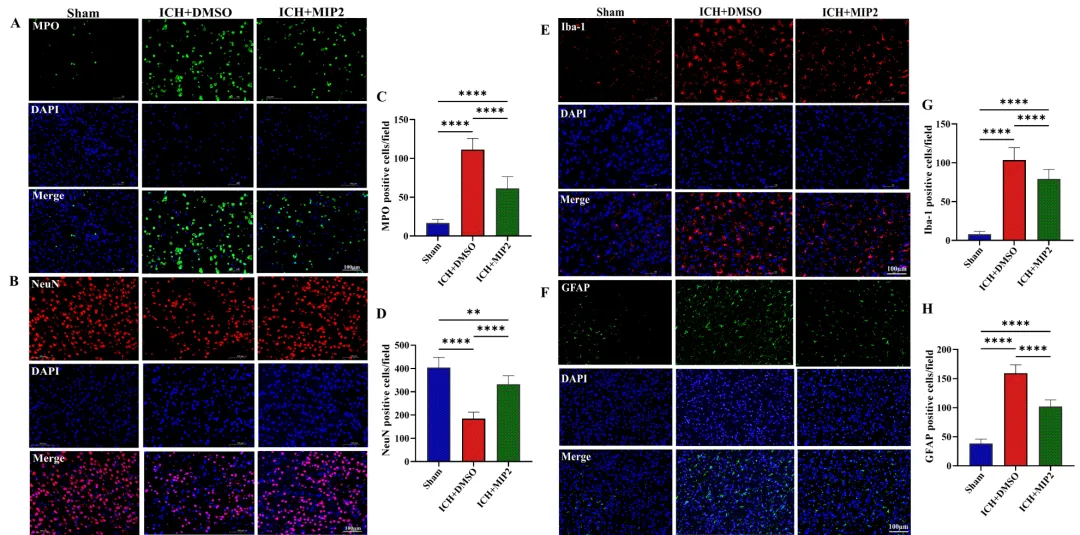
图4 MIP2治疗减轻脑出血后炎症反应。
(A–D) 脑出血术后第3天MPO(绿色)、DAPI(蓝色)(A, C)及NeuN(红色)(B, D)的荧光染色及定量分析,通过ImageJ和GraphPad Prism软件分析。(E–H) 脑出血术后第3天Iba-1(红色)(E, G)和GFAP(绿色)(F, H)的荧光染色及定量分析,通过ImageJ和GraphPad Prism软件分析。

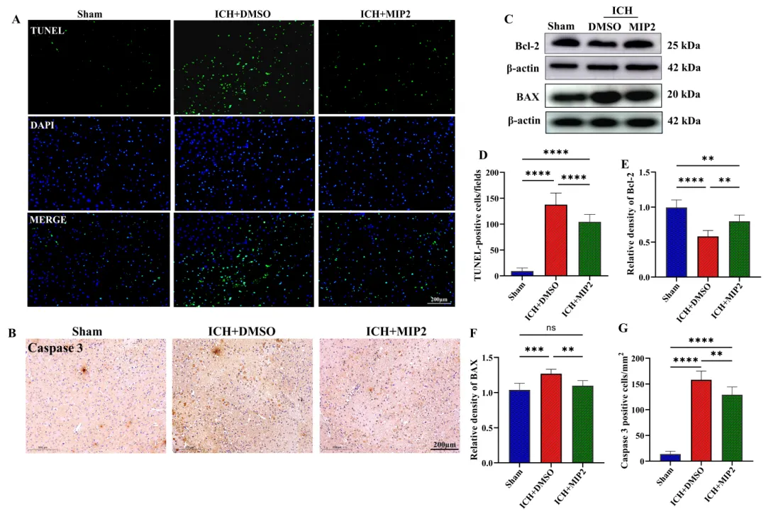
图5 MIP2减少脑出血后细胞凋亡。
(A)(D) 脑出血术后第3天血肿周围区域TUNEL阳性细胞的代表性荧光图像及定量分析(TUNEL:绿色,DAPI:蓝色)。(B)(G) 免疫组化染色图像(B)及cleaved caspase-3的定量分析(G)。(C) Western blot检测Bcl-2和BAX的蛋白表达。(E)(F) Bcl-2(E)和BAX(F)的定量分析。

图6 MIP2减轻脑出血后脑损伤并缓解氧化应激损伤。
(A)(C–D) 脑出血术后第3天血肿周围脑区GPX4(A, C)和Nrf2(A, D)的蛋白表达。(B) AIFM2的免疫组化染色图像。(E) AIFM2阳性染色百分比的定量评估,数据通过ImageJ获取并由GraphPad Prism软件分析。(F) 活性氧检测。

图7 脑出血(ICH)的病理机制及MIP2治疗在减轻继发性脑损伤中的治疗效应示意图。
该图展示了MIP2腹腔注射后穿越血脑屏障,通过干扰TIR信号体组装(结合TLR4、MyD88的TIR结构域),抑制NF-κB激活和下游IL-1β释放,进而减少星形胶质细胞、小胶质细胞/巨噬细胞活化、中性粒细胞浸润和MMPs产生;同时激活Nrf2抗氧化通路,上调GPX4、HO-1和AIFM2表达,降低ROS水平,最终保护血脑屏障紧密连接蛋白(ZO-1、Occludin、Claudin-5、JAM),实现神经保护和功能恢复。
综上所述,我们的研究在胶原酶诱导的脑出血小鼠模型中首次系统证实,MIP2通过靶向MyD88依赖性信号通路,显著改善脑出血后的神经功能缺损,减少血肿体积,保护血脑屏障完整性,抑制胶质细胞活化、中性粒细胞浸润及促炎因子表达,同时增强抗氧化防御机制,降低细胞凋亡和氧化应激水平。MIP2作为一种具有细胞穿透肽修饰的多肽,能够有效穿透血脑屏障,发挥广谱抗炎和神经保护作用,且无明显毒副作用。尽管仍需进一步明确其在MyD88二聚化抑制中的直接作用机制、非TLR4通路的影响、性别差异及长期疗效等问题,但目前结果表明MIP2在脑出血治疗中具有广阔的转化前景,值得进一步开展临床前和临床研究。



需要领取文献的同学,后台私信“87”,即可领取!
《医研三人行》公众号推送文章仅为学术交流使用,仅供读者参考。公众号中“原创”标识仅代表原创编译之作,不代表本公众号对文本主张版权。版权归文章作者所有。
1、Phytomedicine!广州中医药大学史亚飞、张荣、赵金兰等团队:四逆散如何通过5-HT4R"重启"抑郁大脑的奖赏环路?
2、顺铂耐药无解?J Adv Res:STING-MDH2轴直接逆转耐药!西安交大张彦民团队破解非小细胞肺癌顺铂耐药代谢-免疫新机制
3、铁死亡抵抗→耐药进展!南方医科大学潘星华团队合作最新JAR:多组学揭示MYBL2驱动的癌干样细胞通过抵抗铁死亡促进肝癌进展,附预后模型