当前位置:首页>郑州>郑州大学神操作!机器学习 + 孟德尔随机化双线发力,时空分析点睛,2 区生信佳作拿下 ALS 研究新突破~

郑州大学神操作!机器学习 + 孟德尔随机化双线发力,时空分析点睛,2 区生信佳作拿下 ALS 研究新突破~

  • 2026-05-10 22:14:46
郑州大学神操作!机器学习 + 孟德尔随机化双线发力,时空分析点睛,2 区生信佳作拿下 ALS 研究新突破~

点击蓝字

关注我们

肌萎缩侧索硬化症(ALS)作为一种进展迅速的运动神经元疾病,患者确诊后往往在 3-5 年内面临瘫痪甚至死亡,且长期缺乏可靠的生物标志物和有效治疗靶点。郑州大学团队在《iScience》发表的一项多尺度整合研究,不仅开发出精准的九基因诊断特征,更首次证实 ABCA1 基因的保护性作用,为 ALS 的早期诊断与靶向治疗开辟了新路径。

中文标题:ABCA1在肌萎缩侧索硬化症中起保护性调节作用

发表:iScience

发表时间:2025年12月

影响因子:4.1/Q1

研究背景

肌萎缩侧索硬化症(ALS)是一种进行性运动神经元疾病,缺乏可靠的生物标志物和有效的治疗靶点。

研究方法

本研究围绕 ALS 开展系列研究:分析 GBD 2021 的 MND 数据及 SDI 相关性;筛选外周血 DEGs,对 GSE112676 行 WGCNA、分析 22 种免疫细胞 ssGSEA 及与 ABCA1 的相关性;用三种机器学习算法筛选 9 个诊断基因,构建并验证 RF、LASSO 模型;通过两样本 MR 验证基因因果作用;ELISA 检测血清 ABCA1 并分析关联性;最后探究 ABCA1 在多组织的时空异质性表达。

          研究结果

          1.全球运动神经元疾病的负担随着时间的推移有所增加,并且与社会人口指数密切相关。

          为明确渐冻症(ALS)早期诊断生物标志物研发需求,本研究分析1990–2021年GBD数据集的运动神经元疾病(MNDs,ALS为主要亚型)全球负担,发现2021年高SDI地区MNDs各项疾病负担指标均最高,且不同SDI地区、性别、年龄的疾病负担趋势差异显著,国家SDI与MNDs伤残调整生命年率呈强正相关。鉴于ALS占MNDs病例80%-90%,上述结果凸显了开发ALS敏感生物标志物、推进高负担及新兴发病地区早期检测干预的迫切性。

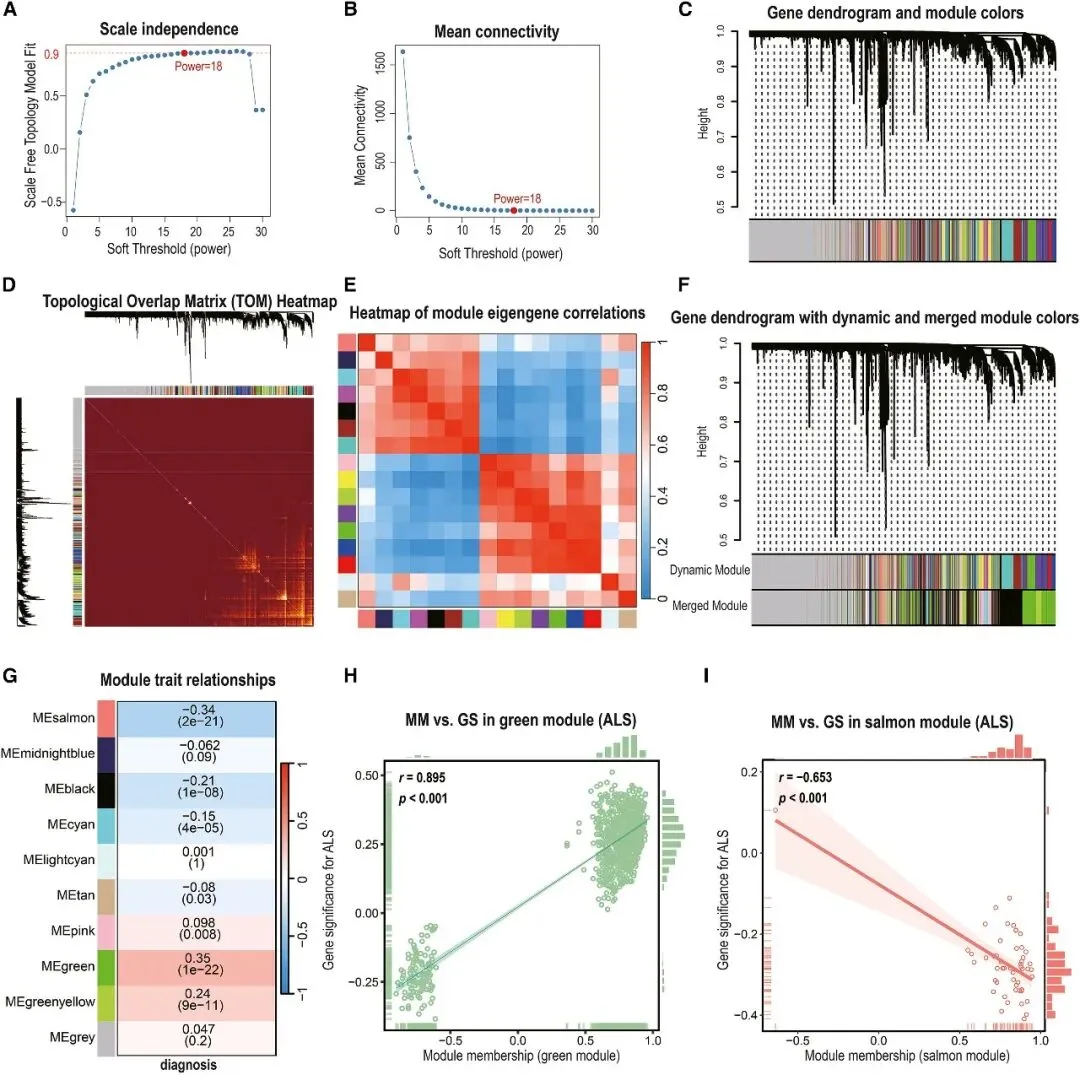
          2.加权基因共表达网络分析识别出与肌萎缩侧索硬化症相关的基因模块

          对GSE112676队列全血转录组行WGCNA分析,将初筛的16个共表达模块合并为9个,发现绿色、salmon模块与ALS状态关联最密切,前者基因在ALS中上调、后者下调,且两模块核心基因均与疾病状态高度相关。功能富集分析显示,上调的绿色模块富集于RNA剪接、氧化应激、免疫相关等ALS相关通路,下调的salmon模块无显著功能富集。该研究鉴定的两个ALS相关转录模块,为后续核心基因筛选和整合生物标志物研发奠定了基础。

            3.差异表达基因及其与肌萎缩侧索硬化相关模块的重叠

            分析ALS患者与健康对照的血液转录组,筛选出1079个差异基因(656上、423下),部分上调核心基因与WGCNA鉴定的ALS相关绿色模块重叠,且差异基因与该模块高度重合。上调基因富集于RNA代谢、氧化应激等通路,与绿色模块功能一致;ssGSEA发现ALS患者存在外周免疫细胞浸润失调。研究整合差异基因与WGCNA模块,得到449个候选基因,为后续机器学习开发ALS诊断标志物提供核心基因集。

              4.机器学习确定了用于肌萎缩侧索硬化症诊断的经交叉验证的九基因特征

              用三种机器学习算法,从449个ALS候选基因中筛选出9个核心特征基因;基于该基因集的随机森林分类器诊断及校准性能优异,LASSO模型表现次之。性别分层分析显示ABCA1在男女中均具强判别能力,SRPK1、SLC25A20判别价值中等。这9个基因覆盖脂质代谢等多个ALS相关通路,其中ABCA1、SRPK1为核心贡献基因。

              5.ATP结合盒转运蛋白A1的表达与肌萎缩侧索硬化症风险降低存在因果关联

              通过两样本孟德尔随机化(MR)分析,探究 9 个 ALS 诊断候选基因的因果作用,发现仅 ABCA1 在多种 MR 方法中显示出强有力因果证据:基因预测的 ABCA1 高表达与 ALS 风险降低显著相关(OR=0.93),敏感性测试证实无多效性、异质性,且因果方向正确。三个独立 GWAS 数据集重复分析显示,欧洲队列结果一致,其他队列趋势一致。结合此前研究,ABCA1 作为核心基因、差异基因及诊断特征,是具有机制和治疗意义的关键 ALS 相关生物标志物。

              6.ATP结合盒转运蛋白A1上调在内部血清队列中得到验证及其与临床和功能评分的关联

              通过 ELISA 证实,ALS 患者血清 ABCA1 水平显著高于健康对照,不受储存时间、年龄性别影响,BMI 和 ALS 诊断是其独立预测因素。ABCA1 与 ALSFRS-R 得分呈负相关趋势(无统计学意义),≤65 岁患者升高更显著;其 mRNA 表达与中性粒细胞正相关、与 CD56bright NK 细胞负相关,提示与外周先天免疫相关。

              7. ATP结合盒转运蛋白A1表达在肌萎缩侧索硬化症转录组数据集中的时空异质性

              分析多数据集揭示ALS中ABCA1表达呈时空异质性:外周血中ABCA1显著上调,且与病程无关,印证其作为外周生物标志物的可靠性;脊髓表达具区域依赖性,腰段持续显著上调、颈段部分数据集上调、胸段无差异,SOD1-G93A小鼠中其表达随疾病进展逐步升高;骨骼肌中抗阻训练后其表达轻度下降但不显著;脑组织中表达区域异质性明显,海马体失调显著,皮质区域变化各异且与其他神经系统疾病对比呈相反趋势。整体而言,ABCA1在ALS患者外周血、脊髓(尤腰段)持续升高,脑区呈动态调节,其失调或为全身代谢改变与疾病进展相关区域特异性分子过程共同作用的结果。

              文章小结

              研究将ABCA1确定为ALS的有前景治疗候选药物。此外,我们系统性地描述了ALS患者和疾病模型中ABCA1表达在多组织中的时空异质性。这些发现共同为系统性代谢适应与神经退行性退行性疾病之间的联系提供了新见解,为进一步探索ABCA1靶向干预措施提供了依据。

                  如果您对神经疾病的生信文献有兴趣,请为小编点点关注,如果您需要生信分析的定制化服务,欢迎联系小编~

                  想系统掌握生信前沿技术却无从下手?我们为你量身打造系列精品课程,涵盖单细胞转录组、SMR设计、孟德尔随机化、机器学习大热门方向。从方案设计到结果解析,全程一对一指导,学会为止!✅ 专业内容 + 实操训练✅ 一对一答疑,学习无忧✅ 三人成团立减288元,转发海报再领好礼扫码咨询,抢占科研先机!

                  往期推荐

                  机器学习 + 血浆蛋白组学!复旦郁金泰团队登顶 IF10.6《Cell》子刊,癫痫研究思路可直接借鉴!

                  IF 7.5!广州医科大一附院单细胞 + 机器学习双重突破!揭示 AD 中 TIM-3 + 小胶质细胞的致病机制与精准治疗新方向

                  Nature Communications!生信人狂喜!虚拟敲除 + 单细胞测序,90% 生信解析唐氏综合征脑发育密码

                  分享让更多人看看

                  最新文章

                  随机文章

                  基本 文件 流程 错误 SQL 调试
                  1. 请求信息 : 2026-05-16 16:55:24 HTTP/2.0 GET : https://i.460.net.cn/a/475134.html
                  2. 运行时间 : 0.164800s [ 吞吐率:6.07req/s ] 内存消耗:4,596.82kb 文件加载:140
                  3. 缓存信息 : 0 reads,0 writes
                  4. 会话信息 : SESSION_ID=338904042a88c4417fb53556eae79a33
                  1. /yingpanguazai/ssd/ssd1/www/i.460.net.cn/public/index.php ( 0.79 KB )
                  2. /yingpanguazai/ssd/ssd1/www/i.460.net.cn/vendor/autoload.php ( 0.17 KB )
                  3. /yingpanguazai/ssd/ssd1/www/i.460.net.cn/vendor/composer/autoload_real.php ( 2.49 KB )
                  4. /yingpanguazai/ssd/ssd1/www/i.460.net.cn/vendor/composer/platform_check.php ( 0.90 KB )
                  5. /yingpanguazai/ssd/ssd1/www/i.460.net.cn/vendor/composer/ClassLoader.php ( 14.03 KB )
                  6. /yingpanguazai/ssd/ssd1/www/i.460.net.cn/vendor/composer/autoload_static.php ( 4.90 KB )
                  7. /yingpanguazai/ssd/ssd1/www/i.460.net.cn/vendor/topthink/think-helper/src/helper.php ( 8.34 KB )
                  8. /yingpanguazai/ssd/ssd1/www/i.460.net.cn/vendor/topthink/think-validate/src/helper.php ( 2.19 KB )
                  9. /yingpanguazai/ssd/ssd1/www/i.460.net.cn/vendor/topthink/think-orm/src/helper.php ( 1.47 KB )
                  10. /yingpanguazai/ssd/ssd1/www/i.460.net.cn/vendor/topthink/think-orm/stubs/load_stubs.php ( 0.16 KB )
                  11. /yingpanguazai/ssd/ssd1/www/i.460.net.cn/vendor/topthink/framework/src/think/Exception.php ( 1.69 KB )
                  12. /yingpanguazai/ssd/ssd1/www/i.460.net.cn/vendor/topthink/think-container/src/Facade.php ( 2.71 KB )
                  13. /yingpanguazai/ssd/ssd1/www/i.460.net.cn/vendor/symfony/deprecation-contracts/function.php ( 0.99 KB )
                  14. /yingpanguazai/ssd/ssd1/www/i.460.net.cn/vendor/symfony/polyfill-mbstring/bootstrap.php ( 8.26 KB )
                  15. /yingpanguazai/ssd/ssd1/www/i.460.net.cn/vendor/symfony/polyfill-mbstring/bootstrap80.php ( 9.78 KB )
                  16. /yingpanguazai/ssd/ssd1/www/i.460.net.cn/vendor/symfony/var-dumper/Resources/functions/dump.php ( 1.49 KB )
                  17. /yingpanguazai/ssd/ssd1/www/i.460.net.cn/vendor/topthink/think-dumper/src/helper.php ( 0.18 KB )
                  18. /yingpanguazai/ssd/ssd1/www/i.460.net.cn/vendor/symfony/var-dumper/VarDumper.php ( 4.30 KB )
                  19. /yingpanguazai/ssd/ssd1/www/i.460.net.cn/vendor/topthink/framework/src/think/App.php ( 15.30 KB )
                  20. /yingpanguazai/ssd/ssd1/www/i.460.net.cn/vendor/topthink/think-container/src/Container.php ( 15.76 KB )
                  21. /yingpanguazai/ssd/ssd1/www/i.460.net.cn/vendor/psr/container/src/ContainerInterface.php ( 1.02 KB )
                  22. /yingpanguazai/ssd/ssd1/www/i.460.net.cn/app/provider.php ( 0.19 KB )
                  23. /yingpanguazai/ssd/ssd1/www/i.460.net.cn/vendor/topthink/framework/src/think/Http.php ( 6.04 KB )
                  24. /yingpanguazai/ssd/ssd1/www/i.460.net.cn/vendor/topthink/think-helper/src/helper/Str.php ( 7.29 KB )
                  25. /yingpanguazai/ssd/ssd1/www/i.460.net.cn/vendor/topthink/framework/src/think/Env.php ( 4.68 KB )
                  26. /yingpanguazai/ssd/ssd1/www/i.460.net.cn/app/common.php ( 0.03 KB )
                  27. /yingpanguazai/ssd/ssd1/www/i.460.net.cn/vendor/topthink/framework/src/helper.php ( 18.78 KB )
                  28. /yingpanguazai/ssd/ssd1/www/i.460.net.cn/vendor/topthink/framework/src/think/Config.php ( 5.54 KB )
                  29. /yingpanguazai/ssd/ssd1/www/i.460.net.cn/config/app.php ( 0.95 KB )
                  30. /yingpanguazai/ssd/ssd1/www/i.460.net.cn/config/cache.php ( 0.78 KB )
                  31. /yingpanguazai/ssd/ssd1/www/i.460.net.cn/config/console.php ( 0.23 KB )
                  32. /yingpanguazai/ssd/ssd1/www/i.460.net.cn/config/cookie.php ( 0.56 KB )
                  33. /yingpanguazai/ssd/ssd1/www/i.460.net.cn/config/database.php ( 2.47 KB )
                  34. /yingpanguazai/ssd/ssd1/www/i.460.net.cn/vendor/topthink/framework/src/think/facade/Env.php ( 1.67 KB )
                  35. /yingpanguazai/ssd/ssd1/www/i.460.net.cn/config/filesystem.php ( 0.61 KB )
                  36. /yingpanguazai/ssd/ssd1/www/i.460.net.cn/config/lang.php ( 0.91 KB )
                  37. /yingpanguazai/ssd/ssd1/www/i.460.net.cn/config/log.php ( 1.35 KB )
                  38. /yingpanguazai/ssd/ssd1/www/i.460.net.cn/config/middleware.php ( 0.19 KB )
                  39. /yingpanguazai/ssd/ssd1/www/i.460.net.cn/config/route.php ( 1.89 KB )
                  40. /yingpanguazai/ssd/ssd1/www/i.460.net.cn/config/session.php ( 0.57 KB )
                  41. /yingpanguazai/ssd/ssd1/www/i.460.net.cn/config/trace.php ( 0.34 KB )
                  42. /yingpanguazai/ssd/ssd1/www/i.460.net.cn/config/view.php ( 0.82 KB )
                  43. /yingpanguazai/ssd/ssd1/www/i.460.net.cn/app/event.php ( 0.25 KB )
                  44. /yingpanguazai/ssd/ssd1/www/i.460.net.cn/vendor/topthink/framework/src/think/Event.php ( 7.67 KB )
                  45. /yingpanguazai/ssd/ssd1/www/i.460.net.cn/app/service.php ( 0.13 KB )
                  46. /yingpanguazai/ssd/ssd1/www/i.460.net.cn/app/AppService.php ( 0.26 KB )
                  47. /yingpanguazai/ssd/ssd1/www/i.460.net.cn/vendor/topthink/framework/src/think/Service.php ( 1.64 KB )
                  48. /yingpanguazai/ssd/ssd1/www/i.460.net.cn/vendor/topthink/framework/src/think/Lang.php ( 7.35 KB )
                  49. /yingpanguazai/ssd/ssd1/www/i.460.net.cn/vendor/topthink/framework/src/lang/zh-cn.php ( 13.70 KB )
                  50. /yingpanguazai/ssd/ssd1/www/i.460.net.cn/vendor/topthink/framework/src/think/initializer/Error.php ( 3.31 KB )
                  51. /yingpanguazai/ssd/ssd1/www/i.460.net.cn/vendor/topthink/framework/src/think/initializer/RegisterService.php ( 1.33 KB )
                  52. /yingpanguazai/ssd/ssd1/www/i.460.net.cn/vendor/services.php ( 0.14 KB )
                  53. /yingpanguazai/ssd/ssd1/www/i.460.net.cn/vendor/topthink/framework/src/think/service/PaginatorService.php ( 1.52 KB )
                  54. /yingpanguazai/ssd/ssd1/www/i.460.net.cn/vendor/topthink/framework/src/think/service/ValidateService.php ( 0.99 KB )
                  55. /yingpanguazai/ssd/ssd1/www/i.460.net.cn/vendor/topthink/framework/src/think/service/ModelService.php ( 2.04 KB )
                  56. /yingpanguazai/ssd/ssd1/www/i.460.net.cn/vendor/topthink/think-trace/src/Service.php ( 0.77 KB )
                  57. /yingpanguazai/ssd/ssd1/www/i.460.net.cn/vendor/topthink/framework/src/think/Middleware.php ( 6.72 KB )
                  58. /yingpanguazai/ssd/ssd1/www/i.460.net.cn/vendor/topthink/framework/src/think/initializer/BootService.php ( 0.77 KB )
                  59. /yingpanguazai/ssd/ssd1/www/i.460.net.cn/vendor/topthink/think-orm/src/Paginator.php ( 11.86 KB )
                  60. /yingpanguazai/ssd/ssd1/www/i.460.net.cn/vendor/topthink/think-validate/src/Validate.php ( 63.20 KB )
                  61. /yingpanguazai/ssd/ssd1/www/i.460.net.cn/vendor/topthink/think-orm/src/Model.php ( 23.55 KB )
                  62. /yingpanguazai/ssd/ssd1/www/i.460.net.cn/vendor/topthink/think-orm/src/model/concern/Attribute.php ( 21.05 KB )
                  63. /yingpanguazai/ssd/ssd1/www/i.460.net.cn/vendor/topthink/think-orm/src/model/concern/AutoWriteData.php ( 4.21 KB )
                  64. /yingpanguazai/ssd/ssd1/www/i.460.net.cn/vendor/topthink/think-orm/src/model/concern/Conversion.php ( 6.44 KB )
                  65. /yingpanguazai/ssd/ssd1/www/i.460.net.cn/vendor/topthink/think-orm/src/model/concern/DbConnect.php ( 5.16 KB )
                  66. /yingpanguazai/ssd/ssd1/www/i.460.net.cn/vendor/topthink/think-orm/src/model/concern/ModelEvent.php ( 2.33 KB )
                  67. /yingpanguazai/ssd/ssd1/www/i.460.net.cn/vendor/topthink/think-orm/src/model/concern/RelationShip.php ( 28.29 KB )
                  68. /yingpanguazai/ssd/ssd1/www/i.460.net.cn/vendor/topthink/think-helper/src/contract/Arrayable.php ( 0.09 KB )
                  69. /yingpanguazai/ssd/ssd1/www/i.460.net.cn/vendor/topthink/think-helper/src/contract/Jsonable.php ( 0.13 KB )
                  70. /yingpanguazai/ssd/ssd1/www/i.460.net.cn/vendor/topthink/think-orm/src/model/contract/Modelable.php ( 0.09 KB )
                  71. /yingpanguazai/ssd/ssd1/www/i.460.net.cn/vendor/topthink/framework/src/think/Db.php ( 2.88 KB )
                  72. /yingpanguazai/ssd/ssd1/www/i.460.net.cn/vendor/topthink/think-orm/src/DbManager.php ( 8.52 KB )
                  73. /yingpanguazai/ssd/ssd1/www/i.460.net.cn/vendor/topthink/framework/src/think/Log.php ( 6.28 KB )
                  74. /yingpanguazai/ssd/ssd1/www/i.460.net.cn/vendor/topthink/framework/src/think/Manager.php ( 3.92 KB )
                  75. /yingpanguazai/ssd/ssd1/www/i.460.net.cn/vendor/psr/log/src/LoggerTrait.php ( 2.69 KB )
                  76. /yingpanguazai/ssd/ssd1/www/i.460.net.cn/vendor/psr/log/src/LoggerInterface.php ( 2.71 KB )
                  77. /yingpanguazai/ssd/ssd1/www/i.460.net.cn/vendor/topthink/framework/src/think/Cache.php ( 4.92 KB )
                  78. /yingpanguazai/ssd/ssd1/www/i.460.net.cn/vendor/psr/simple-cache/src/CacheInterface.php ( 4.71 KB )
                  79. /yingpanguazai/ssd/ssd1/www/i.460.net.cn/vendor/topthink/think-helper/src/helper/Arr.php ( 16.63 KB )
                  80. /yingpanguazai/ssd/ssd1/www/i.460.net.cn/vendor/topthink/framework/src/think/cache/driver/File.php ( 7.84 KB )
                  81. /yingpanguazai/ssd/ssd1/www/i.460.net.cn/vendor/topthink/framework/src/think/cache/Driver.php ( 9.03 KB )
                  82. /yingpanguazai/ssd/ssd1/www/i.460.net.cn/vendor/topthink/framework/src/think/contract/CacheHandlerInterface.php ( 1.99 KB )
                  83. /yingpanguazai/ssd/ssd1/www/i.460.net.cn/app/Request.php ( 0.09 KB )
                  84. /yingpanguazai/ssd/ssd1/www/i.460.net.cn/vendor/topthink/framework/src/think/Request.php ( 55.78 KB )
                  85. /yingpanguazai/ssd/ssd1/www/i.460.net.cn/app/middleware.php ( 0.25 KB )
                  86. /yingpanguazai/ssd/ssd1/www/i.460.net.cn/vendor/topthink/framework/src/think/Pipeline.php ( 2.61 KB )
                  87. /yingpanguazai/ssd/ssd1/www/i.460.net.cn/vendor/topthink/think-trace/src/TraceDebug.php ( 3.40 KB )
                  88. /yingpanguazai/ssd/ssd1/www/i.460.net.cn/vendor/topthink/framework/src/think/middleware/SessionInit.php ( 1.94 KB )
                  89. /yingpanguazai/ssd/ssd1/www/i.460.net.cn/vendor/topthink/framework/src/think/Session.php ( 1.80 KB )
                  90. /yingpanguazai/ssd/ssd1/www/i.460.net.cn/vendor/topthink/framework/src/think/session/driver/File.php ( 6.27 KB )
                  91. /yingpanguazai/ssd/ssd1/www/i.460.net.cn/vendor/topthink/framework/src/think/contract/SessionHandlerInterface.php ( 0.87 KB )
                  92. /yingpanguazai/ssd/ssd1/www/i.460.net.cn/vendor/topthink/framework/src/think/session/Store.php ( 7.12 KB )
                  93. /yingpanguazai/ssd/ssd1/www/i.460.net.cn/vendor/topthink/framework/src/think/Route.php ( 23.73 KB )
                  94. /yingpanguazai/ssd/ssd1/www/i.460.net.cn/vendor/topthink/framework/src/think/route/RuleName.php ( 5.75 KB )
                  95. /yingpanguazai/ssd/ssd1/www/i.460.net.cn/vendor/topthink/framework/src/think/route/Domain.php ( 2.53 KB )
                  96. /yingpanguazai/ssd/ssd1/www/i.460.net.cn/vendor/topthink/framework/src/think/route/RuleGroup.php ( 22.43 KB )
                  97. /yingpanguazai/ssd/ssd1/www/i.460.net.cn/vendor/topthink/framework/src/think/route/Rule.php ( 26.95 KB )
                  98. /yingpanguazai/ssd/ssd1/www/i.460.net.cn/vendor/topthink/framework/src/think/route/RuleItem.php ( 9.78 KB )
                  99. /yingpanguazai/ssd/ssd1/www/i.460.net.cn/route/app.php ( 1.72 KB )
                  100. /yingpanguazai/ssd/ssd1/www/i.460.net.cn/vendor/topthink/framework/src/think/facade/Route.php ( 4.70 KB )
                  101. /yingpanguazai/ssd/ssd1/www/i.460.net.cn/vendor/topthink/framework/src/think/route/dispatch/Controller.php ( 4.74 KB )
                  102. /yingpanguazai/ssd/ssd1/www/i.460.net.cn/vendor/topthink/framework/src/think/route/Dispatch.php ( 10.44 KB )
                  103. /yingpanguazai/ssd/ssd1/www/i.460.net.cn/app/controller/Index.php ( 4.81 KB )
                  104. /yingpanguazai/ssd/ssd1/www/i.460.net.cn/app/BaseController.php ( 2.05 KB )
                  105. /yingpanguazai/ssd/ssd1/www/i.460.net.cn/vendor/topthink/think-orm/src/facade/Db.php ( 0.93 KB )
                  106. /yingpanguazai/ssd/ssd1/www/i.460.net.cn/vendor/topthink/think-orm/src/db/connector/Mysql.php ( 5.44 KB )
                  107. /yingpanguazai/ssd/ssd1/www/i.460.net.cn/vendor/topthink/think-orm/src/db/PDOConnection.php ( 52.47 KB )
                  108. /yingpanguazai/ssd/ssd1/www/i.460.net.cn/vendor/topthink/think-orm/src/db/Connection.php ( 8.39 KB )
                  109. /yingpanguazai/ssd/ssd1/www/i.460.net.cn/vendor/topthink/think-orm/src/db/ConnectionInterface.php ( 4.57 KB )
                  110. /yingpanguazai/ssd/ssd1/www/i.460.net.cn/vendor/topthink/think-orm/src/db/builder/Mysql.php ( 16.58 KB )
                  111. /yingpanguazai/ssd/ssd1/www/i.460.net.cn/vendor/topthink/think-orm/src/db/Builder.php ( 24.06 KB )
                  112. /yingpanguazai/ssd/ssd1/www/i.460.net.cn/vendor/topthink/think-orm/src/db/BaseBuilder.php ( 27.50 KB )
                  113. /yingpanguazai/ssd/ssd1/www/i.460.net.cn/vendor/topthink/think-orm/src/db/Query.php ( 15.71 KB )
                  114. /yingpanguazai/ssd/ssd1/www/i.460.net.cn/vendor/topthink/think-orm/src/db/BaseQuery.php ( 45.13 KB )
                  115. /yingpanguazai/ssd/ssd1/www/i.460.net.cn/vendor/topthink/think-orm/src/db/concern/TimeFieldQuery.php ( 7.43 KB )
                  116. /yingpanguazai/ssd/ssd1/www/i.460.net.cn/vendor/topthink/think-orm/src/db/concern/AggregateQuery.php ( 3.26 KB )
                  117. /yingpanguazai/ssd/ssd1/www/i.460.net.cn/vendor/topthink/think-orm/src/db/concern/ModelRelationQuery.php ( 20.07 KB )
                  118. /yingpanguazai/ssd/ssd1/www/i.460.net.cn/vendor/topthink/think-orm/src/db/concern/ParamsBind.php ( 3.66 KB )
                  119. /yingpanguazai/ssd/ssd1/www/i.460.net.cn/vendor/topthink/think-orm/src/db/concern/ResultOperation.php ( 7.01 KB )
                  120. /yingpanguazai/ssd/ssd1/www/i.460.net.cn/vendor/topthink/think-orm/src/db/concern/WhereQuery.php ( 19.37 KB )
                  121. /yingpanguazai/ssd/ssd1/www/i.460.net.cn/vendor/topthink/think-orm/src/db/concern/JoinAndViewQuery.php ( 7.11 KB )
                  122. /yingpanguazai/ssd/ssd1/www/i.460.net.cn/vendor/topthink/think-orm/src/db/concern/TableFieldInfo.php ( 2.63 KB )
                  123. /yingpanguazai/ssd/ssd1/www/i.460.net.cn/vendor/topthink/think-orm/src/db/concern/Transaction.php ( 2.77 KB )
                  124. /yingpanguazai/ssd/ssd1/www/i.460.net.cn/vendor/topthink/framework/src/think/log/driver/File.php ( 5.96 KB )
                  125. /yingpanguazai/ssd/ssd1/www/i.460.net.cn/vendor/topthink/framework/src/think/contract/LogHandlerInterface.php ( 0.86 KB )
                  126. /yingpanguazai/ssd/ssd1/www/i.460.net.cn/vendor/topthink/framework/src/think/log/Channel.php ( 3.89 KB )
                  127. /yingpanguazai/ssd/ssd1/www/i.460.net.cn/vendor/topthink/framework/src/think/event/LogRecord.php ( 1.02 KB )
                  128. /yingpanguazai/ssd/ssd1/www/i.460.net.cn/vendor/topthink/think-helper/src/Collection.php ( 16.47 KB )
                  129. /yingpanguazai/ssd/ssd1/www/i.460.net.cn/vendor/topthink/framework/src/think/facade/View.php ( 1.70 KB )
                  130. /yingpanguazai/ssd/ssd1/www/i.460.net.cn/vendor/topthink/framework/src/think/View.php ( 4.39 KB )
                  131. /yingpanguazai/ssd/ssd1/www/i.460.net.cn/vendor/topthink/framework/src/think/Response.php ( 8.81 KB )
                  132. /yingpanguazai/ssd/ssd1/www/i.460.net.cn/vendor/topthink/framework/src/think/response/View.php ( 3.29 KB )
                  133. /yingpanguazai/ssd/ssd1/www/i.460.net.cn/vendor/topthink/framework/src/think/Cookie.php ( 6.06 KB )
                  134. /yingpanguazai/ssd/ssd1/www/i.460.net.cn/vendor/topthink/think-view/src/Think.php ( 8.38 KB )
                  135. /yingpanguazai/ssd/ssd1/www/i.460.net.cn/vendor/topthink/framework/src/think/contract/TemplateHandlerInterface.php ( 1.60 KB )
                  136. /yingpanguazai/ssd/ssd1/www/i.460.net.cn/vendor/topthink/think-template/src/Template.php ( 46.61 KB )
                  137. /yingpanguazai/ssd/ssd1/www/i.460.net.cn/vendor/topthink/think-template/src/template/driver/File.php ( 2.41 KB )
                  138. /yingpanguazai/ssd/ssd1/www/i.460.net.cn/vendor/topthink/think-template/src/template/contract/DriverInterface.php ( 0.86 KB )
                  139. /yingpanguazai/ssd/ssd1/www/i.460.net.cn/runtime/temp/ea612fc1da910b74827694dd9af81119.php ( 11.98 KB )
                  140. /yingpanguazai/ssd/ssd1/www/i.460.net.cn/vendor/topthink/think-trace/src/Html.php ( 4.42 KB )
                  1. CONNECT:[ UseTime:0.000885s ] mysql:host=127.0.0.1;port=3306;dbname=i460;charset=utf8mb4
                  2. SHOW FULL COLUMNS FROM `fenlei` [ RunTime:0.000768s ]
                  3. SELECT * FROM `fenlei` WHERE `fid` = 0 [ RunTime:0.000329s ]
                  4. SELECT * FROM `fenlei` WHERE `fid` = 63 [ RunTime:0.000279s ]
                  5. SHOW FULL COLUMNS FROM `set` [ RunTime:0.000583s ]
                  6. SELECT * FROM `set` [ RunTime:0.000215s ]
                  7. SHOW FULL COLUMNS FROM `article` [ RunTime:0.000640s ]
                  8. SELECT * FROM `article` WHERE `id` = 475134 LIMIT 1 [ RunTime:0.001652s ]
                  9. UPDATE `article` SET `lasttime` = 1778921724 WHERE `id` = 475134 [ RunTime:0.002391s ]
                  10. SELECT * FROM `fenlei` WHERE `id` = 64 LIMIT 1 [ RunTime:0.000239s ]
                  11. SELECT * FROM `article` WHERE `id` < 475134 ORDER BY `id` DESC LIMIT 1 [ RunTime:0.000604s ]
                  12. SELECT * FROM `article` WHERE `id` > 475134 ORDER BY `id` ASC LIMIT 1 [ RunTime:0.000394s ]
                  13. SELECT * FROM `article` WHERE `id` < 475134 ORDER BY `id` DESC LIMIT 10 [ RunTime:0.002438s ]
                  14. SELECT * FROM `article` WHERE `id` < 475134 ORDER BY `id` DESC LIMIT 10,10 [ RunTime:0.002235s ]
                  15. SELECT * FROM `article` WHERE `id` < 475134 ORDER BY `id` DESC LIMIT 20,10 [ RunTime:0.009113s ]
                  0.166465s