
各位同学,当你们看到这份真题解读的时候,2026届考研已经落下帷幕。
今年的考研,像是时代的不易里夹杂着的些许机遇;总体考生人数缩水、很多人选择半途前往考公,这都使考研这条路变得没有那么拥挤,也使得还在选择考研的你们有了一些新的动力。
但能否抓住时代的机遇,一战成硕,某种层面上,又是另一种较量。
前人照路后人行。2026届考研已过,2027届的同学们又在收拾行囊准备启程的路上。
师兄来啦创立之初就希望能通过搭建一个平台,传输有用的学习方法与知识,带各位辛苦奋斗的人儿到达研究生学府的彼岸,在26届学长学姐们出考场的第一时间收集了最热乎的真题,并制作了这份真题解读,以期许用最权威与全面的解读带之后的考生明晰郑州大学专业课试题难度、考试风格、最新的考试方向以及热点方向,为之后各位考生们的备考探清更明朗的道路。
这或许是在考研这条黑暗的暂时看不到尽头的路上,26届学长学姐们用亲身备考给大家亮起的第一束光。
愿看到此份试题解读的你
能顺利开启备考新篇章——
01
真题分析

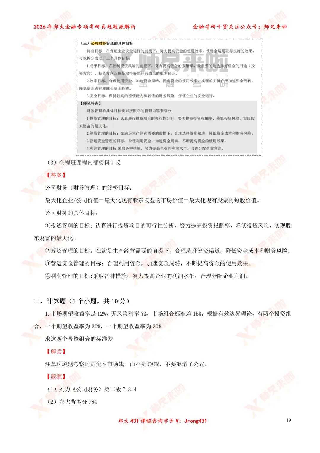
总体而言,郑州大学今年专业课的考试风格和往年变化不大,金融学部分的题目还是会直接出黄达教材上的考点,不过今年部分考点相对较偏,像期权的时间价值、金融体系的顺周期性,还有行为金融学,这些比较容易被大部分考生忽略,公司财务部分考的题目相对基础,除了论述题在刘力的教材上没有直接的内容,其他基本上都能找到合适的参考。
02
押题反馈

今年师兄来啦课程和资料涵盖了全系列知识点,实现了知识点几近全覆盖。相信大家在良好的学习基础以及正确的学习方法的带领下,一定能一战成硕。

03
题源解析






















更多金融考研咨询,请添加下方阿紫学姐和乐乐学长微信!

2027金专考研全程定向早鸟班限时优惠
27金专全程定向早鸟班已经开始招生啦,现在报名有超值大额优惠,课程内容可以点击下方链接了解详情,也可添加学长学姐微信咨询哦~













篇幅有限,仅展示部分资料...
部分上岸学生喜报




















起航定制SVIP、VIP督学全程班

-End-
关注“师兄来啦”,后台回复院校
获取更多金融专硕定向考研信息
师兄来啦_金融考研定向服务专业品牌
专注金融专硕考研辅导,硕博团队200余人,开创定校学习、定向辅导先河,成功辅导上千名同学上岸。