
中国烟草总公司郑州烟草研究院成立于1958年,是中国烟草总公司直属的综合性科研机构、硕士学位授予单位、博士后科研工作站设站单位,是国际标准化组织/烟草及烟草制品技术委员会(ISO/TC126)国内技术对口单位,担任国际烟草科学研究合作中心(CORESTA)理事会成员中国代表、科学委员会委员和产品工艺学组副主席等职位。
60余年来,郑州院始终持续深入开展基础性、前瞻性、战略性科学技术研究,助力解决不同时期烟草行业发展面临的一个个重大关键技术问题,推动中国烟草科技创新和生产技术水平持续提升。牵头承担并完成了数百项科研项目,获得国家科技进步奖二等奖3项,省部级特等奖2项、一等奖18项,3人获得中国烟草总公司科学技术杰出贡献奖。目前拥有烟草生态环境与烟叶质量、烟草化学、烟草工艺、烟用香精香料基础研究和烟草生物学效应等5个国家烟草专卖局(中国烟草总公司)重点实验室,国家烟草质量监督检验中心、中国烟草科技信息中心、中国烟草标准化研究中心和国家烟草基因研究中心等4个行业级中心,是中文核心期刊《烟草科技》的编辑、出版单位。汇集了由中国工程院院士1人、享受“国务院政府特殊津贴”专家4人、烟草行业科技领军人才1人、学科带头人14人、河南省学术技术带头人2人、研究员及相当专业技术职务66人等组成的高层次专家队伍。
一、招聘计划
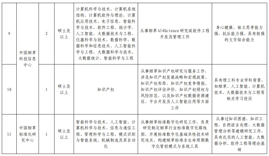
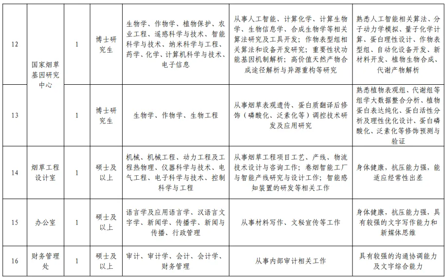
本次共招聘19人,招聘岗位、人数、专业及学历要求见《中国烟草总公司郑州烟草研究院2026年高校毕业生招聘计划表》(附件1)。




二、招聘对象
(一)2026年全国普通高等院校统分统招毕业生,且在2026年1月1日至2026年9月30日期间取得学历学位证书,其中博士研究生放宽至2025年1月1日至2026年9月30日期间取得学历学位证书;
(二)留学回国人员,且在2025年1月1日至2026年9月30日期间取得国(境)外学位并完成教育部留学服务中心学历学位认证。
如为已毕业学生,须自最高学历毕业后未落实工作单位,无正式就业经历(未签订劳动合同、没有职工社保缴纳记录等)。
三、资格条件
(一)应聘人员应符合下列条件:
1.拥护中华人民共和国宪法,拥护中国共产党领导和社会主义制度;
2.具有良好的政治素质和道德品行;
3.具有正常履行职责的身体条件和心理素质;
4.具有符合岗位要求的学历、专业和工作能力;
5.学历及专业必须与招聘需求一致,应以已(将)获得的最高学历、学位证书所对应的专业报考。专业划分标准参照国家教育部门发布的《研究生招生学科专业代码(2024年)》执行。对于学科(专业)目录中没有具体对应的自设学科(专业)和国(境)外留学等专业,根据所学专业名称、主要课程、研究方向、学习内容等情况与该岗位要求的专业相近程度进行综合判定。
6.回避条件。严格执行行业及我院招聘工作回避制度规定。
(二)下列人员不得参加应聘:
1.因犯罪受过刑事处罚的;
2.被开除中国共产党党籍的;
3.受过开除处分的;
4.被依法列为失信联合惩戒对象的;
5.有其他不适宜招录的违法情形。
四、招聘程序
(一)网上报名
1.信息发布:招聘公告在郑州烟草研究院网站(https://www.ztri.com.cn/)和国家烟草专卖局政府网站(http://www.tobacco.gov.cn/gjyc/zpxx/list.shtml)公开发布。
2.报名时间:即日起至2026年2月23日24:00,逾期不再受理。
3.报名方式:报名采取网上报名的方式,符合报名条件的招聘对象需登录https://c.exam-sp.com/zzycyjy,进行在线报名。
4.应聘者须通过招聘平台及时、规范上传个人应聘材料附件。上传应聘附件材料包括:个人照片;诚信应聘承诺书(附件2);个人简历;学术成果证明材料;最高学历期间成绩单;个人学籍/学历/学位证明材料(学信网);学位、学历证书;其他获奖证书等证明材料;上传附件材料应为PDF格式。
5.注意事项:
(1)应聘者按照所学主修专业,只能选择1个岗位进行申报。如同时向多个岗位投递简历,我院有权进行调整。
(2)提交的相关信息和材料必须真实、准确、完整、合法、有效。凡不按要求提交信息和材料者,一经发现,立即取消其线上初选、笔试、面试、体检、录用资格。
(二)资格审查
待报名结束,按照资格条件对应聘人员进行资格审查,符合资格条件的人选参加线上初选,将以电子邮件、短信或电话的方式直接通知本人。未通过资格审查的不再另行通知。
资格审查贯穿全程,在招聘任何环节发现应聘者不符合资格条件或有弄虚作假行为,将立即取消其报考或录用资格;已经录用的,依法解除劳动关系;构成犯罪的,移交司法机关处理。由此发生的个人损失由应聘人员个人承担。
(三)线上初选
通过网络线上方式对应聘人员进行量化测试,综合管理岗科目为《行政综合测试》;信息中心岗位科目为《计算机综合测试》;其他专业技术类岗位科目为《理工科综合测试》。根据量化测试成绩,从高到低按照1:20的比例确定考试人选(若最后一名成绩相同,则一并进入下一环节)。量化测试成绩不带入下一环节,不计入总成绩。
(四)考试
考试采取笔试、面试相结合的方式。笔试成绩不带入下一环节,不计入总成绩,面试成绩计入总成绩。笔试和面试时间、地点另行通知。
1.笔试。综合管理岗笔试科目为《管理综合能力测试》;信息中心岗位笔试科目为《计算机综合能力测试》;其他专业技术类岗位笔试科目为《英语综合能力测试》。同时进行线上心理测评,心理测评作为招录人员的重要参考。
设定最低开考比例原则上为1:3,低于最低开考比例要求的,按比例相应调减该岗位的招聘人数计划直至取消该岗位招聘。计划调整情况在录用公示中予以说明。
2.面试。根据笔试成绩,从高分到低分按照招聘岗位和专业人数,按照不高于1:7的比例确定面试入围人员名单,若最后一名出现同分者,一并确定为面试人选。面试主要考察岗位相关专业技术水平、英语水平、综合素质等内容。
若实际参加面试的人数低于1:2比例,按比例相应调减该岗位的招聘人数计划直至取消该岗位招聘。计划调整情况在录用公示中予以说明。
对报考资格进行复审。资格复审主要核实报考者是否符合规定的报考资格条件,确认其提交的信息和材料是否真实、准确、完整。
(五)考察与体检
考试完毕,按面试平均分高低以1:1的比例确定“考察人选”。本岗位面试有多位特别优秀的,在“考察人选”确定后,可确定1-2位“备选考察人选”,若第1名考察人选放弃时,将顺位通知后续“备选考察人选”。不跨岗位调剂确定“考察人选”。通知参加面试的全部应聘者面试结果。
1.考察。考察工作突出政治标准,重点考察人选是否符合深刻领悟“两个确立”的决定性意义,增强“四个意识”、坚定“四个自信”、做到“两个维护”,热爱中国共产党、热爱祖国、热爱人民等政治要求。考察内容主要包括人选的政治素质、道德品行、能力素质、心理素质、学习和工作表现、遵纪守法、廉洁自律、岗位匹配度以及是否需要回避等方面的情况。考察人选达不到资格条件或者不符合报考岗位要求的,不得确定为拟录用人员。
2.组织体检。按照公务员体检的项目和标准,由我院指定公立三级甲等医院进行体检(体检费用由我院承担,体检结果由我院统一领取);国(境)外学历人员,若在境外可提供海外医疗机构的体检报告或近半年内国内公立三级甲等医疗机构出具的体检结果。我院或应聘者对体检结果有疑问的,可以按照规定提出复检。体检结果以复检结论为准。必要时,可以要求体检对象重新体检。
考察、体检若发现有不符合录用资格的,不得进入下一环节。
(六)公示及录用
考察与体检合格人员,确定为拟录用人选,在我院网站进行公示,公示期为7天。
公示期满,对没有问题或者反映的问题不影响录用的人员,按规定办理相关录用手续。
(七)递补及补录
1.递补规则。应聘者在笔试前放弃或被取消资格,将按量化测试成绩从高到低确定笔试递补人选;应聘者在面试前放弃或被取消资格,将按笔试成绩从高到低确定面试递补人选,笔试成绩低于该岗位所有参加笔试人员有效成绩平均分的不再递补。开考当天放弃或被取消资格等不具备递补条件的不再递补。
2.补录规则。若“考察人选”放弃或被取消录用资格,或体检、考察出现不适合被录用的情形,将按有关岗位面试时确定的“备选考察人选”次序决定补录人选。
同一批次拟录用人员开始办理入职手续后,不再进行补录。
五、有关说明
(一)应聘者按要求填写相关资料,并对所提供的个人信息和相关资料的真实性、有效性负责。
(二)应聘者应确保联系方式填写准确,通信工具畅通,在各招聘环节中,将及时通知进入下一环节的应聘者,如若联系不到应聘者本人,则视为应聘者自动放弃资格。未进入招聘下一环节的应聘者,不再另行通知。应聘者可适时登录报名系统查询是否通过资格审查、笔试、面试成绩以及笔试、面试等相关通知。
(三)本次招聘不收取任何费用,未出版也未指定招聘考试辅导用书,不举办也不委托任何机构和个人举办任何形式的招聘、考试辅导培训班等,请应聘者提高警惕,谨防上当受骗。应聘者参加招聘过程中的交通、食宿等费用自理。
(四)本招聘信息由郑州烟草研究院负责解释。
六、联系方式
报名系统相关问题,请联系报名系统的在线客服(人工客服时间段:工作日9:00-17:00)。
招聘政策咨询联系电话:15565091351
附件1:中国烟草总公司郑州烟草研究院2026年高校毕业生招聘计划表1767488990630.pdf
附件2:诚信应聘承诺书(高校毕业生)1767489018429.pdf
分享朋友圈,转发让更多人知道


END



