简介
为探究 HAX-1 在脑缺血再灌注(I/R)损伤中的作用及机制,先构建小鼠 tMCAO 模型和小胶质细胞 BV2 的 OGD/R 模型,验证脑梗死区小胶质细胞焦亡激活且 HAX-1 表达下调,再通过 AAV / 腺病毒调控体内外 HAX-1 表达,检测脑梗死面积、焦亡相关蛋白、炎症因子及神经元凋亡变化,随后用 NLRP3 抑制剂 MCC950 验证 NLRP3 的介导作用,再通过 Co-IP、免疫荧光共定位明确 HAX-1 与 NLRP3 的相互作用,最后结合 BLI 和分子对接证实 HAX-1 与 ASC 竞争性结合 NLRP3;研究证实,HAX-1 在脑 I/R 损伤中表达降低,过表达 HAX-1 可通过竞争性结合 NLRP3 阻断 NLRP3-ASC 组装,抑制 NLRP3 炎症小体形成和小胶质细胞焦亡,减少炎症介质释放,减轻神经元凋亡和脑梗死,是脑梗死治疗的潜在新靶点。


研究背景

急性脑梗死具有高致残率和致死率,血管再通治疗后的脑缺血再灌注(I/R)损伤严重限制神经功能恢复,小胶质细胞焦亡与脑 I/R 损伤后的炎症反应密切相关,NLRP3 炎症小体组装是小胶质细胞焦亡的关键环节,HAX-1 作为抗凋亡蛋白在神经系统中发挥重要作用,但其在脑 I/R 损伤中对小胶质细胞焦亡的调控作用及机制尚未阐明。

研究方案

先在体内 tMCAO 模型和体外 OGD/R 模型中验证脑 I/R 损伤后小胶质细胞焦亡激活与 HAX-1 表达的关联,再通过调控 HAX-1 的体内外表达,明确其对脑梗死面积、小胶质细胞焦亡、炎症因子释放及神经元凋亡的影响,接着利用 NLRP3 抑制剂验证 NLRP3 在 HAX-1 调控焦亡中的介导作用,随后通过 Co-IP、免疫荧光共定位探究 HAX-1 与 NLRP3/ASC 的相互作用,最后借助 BLI 技术和分子对接揭示 HAX-1 调控 NLRP3 炎症小体形成的分子机制,明确 HAX-1 的神经保护作用靶点。

研究结果

脑 I/R 损伤后小鼠梗死区和小胶质细胞 OGD/R 模型中 HAX-1 表达显著下调,小胶质细胞焦亡通路激活,NLRP3-ASC 组装增强,神经元凋亡增加;过表达 HAX-1 可显著减小脑梗死面积,抑制 Caspase1、GSDMD 的活化和 IL-1/IL-18 释放,减少小胶质细胞焦亡和神经元凋亡,敲低 HAX-1 则作用相反;NLRP3 抑制剂 MCC950 可阻断 HAX-1 敲低引发的焦亡通路激活;Co-IP 和免疫荧光证实 HAX-1 可与 NLRP3 结合,且抑制 NLRP3 与 ASC 的相互作用;BLI 和分子对接显示 HAX-1 与 ASC 对 NLRP3 存在竞争性结合,二者结合位点相似、结合亲和力相近,HAX-1 通过此方式阻断 NLRP3 炎症小体组装。

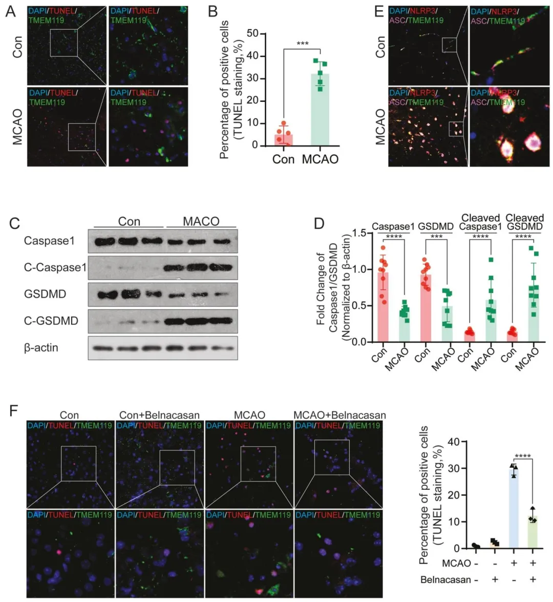
Fig1:证实小鼠 tMCAO 模型中脑梗死区小胶质细胞发生焦亡,且焦亡促进梗死区神经元凋亡;梗死区焦亡相关蛋白活化,NLRP3 与 ASC 在小胶质细胞中共定位增强,Caspase1 抑制剂可显著减少梗死区神经元凋亡。

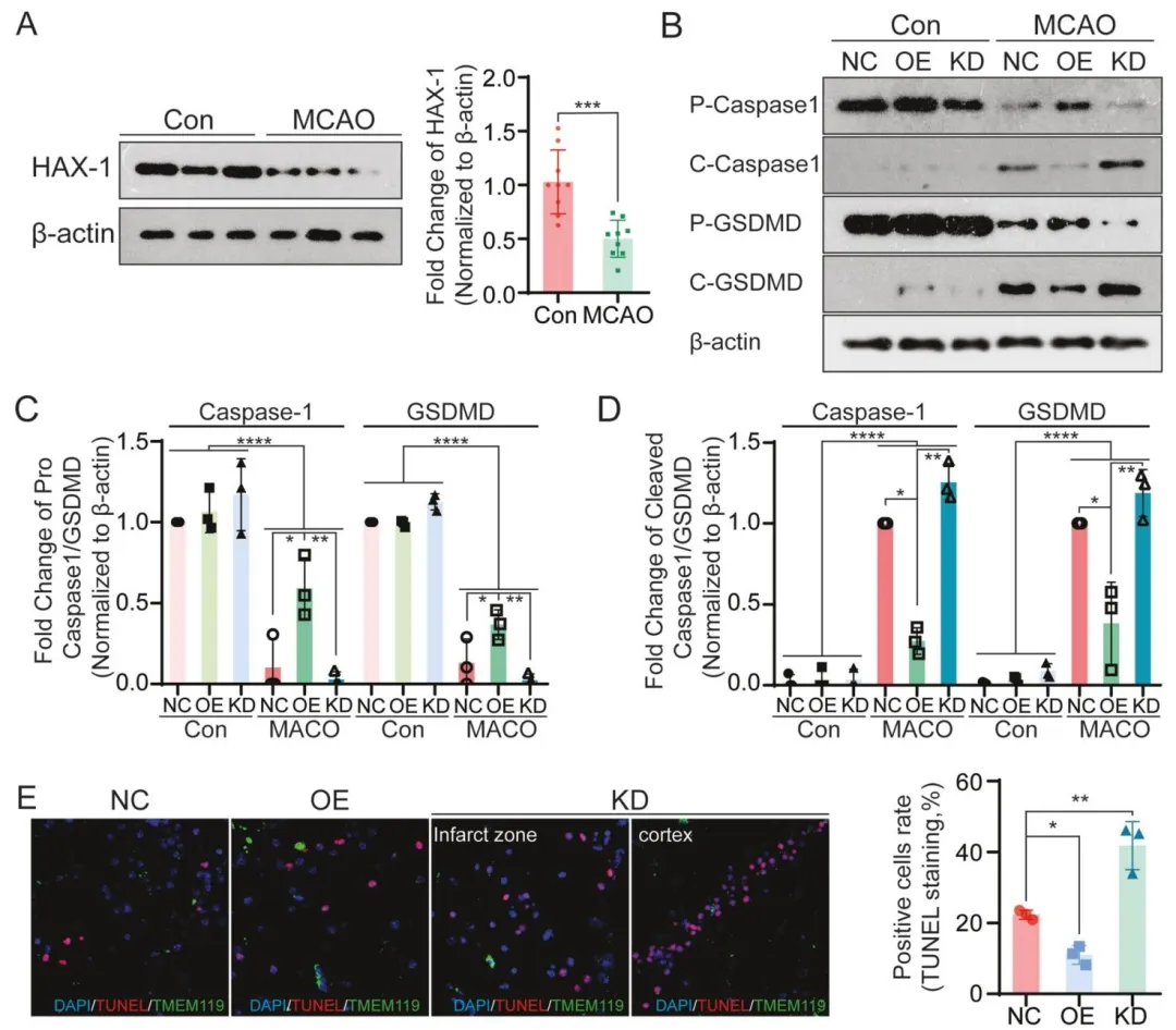
Fig2:证实小鼠 tMCAO 模型中梗死区 HAX-1 表达降低,HAX-1 可调控梗死区焦亡通路激活,过表达 HAX-1 能抑制焦亡、减少神经元凋亡,敲低 HAX-1 则加剧焦亡和神经元凋亡,扩大脑梗死面积。

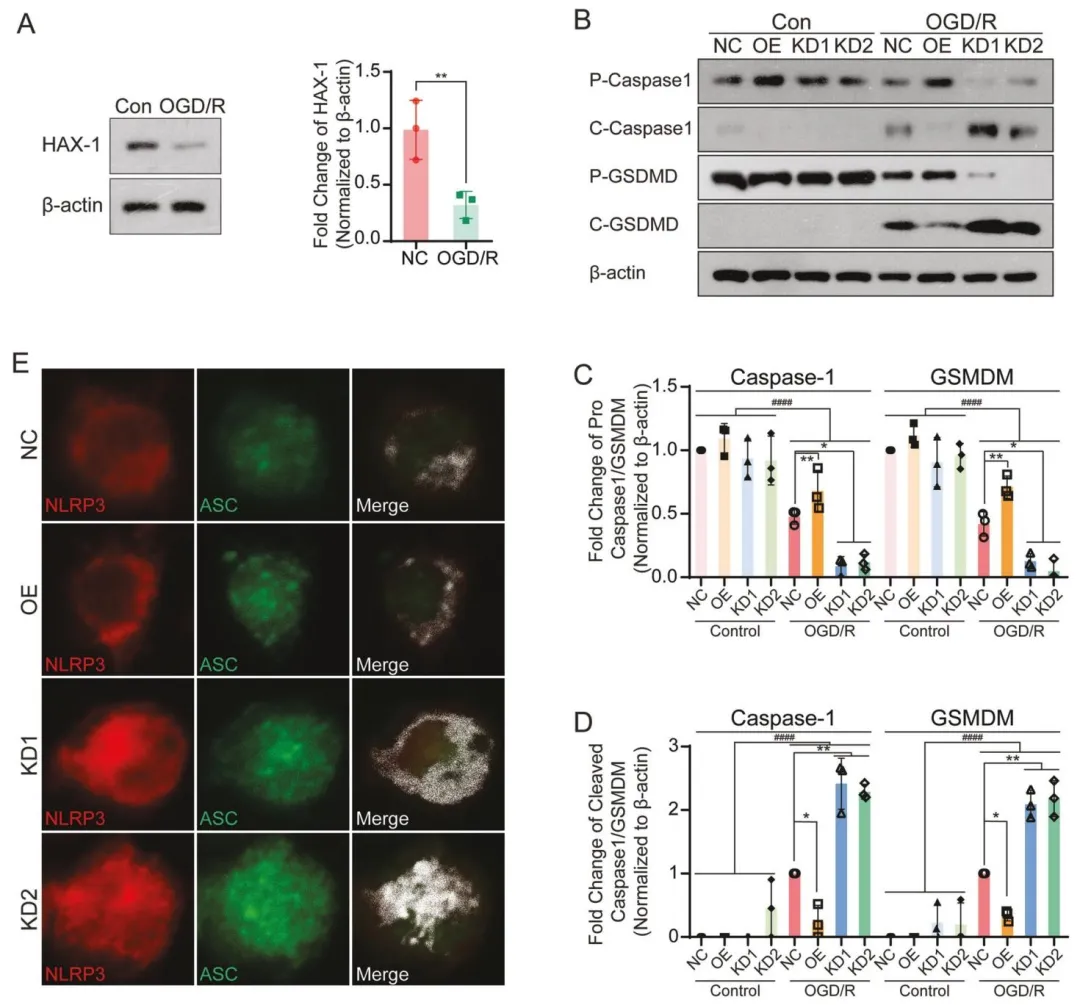
Fig3:证实体外 OGD/R 模型中小胶质细胞 HAX-1 表达下调,HAX-1 可抑制小胶质细胞焦亡通路激活和 NLRP3-ASC 的聚集,过表达 HAX-1 减少炎症因子释放,敲低则促进焦亡和炎症因子释放。

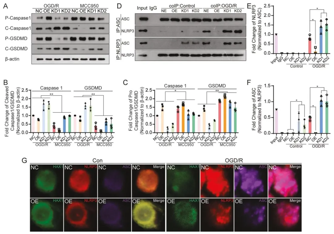
Fig4:证实 NLRP3 是 HAX-1 调控小胶质细胞焦亡的关键靶点,HAX-1 通过抑制 NLRP3 与 ASC 的相互作用,阻断小胶质细胞中 NLRP3 炎症小体的形成。

Fig5:证实在小鼠 tMCAO 模型中,HAX-1 可在体内抑制 NLRP3 与 ASC 的结合,减少 NLRP3-ASC-Caspase1 的共定位和炎症小体形成,验证了 HAX-1 在体内对 NLRP3 炎症小体的调控作用。

Fig6:通过 BLI 技术证实 HAX-1 与 ASC 均可结合 NLRP3 且无相互结合,二者存在浓度依赖性的竞争性结合;分子对接显示二者在 NLRP3 上的结合位点相似、结合自由能相近,明确 HAX-1 竞争性结合 NLRP3 的分子基础。

Fig7:以示意图形式直观展示 HAX-1 抑制小胶质细胞焦亡的机制:脑 I/R 损伤导致 HAX-1 降解,HAX-1 缺失后 NLRP3 与 ASC 结合组装成炎症小体,激活 Caspase1 和 GSDMD,引发细胞膜穿孔和炎症介质释放,最终导致小胶质细胞焦亡,而 HAX-1 可竞争性结合 NLRP3,阻断上述过程实现神经保护。

研究讨论

研究证实脑 I/R 损伤后小胶质细胞焦亡是神经元凋亡的重要诱因,HAX-1 作为神经保护蛋白在梗死区表达下调,其通过调控 NLRP3 炎症小体形成抑制小胶质细胞焦亡,减少炎症介质释放,从而减轻神经元凋亡和脑梗死损伤;体内外实验均验证 HAX-1 的抗焦亡作用依赖 NLRP3,且通过与 ASC 竞争性结合 NLRP3 阻断 NLRP3-ASC 组装,分子层面明确了二者的竞争性结合特征;该研究首次揭示 HAX-1 在脑 I/R 损伤中调控小胶质细胞焦亡的新机制,为脑梗死治疗提供了新的潜在靶点。但研究仍存在局限性,目前尚未阐明 HAX-1 在脑 I/R 损伤中表达下调的具体调控机制,且 HAX-1 对神经元凋亡是否存在直接调控作用及相关机制也未明确,上述问题将成为后续研究的重点方向。
本文中使用的图片来源Pubmed,因客观原因未能与权利人取得联系。本平台出于学术交流目的引用,无意侵犯原作者权益。如权利人认为不妥,请及时联系公众号后台,我们将立即删除或协商解决。
医学国自然,省自然,博士课题设计,医学实验外包,医学SCI,实验方案设计,免费的线上博导一对一沟通,确认实力后再谈合作,科研合作可以加微信:SCI971SCI

国家杰青一对一答疑视频
医学省自然申请答疑,立项的关键条件是哪一些?从哪些方向可以杀出重围
临床型博士如何准备国青标书?没有预实验怎么办?专家一对一解答规划
中医药科研研究
