郑州教师招聘,郑州中小学校招聘教师,
郑州高校教职工招聘。
郑州东枫外国语学校(东枫杨)是郑州外国语学校教育集团的核心校区,是一所高起点、高标准、高水平的全寄宿制民办完全中学。建校以来,社会口碑良好,办学成绩优异,已经成为郑州市民办教育品质的代表。
学校秉承郑州外国语学校的培养目标,致力于培养“人格与智慧并重、国际视野与本土情怀兼备”的预备人才。坚守学校传统的实干精神和进取意识,注重培养学生严谨的作风和坚毅的品质。创设“互助、礼让、诚实、有效”的育人氛围。
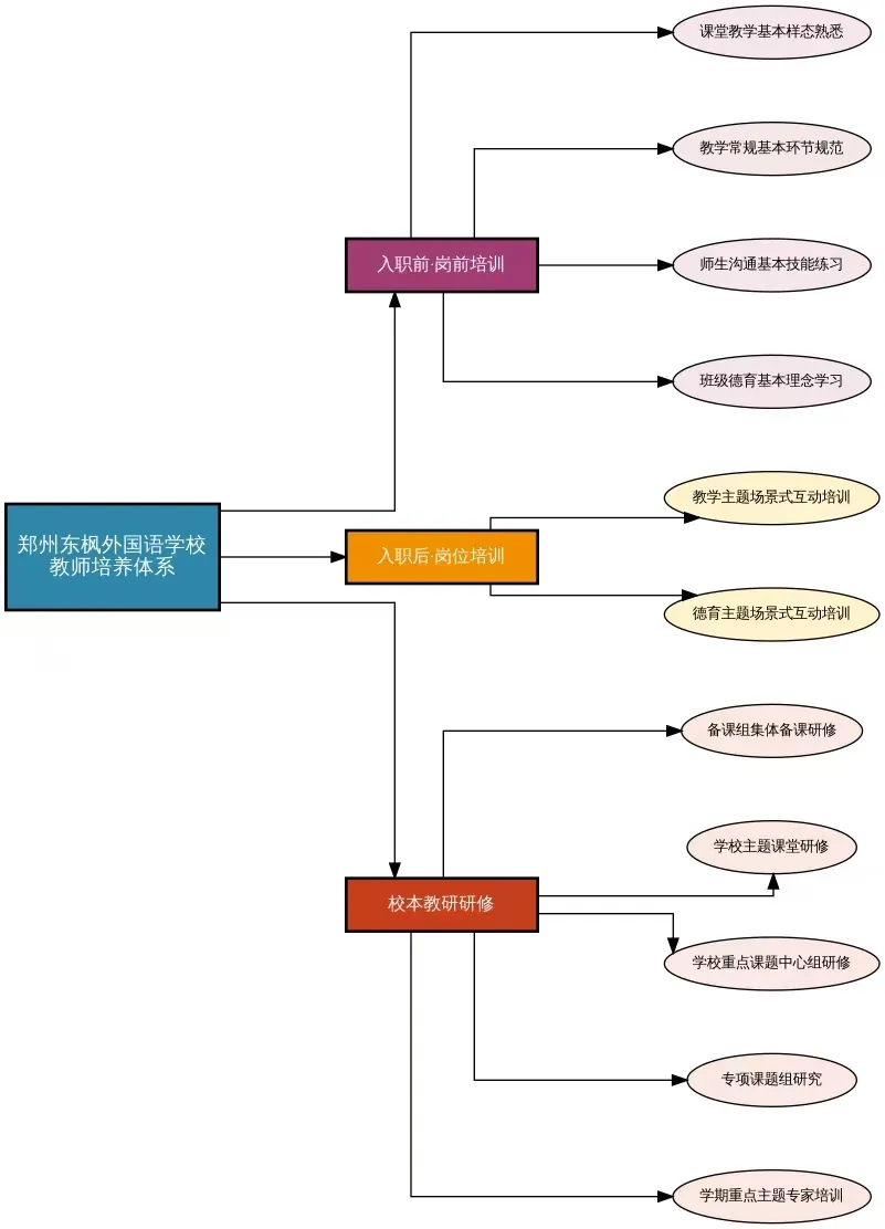
学校重视教师培养,有着完备的教师成长系列培养课程,为教师搭建充分的学习机会和展示平台,能够有效地促进青年教师快速适应和发展;学校重视建立教师工作场景中的支持和协助关系,通过学科专业共同体的建设,增强教师的归属感和幸福感;学校致力于破除教育教学无关工作对教师成长的干扰,不断提升教师的职业胜任力;学校设置校内职称晋升制度,坚持“效率优先,兼顾公平”的原则,极大地促进教师的工作积极性;学校重视营造人性化管理氛围,开设多种教师课外艺体课程和活动空间,促进形成积极、健康的教师工作状态。
为了进一步满足学校高质量发展的需要,组建高素质教师队伍,特面向社会公开招聘教师,具体事宜如下:
一、招聘学科
高中学段:语文(2人)、英语(2人)、物理(2人)、化学(2人)、生物(2人)、政治(2人)、体育(田径方向和健美操方向各1人,共2人)。
高中数学、物理、化学、生物学科竞赛教练员各1人。
二、应聘要求和申报条件
(一)学科教师:
1.热爱教育,关心学生;有责任感,有信念目标;善于沟通,善于学习。
2.大学毕业生:第一学历为任教学科相关专业的全日制大学本科,最高学历和第一学历专业相关。具备相应教师资格,普通话标准,能熟练应用现代信息技术,学科专业功底扎实。部属师范院校、双一流院校毕业生在同等条件下优先考虑。
3.成熟教师:第一学历为任教学科相关专业的全日制大学本科,最高学历和第一学历专业相关。获得省市级优质课一等奖、获得省市级政府教育教学类综合表彰的教师学历条件可以适当放宽。
(二)竞赛教练员:
应届毕业生:
1.年龄要求:仅限2025届、2026届、2027届本科、硕士或博士毕业生
2.学历要求:第一学历为双一流高校
3.竞赛经历:高中或大学期间获得应聘相关学科竞赛省级一等奖及以上奖项
4.能力要求:具备开发小初高大竞赛衔接课程、独立讲授竞赛课程的能力
在职教师:
1.年龄要求:原则上40周岁以下;辅导学生获奖成绩突出者,年龄可放宽至45周岁以下
2.学历要求:本科及以上学历
3.辅导经历:独立辅导学生获得全国联赛省级一等奖及以上成绩
4.能力要求:具备开发小初高大竞赛衔接课程、独立讲授竞赛课程的能力;具备强基计划、自主招生相关指导规划能力
三、薪酬待遇和支持条件
学校将为获聘人才提供丰厚的薪酬待遇和完善的社会保障,具体标准根据人才的情况可以进行双方(学校、个人)协商。此外,郑州东枫外国语学校在住房保障、子女入学、健康生活、职称晋级、个人成长等各个方面为教师创造优越条件,积极营造身心愉悦、生活安定、事业向上的和谐氛围。
竞赛教练员根据经历和能力确定年薪区间为30—50万元。福利待遇:正常缴纳五险一金,年度健康体检,协助解决子女就学问题,提供学校公寓。专业待遇:享受郑外集团学校专项教练培养计划。
四、应聘办法
符合条件并有意应聘者请扫描下方二维码填写个人信息,我校将根据个人简历进行初选,入围者电话通知本人,告知招聘的具体时间及方式。

五、学校联系方式
学校地址:郑州国际文化创意产业园人文路与琼花路交叉口(郑州绿博园东门)向东800米。
联系电话:0371-55308011、55308022
电子邮箱:fydxqjwc@163.com
网 址:http://www.zzzdfy.com/

郑州东枫外国语学校欢迎广大有志青年的加入,我们一起共创美好教育的未来!
郑州东枫外国语学校2026年3月
郑州东枫外国语学校教师培养体系:




校园西南角


餐厅



教学楼

篮球场

体育馆

学生公寓外景

学生公寓大堂

学生公寓住宿条件


学术报告厅

学校操场


体育课


足球、篮球比赛

图书馆

丰富有趣的课堂


心理剧展演


音乐党课

信息学竞赛

家庭教育公益讲堂

音乐教室

学校乐团练习室

美术课--钉绕画

秋季校园写生

理化生实验室


按住扫码关注:郑州教师招聘葆,查阅河南郑州教师招聘信息!
阅读原文 进入网申地址
内容如有变更,以官方发布为准。
