

2026年4月,中国烟草总公司郑州烟草研究院和北京生命科技研究院在《Journal of Advanced Research》期刊上发表了题为“Time-series single-cell transcriptomics and spatial metabolomics reveal spatiotemporal tobacco leaf response to herbivory”的文章。研究以时序单细胞转录组学与空间代谢组学为核心技术,首次构建烟草叶片受模拟植食性昆虫取食后的高分辨率单细胞动态图谱,系统解析表皮细胞在早期抗虫防御中的核心作用,并鉴定WRKY81为关键调控转录因子,为作物抗虫育种提供全新细胞水平机制与分子靶点。迈维代谢为该研究提供了空间代谢组检测服务!


植食性昆虫危害造成全球作物减产超 18%,过量农药引发环境与食品安全问题,植物抗虫机制研究具有重要应用价值。
传统bulk 转录组与普通代谢组无法解析细胞异质性与代谢物空间分布,难以揭示抗虫信号的细胞特异性与时空传递规律。
单细胞转录组(scRNA‑seq)与空间代谢组(MSI)的联合应用,可在细胞分辨率与空间原位层面解析植物生物胁迫应答,填补植物‑昆虫互作单细胞水平研究空白。

成功构建包含28,318 个细胞的烟草叶片抗虫应答单细胞图谱,划分 7 种主要细胞类型,明确表皮细胞是早期防御信号核心枢纽。
植食胁迫触发快速转录重编程与代谢重塑,防御代谢物在表皮与维管组织特异性富集。
鉴定WRKY81为表皮早期应答亚群的核心转录因子,沉默该基因显著降低烟草抗虫能力。
建立 “表皮启动‑维管协同” 的两阶段抗虫防御模型,为抗虫作物分子设计提供理论框架。

1. 食草胁迫下烟草叶片单细胞转录组图谱构建
对烟草四叶期植株进行机械损伤 + 斜纹夜蛾口腔分泌物处理,设置0/1/3/8 hpt四个时间点,分离原生质体建库测序。经 DoubletFinder 与 DecontX 质控后获得28,318 个高质量细胞,检测 44,522 个基因。UMAP 聚类得到 15 个簇,注释为叶肉、表皮、保卫细胞、木质部、韧皮部、S 期、G2M 期及未鉴定细胞共 7 大类。GO 富集显示各细胞类型功能特异,叶肉富集光合,表皮富集蜡质与角质合成。细胞比例动态显示:表皮从 22.36% 升至 27.24%,叶肉下降 4.00%,表明胁迫优先强化表皮屏障(图 1)。

图 1:烟草叶片食草胁迫单细胞转录组图谱
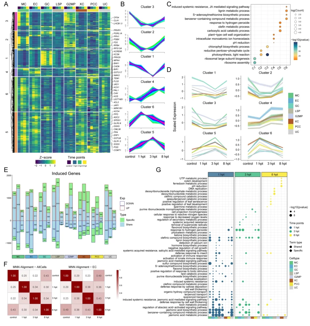
2. 时序转录组揭示细胞类型特异时空防御程序
筛选 3,867 个保守响应基因,得到 6 个时序模块。Cluster 1–3持续下调,关联光合与能量代谢;Cluster 4–6显著上调,关联 JA 信号、次生代谢、细胞壁重塑。早期(1 hpt)以表皮、叶肉、保卫细胞快速激活 JA 通路(JAO1、AOS、WAK2);中期(3 hpt)表皮主导 ROS 代谢;后期(8 hpt)维管组织主导修复与发育。比对打分显示叶肉与表皮转录重编程最剧烈(图 2),提出前线感知(表皮 / 叶肉)+ 系统支撑(维管)双相防御模型。

图 2:食草诱导基因的时空表达模式
3. 空间代谢组解析防御代谢物时空分配
采用timsTOF flex质谱成像,在0/1/3/8 hpt检测 1,953 种代谢物,73.2% 达一级鉴定。脂质、有机酸在1 hpt于表皮与维管快速上升;生物碱、类黄酮3 hpt达峰;JA 等激素1–3 hpt优先富集维管。离子成像显示 JA 从表皮弥散转向维管富集,证实表皮为早期激素库、维管为系统转运通道(图 3)。多种防御代谢物呈表皮特异富集,与转录层面表皮优先激活完全匹配。

图 3:食草诱导代谢物时空动态
4. 细胞通讯网络定位表皮为防御中枢
四时间点共鉴定3,112–4,605次显著互作,341 个配体 — 受体对,3 hpt达峰值。1 hpt 以保卫细胞为核心;3 hpt 转为表皮 — 保卫细胞、表皮 — 木质部通讯增强。关键配体MPL1(1 hpt)、CYS6‑CaN2(3 hpt)时序转换,驱动防御阶段切换(图 4)。证明表皮既是信号感知端,也是跨细胞防御协调核心。

图 4:食草诱导细胞类型特异通讯网络
5. 表皮共表达网络与拟时轨迹鉴定早期响应亚群
提取表皮 / 保卫细胞重聚类得到 13 亚群,WGCNA 获得 7 个模块。绿色模块与 1 hpt 高度相关,富集 JA、萜类、脂代谢;棕色模块与 3 hpt 相关,富集 ROS 代谢。绿色模块枢纽含WRKY81、WRKY70、MYB94及 JA 通路核心基因(图5)。拟时轨迹显示表皮沿Cluster 0/1→Cluster 6/7分化,Cluster 6在胁迫后显著扩张,为低分化早期响应亚群(图 6)。分支基因富集 JA 与苯丙烷通路,WRKY81 沿命运 2 轨迹持续上调。

图 5:叶片表皮细胞食草诱导共表达网络

图 6:食草胁迫下表皮细胞分化轨迹
6. WRKY81 功能验证为抗虫关键调控因子
对Nta17g07590(WRKY81) 进行 VIGS 沉默,表达量显著下降。昆虫生测显示沉默株相对取食率 RCR、相对代谢率 RMR显著升高(p<0.05),抗虫能力下降(图 7)。证实WRKY81在表皮早期响应亚群特异上调,是启动 JA 信号与下游防御代谢的核心转录因子。

图 7:WRKY81 基因功能验证

本研究率先将时序单细胞转录组与空间代谢组联用,在细胞与空间双重维度解析烟草叶片抗虫应答,证明表皮细胞是启动早期防御的核心枢纽,明确WRKY81为关键调控因子。研究突破传统组学的细胞异质性盲区,建立植物抗虫时空调控新模型,为烟草及其他作物的抗虫分子育种提供重要理论依据与候选基因。









微信:Metware-plant
电话:400 100 8862
邮箱:support@metware.cn
网址:www.metware.cn

点击文末“阅读原文”即可下载原文文献
我知道你在看哟
